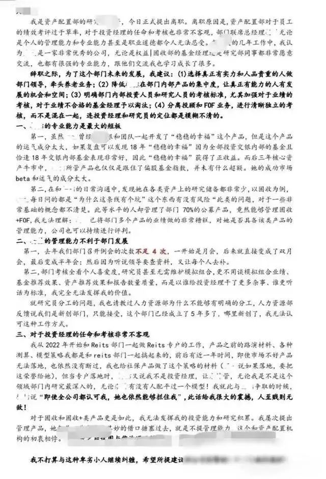
最近,职场上又掀起了一股新风潮,这次的焦点落在了广发基金身上。一封网传的离职信让人眼前一亮,毫不留情地揭露了公司内部的种种问题。别看这只是一封离职信,实则是揭开了广发基金的遮羞布,让人看清了这家知名公司的真实面貌。
信中点名批评了基金经理的专业能力不足,管理混乱,以及内斗严重等问题。这不仅仅是一封简单的辞职信,更是一次职场中年轻人的勇敢呐喊,是对体制弊端的挑战和揭露。
首先,信中直指基金经理的不足之处,言辞直接,毫不客气。他指出基金经理的专业能力欠缺,对固收概念等基础知识一窍不通,却负责管理公司大部分公募产品,这种情况让人啼笑皆非。正如鲁迅所说:“说到底,我们都要有一些原则,人人负责,人人说话。”只有真正具备专业能力的人才能胜任重任,否则就只是在玩火自焚。

其次,公司内部的管理问题也是信中的重点之一。会议频率频繁变动,考核标准不公,内斗严重,这些问题无疑严重影响了公司的运营和团队的凝聚力。正如麦克阿瑟曾经说过:“在团队中,合作是最重要的。没有合作,一切都是徒劳的。”
最后,信中还涉及到了公司内部的明争暗斗。在一个正常的工作环境中,团队应该是和谐相处,相互协作,共同进步。然而,在广发基金这个大家都羡慕的公司里,却有着如此严重的内斗现象,实在令人震惊。这种内部矛盾不仅影响了公司的整体形象,也使员工的工作环境变得不稳定。
这封离职信的曝光,引起了广泛的讨论和反思。许多人表示对信中所揭露的问题深感震惊,也希望公司能够重视并解决这些问题,给员工们一个更好的工作环境。同时,也希望更多的年轻人能够勇敢地站出来,勇敢说出心中的不满和不公,推动职场的改革和进步。

这个故事告诉我们,职场上不乏各种各样的问题,但只有勇于直面和解决,才能让企业和团队持续发展。正如这封离职信所做的那样,揭开遮羞布,让真相大白,这也是年轻人在职场上的一种责任和担当。愿这个故事成为职场改革的催化剂,让我们共同创造一个更加公平和和谐的工作环境。
这离职信事件,真是炸出了职场圈子的大瓜!广发基金内部问题被一封离职信捅破,简直是眼前一亮啊!想想我们普通人在工作中遇到的种种问题,也许并不比这位离职员工好到哪里去。领导素质参差不齐,团队协作效率堪忧,内部斗争搞得像电视剧一样,简直热闹得不行!这种事情,可不止发生在广发基金,职场上到处都是这样的情况。或许我们也该像这位勇敢的离职员工一样,勇于捍卫自己的权益,不惧怕说出真相。毕竟,一个公平、和谐的工作环境,才是我们每个人应该追求的目标,对吧?
点赞,再看,收藏
[免责声明]文章描述过程、图片素材都来源于网络,此文章旨在倡导社会正能量,无低俗等不良引导,如有侵权,请联系删除。
