欢迎收看CC探险记,今天是CC原创文章的第66篇。最近,“养老金并轨倒计时”一词冲上热搜榜,很多人看到这个热搜都很疑惑,什么是养老金并轨?养老金并轨是不是意味着体制内的员工和体制外的员工领的养老金一样多了呢?今天,CC就来给大家详细讲讲“养老金并轨”这回事。

说到养老金并轨,我们需要追溯到2015年国务院印发的《关于机关事业单位工作人员养老保险制度改革的决定》(下称《决定》)
政策原文:
https://www.gov.cn/zhengce/content/2015-01/14/content_9394.htm
《决定》中明确自2014年10月1日起改革机关事业单位养老保险制度,并实行社会统筹与个人账户相结合且与企业职工相统一的基本养老保险制度,这一改革措施被称为养老金并轨。part1
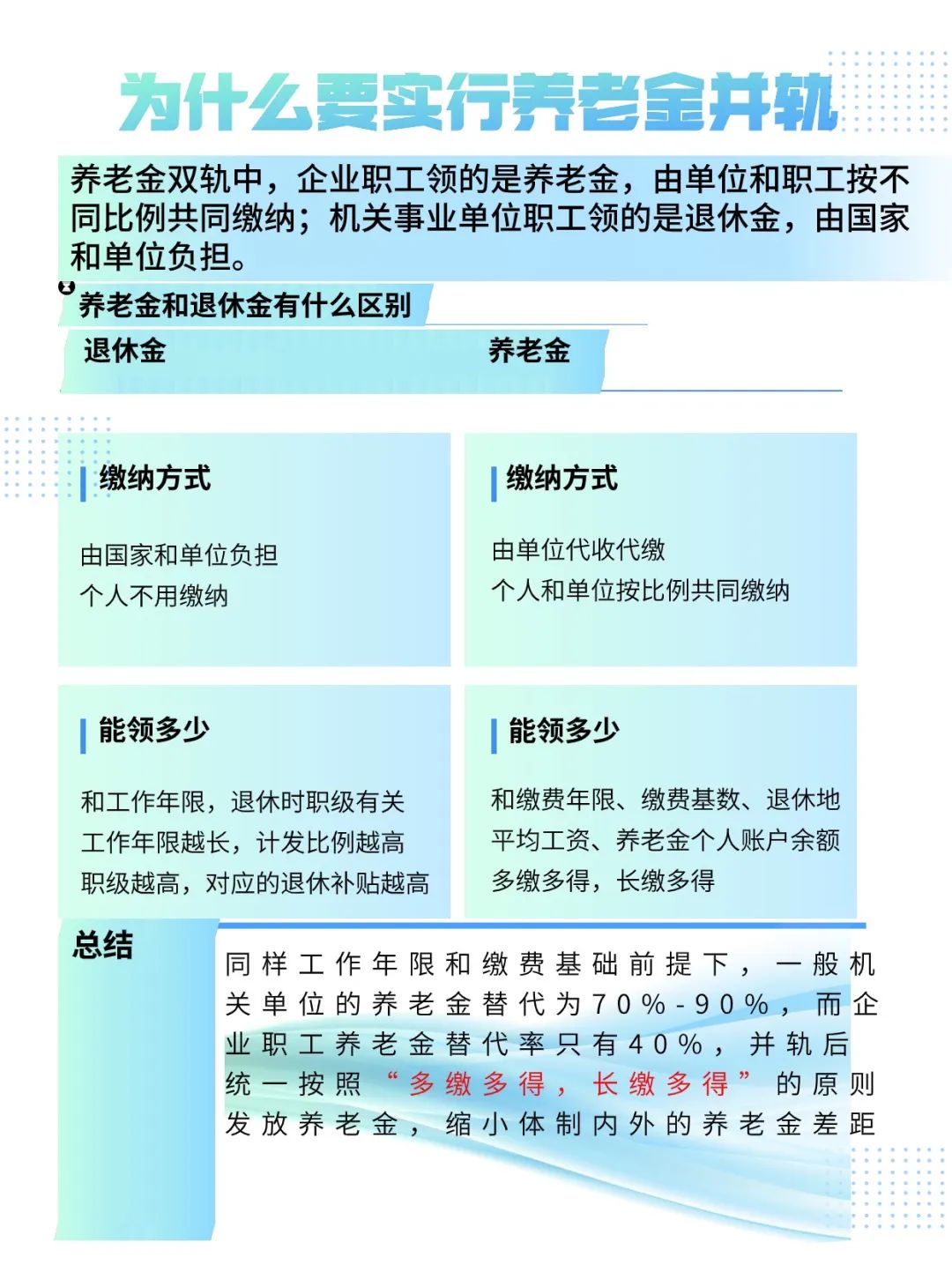
什么是养老金并轨
养老金并轨,简单来说就是:体制内外,养老金发放规则即将统一。养老金并轨前,体制内养老金由国家财政发放,领多少主要看工作年限、职级。体制外养老金由企业和个人按比例共同缴费,领多少和缴费年限、缴费基数、退休地平均工资、个人账户余额有关。养老金并轨后,体制内外一样,由单位和个人共同缴纳,领多少注意看社保缴费基数、缴费年限。
PART2
养老金并轨,对谁影响最大?
影响最大:体制内的“新人”——2014年10月10日后入职人员,将按企业职工养老金制度实行。 影响较大:体 制内“过渡人”——2014年10月1日前入职的,在改革后退休的人员,将按企业职工养老金制度+过渡性养老金实行。 不受影响:体制内“老人”——2014年10月1前退休的人员,按退休前职称和工龄发放。
PART3
如何拿更多养老金?
如果你是体制外,养老金想拿更多,可以从以下三个方面着手。一是社保养老金多缴久缴,二是选择大城市退休,三是补充商业养老金。part4
养老金并轨后,如何计算养老金?
并轨前:机关事业单位退休金=基本退休金+职业补贴+增加退休费 其中基本养老金=当地社平工资*(1+本人平均缴费指数)/2*缴费年限*1%; 个人账户养老金=个人账户储蓄额/计发月数
假如小王25岁考试公务员,工作35年,60岁退休月薪和当地平均工资一直4000,并轨前养老金和并轨后养老金计算差异如下图。可以看到,并轨后养老金缩水37%以上。
因此,如果想品质养老,建议补充商业年金险,具有多重退休年龄灵活、现金价值持续增长、回报确定、根据寿命年限领取、保底领取等多重优势。如果有相关需求或问题可以留言咨询CC老师哦!

写在最后:
在我的团队里,没有师徒,只有伙伴。与其孤军奋战,我更愿意和大家一起努力,一起成长。
无论你来自何方,无论你的背景如何,只要你有能力和愿意付出,我都会竭尽所能地辅导和帮助你,分享我的经验。
关于我: