
前言:新《公司法》将于2024年7月1日正式生效实施,上海星瀚律师事务所特设“星瀚公司法实务指南”专栏,以帮助读者们更好地理解、应用新法规。
引言
“股权激励”是资本市场炙手可热的一项工具,公司常态化的股权激励不仅可以激励现有员工,更是成为吸引高端人才所必不可少的手段。截至2024年2月22日,上海证券交易所、北京证券交易所及深圳证券交易所网站显示的有关股权激励的上市公司公告多达25,072个,其火爆程度可见一斑。与此同时,股权激励也是一把双刃剑,一旦处理不好离职/违规被辞员工的激励股权收回问题,轻则使公司陷入讼累,重则因股权不清晰干扰上市、融资进度,影响公司整体的战略规划。
实践中,各大企业采取的股权激励方案大致可以分为两类:第一类为实股激励,如股票期权、限制性股票、员工持股计划等;第二类为虚拟股权激励,如虚拟股票、股票增值权、账面增值权等。虚拟股权激励是不为员工办理相关工商登记的激励方式,虚拟股的收回是一个相对单纯的合同法问题,本文不再过多讨论。而在实股激励模式下,一旦为员工办理工商登记,为了提高股权收回的可行性,就有必要结合激励方式,在持股平台构建、股权激励协议条款设置、退出事项发生后的应对等方面多下功夫。
本文将区分持股平台为公司及合伙企业的两种情境,试图就自行离职/违规被辞员工(下称“离职员工”)拒不返还所持激励股权的行为提出相应的解决路径。文章最后也将为拟采用实股激励方式的企业就本文所讨论的潜在风险提供条款设置建议,以增加股权激励实施风险的可控性。
持股平台为公司的情境
基于员工重要性、公司战略规划等因素的不同,实施股权激励的公司(下称“目标公司”或“公司”)可能将本公司股份/股权直接授予一些需要参与公司经营决策的核心高管,也可能另设员工持股平台公司(下称“平台公司”)作为本公司股东,在该平台公司层面实施股权激励,将员工登记为平台公司的股东。
该种情况下,如员工拿到激励股权后存在违规或违约行为,公司能否通过司法途径顺利收回激励股权,主要受公司章程或股权激励协议中是否对于相关事项有明确约定的影响。如有明确规定,公司或有权受让激励股权的主体有机会通过起诉直接要求被激励员工“归还”股权。
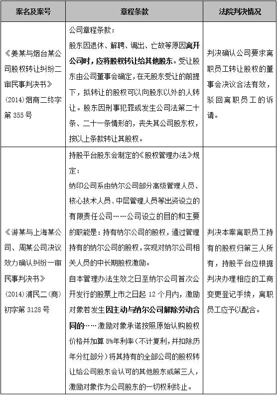
(一)股权激励协议对离职员工退出股权激励存在明确约定
倘若股权激励协议明确约定员工离职情形下公司或第三人(通常是公司实控人或管理层人员)有权回购所涉股权的,公司或第三人依据该等协议诉请该员工转让股权或要求确认公司相关决议效力的主张通常会得到法院的支持。
北京市第一中级人民法院课题组于《人民司法》(2023年第13期)发布了《涉股权激励民事案件常见争议裁判规则研究——以劳动争议为视角》[1]文章,前述课题组在文章中指出,股权激励协议中的强制回购或转让条款原则上有效,但如果违反《公司法》强制性规定[2]的,则可能无效。因此,公司在回购被激励对象股份的情况下,应当根据《公司法》的相关规定[3]将所回购股份及时进行减资处理或者将股份用于员工持股计划或者股权激励。而如约定被激励对象将激励股权转让给公司指定主体(如创始股东)而非公司回购的退出方式,则不受前述公司法强制规定影响。
相关案例见下表:

(二)平台公司章程对离职员工退出股权激励存在明确约定
倘若平台公司的初始章程提前就员工离职情形下公司有权回购所涉股权进行约定的,因其体现了全体股东的一致意志,公司或第三人的主张通常会得到法院的支持。
倘若平台公司的初始章程未就相关事宜提前进行约定,而是事后通过资本多数决的方式于章程中添加关于强制退股的约定,则存在被法院认定为无效,或者仅对同意的股东有效,而对反对、弃权或者未参与投票的股东则不发生法律效力的可能性。
相关案例见下表:

(三)公司与离职员工未签订相关协议/文件或相关协议/文件约定不明确
在离职员工与企业不存在股权激励协议等相关文件,或相关协议或文件中对于回购事项约定得不完整的情况下,公司要求离职员工强制转股将存在一定的困难性。这种情况下,目标公司面临的实质上是一个股东除名或股东失权问题,能否实现主要受员工是否实缴出资以及是否存在抽逃出资影响,目标公司将面临较重的举证责任和前置义务。
持股平台为合伙企业的情境
合伙企业同样是员工持股平台常采用的模式之一,相较于设立有限公司持股平台的模式,设立合伙企业(主要是有限合伙)作为持股平台的主要优势之一在于能够确保公司实控人对于持股平台的控制力(通过担任平台GP的方式)。
该种情况下,针对拒不退伙的离职员工提起诉讼的主体主要是作为持股平台的有限合伙企业,在一些案例中[5],所涉协议约定的有权受让该等离职员工合伙份额的人员也可以作为起诉主体。前述主体可以通过诉讼途径请求法院确认离职员工退伙并协助办理所涉工商变更登记手续。
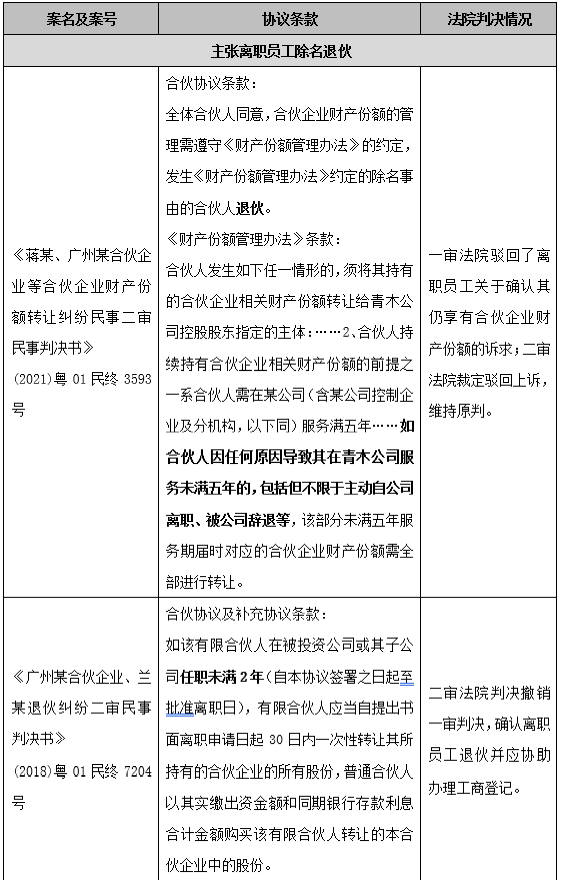
(一)合伙协议对离职员工退出股权激励存在明确约定
《合伙企业法》对当然退伙和除名退伙有明确的规定,因此:(1) 若合伙协议约定员工资格为合伙人须具备的资格的,合伙企业可以依据当然退伙的相关规定[6]诉请法院确认拒不退伙的合伙人退伙并协助办理工商登记;(2) 若合伙协议约定员工提前离职或与公司解除劳动关系为除名事由的,合伙企业可以依据除名退伙的相关规定[7]诉请法院确认拒不退伙的合伙人退伙并协助办理工商登记。
相关案例及协议条款详见下表:


(二)合伙协议对离职员工退出股权激励无明确约定
在企业与离职员工不存在股权激励协议、合伙协议等相关协议/文件,或相关协议/文件中未约定离职员工的退出安排,又或只在股权激励协议中作出了该等约定,且员工不符合《合伙企业法》第48条第(一)至(三)项及第(五)项、第49条第(一)至(三)项情形的情况下,当然退伙及除名退伙理论上较难得以直接适用。
但是鉴于作为员工持股平台的有限合伙的设立目的在于员工激励,倘若员工离职后仍持有该等有限合伙的份额,似乎不符合该等有限合伙的设立目的,合伙企业有机会据此尝试依据《合伙企业法》第48条第(四)项“法律规定或者合伙协议约定合伙人必须具有相关资格而丧失该资格”的规定主张员工当然退伙。
相关案例如“《张某与北京某资产管理中心(有限合伙)退伙纠纷二审民事判决书》((2019)京02民终15005号)”中:
一审法院认为《合伙协议》虽未明确约定康博迈瑞中心的合伙人必须具备博奥检验公司的员工身份,但《合伙协议》及补充协议均约定设立合伙企业的目的为“作为博奥检验公司员工间接持有该公司股权的持股平台和载体”,根据协议约定的内容分析,在张某已经与某公司解除劳动关系的情况下,张某不再是某公司的员工,则不再是某中心实施员工股权激励计划的对象,应属于“合伙协议约定合伙人必须具有相关资格而丧失该资格的情形”,应认定张某与某公司解除劳动关系产生了当然应从某中心退伙的情形。
二审法院并未对一审法院前述论述作出消极评述,主要就一审法院在当事人的劳动争议未经劳动争议仲裁委员会仲裁的情形下直接判定张某与某公司劳动关系解除予以纠正并因此撤销一审判决。
曲突徙薪,防范未然
基于前文分析,员工持股计划虽好,但倘若企业未能事先与员工约法三章、未雨绸缪,则企业极有可能在违规或离职员工拒不退出股权激励的纠纷中承受不利的法律后果。
最后,我们为拟采用员工持股计划的企业就本文所讨论的潜在风险提供了如下条款设置建议,以求控制股权激励实施风险:
明确相关持股平台之设立目的即为员工股权激励
明确持股平台的设立目的有助于在出现事先未预料到的情形时,有机会通过目的解释来说明为什么需要对员工激励股权进行调整或收回。
企业可在股权激励协议或者相关持股平台的章程或合伙协议中约定如下条款:“本【公司/合伙企业】设立的目的和主要的职能是:作为【某公司】员工间接持有【某公司】股权的持股平台和载体,通过管理持有的【某公司】的股权,实现对【某公司】相关人员的中长期股权激励”等。
弱化股权激励协议的劳动合同附件属性,尽可能避免相关争议被法院认定为劳动争议
目前司法实践对于员工股权激励相关的纠纷属于劳动争议还是合同纠纷存在不同的观点。若案件被定性为劳动争议,则案件需先经劳动仲裁程序,裁判机构的专业方向未必匹配。
有鉴于此,为尽可能凸显股权激励关系相较劳动关系的独立性,企业可在股权激励协议或者相关持股平台的章程或合伙协议中约定如下条款:“【某公司】、【持股平台】与员工根据《民法典》、【《公司法》/《合伙企业法》】等适用法律、法规的相关规定签署本协议,本协议签署主体均系平等法律主体”,并尽可能避免直接引用劳动合同条款、公司规章制度等条款。
明确约定员工应强制股转的情形并做加粗显示
如前文介绍,在相关书面文件明确约定员工违规或离职情形下公司有权回购所涉股权时,公司或第三人依据该等协议诉请离职员工转让股权的主张通常会得到法院的支持。同时,对相关条款进行加粗显示也可以在一定程度上抑制员工违反契约精神的行为。
企业可在股权激励协议或者相关持股平台的章程或合伙协议中约定如下条款:“为免疑义,鉴于本【持股平台】系【某公司】为中长期激励员工设立的持股平台,倘若员工存在如下情形之一的,【某公司】有权回购员工所持股份或要求员工将所持股份转让予【某公司】指定的第三人:(1)因任何原因,员工不再是【某公司】正式员工的,包括但不限于主动自公司离职、被公司单方辞退等;(2)员工给公司造成严重损失的;以及(3)员工违反法律规定受到刑事处罚的”等。
明确约定强制股转情形下的交易对价
在就题述纠纷进行案例检索的过程中,我们同样注意到实践中存在诸多离职员工虽然同意退出股权激励,但与企业就股权激励退出价格产生争议的案例。
为避免相关纠纷,企业可在股权激励协议或者相关持股平台的章程或合伙协议中将股权激励退出价格约定为“激励对象获得所持股权时实际支付的对价”,又或增加合理的资金占有成本,如此可提前防范离职员工在发生纠纷时主张企业按过高价格回购的不合理主张。
[1]https://mp.weixin.qq.com/s/hAuYvRbHwWKGl4WtO1vUcQ。
[2] 《公司法》第142条:公司不得收购本公司股份。但是,有下列情形之一的除外:(一)减少公司注册资本……(三)将股份用于员工持股计划或者股权激励……
[3] 《公司法》第142条:公司不得收购本公司股份。但是,有下列情形之一的除外:(一)减少公司注册资本……(三)将股份用于员工持股计划或者股权激励……
[4] 鉴于暂未于公开渠道检索得一审判决,该判决主旨根据微信公众号“法商之家”文章《2015年公司法十大典型案例丨经典案例》摘得。
[5] 如《关某、介某等合伙协议纠纷、合伙企业财产份额转让纠纷民事一审民事判决书》((2020)粤0191民初20670号)。
[6] 《合伙企业法》第48条:合伙人有下列情形之一的,当然退伙:……(四)法律规定或者合伙协议约定合伙人必须具有相关资格而丧失该资格……退伙事由实际发生之日为退伙生效日。
[7] 《合伙企业法》第49条:合伙人有下列情形之一的,经其他合伙人一致同意,可以决议将其除名:……(四)发生合伙协议约定的事由。对合伙人的除名决议应当书面通知被除名人。被除名人接到除名通知之日,除名生效,被除名人退伙。被除名人对除名决议有异议的,可以自接到除名通知之日起三十日内,向人民法院起诉。
后续专栏中,星瀚律师将撰写一系列文章,站在公司、股东、投资人、董监高等不同角色的角度,为您带来关于新《公司法》的实务见解。我们的目标是通过深入浅出的解读,帮助各位读者了解新《公司法》带来的变化和影响,提供实用的法律建议。同时,我们也欢迎各位读者与我们互动,分享您对新《公司法》的见解与疑问,与我们共同探索新《公司法》下的机遇与挑战。

作者介绍
沈刘杰 律师助理 业务领域:破产清算、房地产投融资、公司商事 |
本文由于赓琦律师提供指导
本文为星瀚原创,如需转载,
请联系本公众号后台。
本公众号的信息仅作一般性参考,
不应视为针对特定事务的法律意见或依据。
联系作者/合作联络: bd@ricc.com.cn或添加星瀚小星(微信号:ricc-xing)为好友
