当前位置:首页>东北>职等你来丨事业编制!招聘184人,你准备好了吗?

职等你来丨事业编制!招聘184人,你准备好了吗?

  • 2025-11-29 07:30:35

宁波最新一批事业单位招聘来了,包括宁波市外事翻译中心、宁波广播电视集团、宁波市住房和城乡建设局直属事业单位、宁波市审计局下属事业单位、浙大宁波理工学院、浙江万里学院等。一起来看有没有适合你的↓

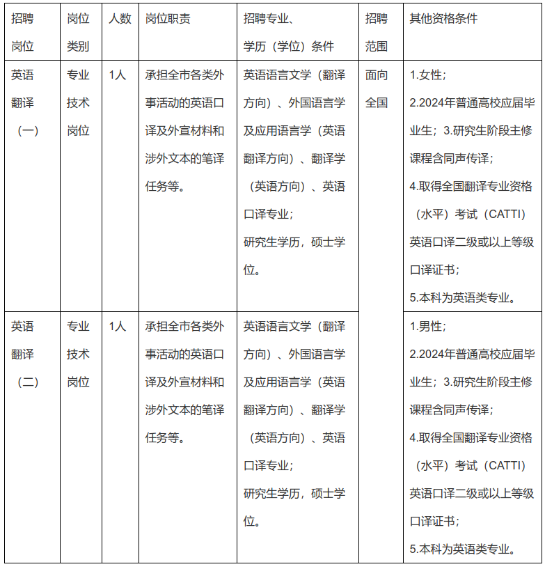
宁波市外事翻译中心

宁波市外事翻译中心决定面向全国公开招聘事业编制英语翻译 2 名。

(点击查看大图)

报名时间

2024 年 3 月 6 日 9 时—12 日 16 时。

报名方式

本次考试采取网络报名方式。请应聘人员提供以下 2 份 PDF 格式材料并以附件形式上传至报名系统:

(1)报名表(模板见原文附件,命名格式:姓名-报名表);

(2)资格审查材料:将身份证、本科学历学位证、研究生学生证(学籍证明)或学校推荐表、同传课程证明(成绩单或学校盖章证明)、全国翻译专业资格考试英语二级以上(含二级)口译证书、英语专业八级证书等原件扫描合并为一个文档(命名格式:姓名-资格审查材料)。

应聘人员登录宁波市考试网上报名系统,选择进入“宁波市外事翻译中心公开招聘翻译人员公告”,在仔细阅读相关公告信息后,按要求输入个人信息,严格按照招聘所设条件进行报名。逾期不再受理注册及报名。

宁波市考试网上报名系统:

https://bmxt.nbhr.org.cn/

咨询方式

0574-89186533

0574-89292119

(9:00—11:30,14:00—17:30)

竺老师,李老师

原文链接

http://rsj.ningbo.gov.cn/art/2024/2/26/art_1229676740_4364056.html

宁波广播电视集团

宁波广播电视集团决定面向全国公开招聘事业编制工作人员 16 名。

(扫码查看岗位)

报名时间

2024 年 3 月 6 日 9 时—8 日 16 时。

报名方式

报考者登录宁波市考试网上报名系统,点击进入“宁波市部分市本级事业单位公开招聘工作人员”,在仔细阅读相关公告信息后,按要求输入个人信息,严格按照招聘所设条件进行报名(详见原文),每位报考者只能选报一个单位一个职位,填报过程中请认真填写报考信息。逾期不再受理注册及报名。

宁波市考试网上报名系统:

https://bmxt.nbhr.org.cn/

咨询方式

0574-56116836

0574-87889613

原文链接

http://rsj.ningbo.gov.cn/art/2024/2/26/art_1229676740_4364055.html

宁波市气象局下属单位

宁波市气象局下属事业单位宁波市气象局机关服务中心(宁波市气象局财务核算中心)决定面向全国公开招聘事业编制工作人员 1 名。

(点击查看大图)

报名时间

2024 年 3 月 6 日 9 时—8 日 16 时。

报名方式

报考者登录宁波市考试网上报名系统,点击进入“宁波市部分市本级事业单位公开招聘工作人员”,在仔细阅读相关公告信息后,按要求输入个人信息,严格按照招聘所设条件进行报名,每位报考者只能选报一个单位一个职位,填报过程中请认真填写报考信息。逾期不再受理注册及报名。

宁波市考试网上报名系统:

https://bmxt.nbhr.org.cn/

原文链接

http://rsj.ningbo.gov.cn/art/2024/2/26/art_1229676740_4364052.html

宁波市自然资源和规划局
下属事业单位

宁波市自然资源和规划局下属事业单位宁波市不动产登记中心决定面向社会公开招聘事业编制工作人员 1 名。

(点击查看大图)

报名时间

2024 年 3 月 6 日 9 时—8 日 16 时。

报名方式

报考者登录宁波市考试网上报名系统,选择进入 “宁波市部分市本级事业单位公开招聘工作人员”,在仔细阅读相关公告信息后,按要求输入个人信息,严格按照招聘所设条件选择岗位进行报名,每位报考者只能选报一个职位,填报过程中请认真填写报考信息。逾期不再受理注册及报名。

宁波市考试网上报名系统:

https://bmxt.nbhr.org.cn/

咨询方式

0574-89284868,张老师

原文链接

http://rsj.ningbo.gov.cn/art/2024/2/26/art_1229676740_4364051.html

2024年宁波市住房和城乡建设局直属事业单位

宁波市住房和城乡建设局部分直属单位决定面向社会公开招聘事业编制工作人员 2 名。

(点击查看大图)

报名时间

2024 年 3 月 6 日 9 时—8 日 16 时。

报名方式

报考者登录宁波市考试网上报名系统 ,选择进入“宁波市部分市本级事业单位公开招聘工作人员”,在仔细阅读相关公告信息后,按要求输入个人信息,严格按照招聘所设条件进行报名,每位报考者只能选报一个单位一个职位,填报过程中请认真填写报考信息。逾期不再受理注册及报名。

宁波市考试网上报名系统:

https://bmxt.nbhr.org.cn/

原文链接

http://rsj.ningbo.gov.cn/art/2024/2/26/art_1229676740_4364049.html

宁波市审计局下属事业单位

宁波市政府投资审计中心决定面向全国公开招聘事业编制工作人员 2 名。

(点击查看大图)

报名时间

2024 年 3 月 6 日 9 时—8 日 16 时。

报名方式

报考者登录宁波市考试网上报名系统,选择进入 “宁波市部分市本级事业单位公开招聘工作人员”,在仔细阅读相关公告信息后,按要求输入个人信息,严格按照招聘所设条件选择岗位进行报名,每位报考者只能选报一个职位,填报过程中请认真填写报考信息。逾期不再受理注册及报名。

宁波市考试网上报名系统:

https://bmxt.nbhr.org.cn/

咨询方式

0574-89186323

0574-89186326

(9:00—11:30,14:00—17:30)

竺老师、姚老师

原文链接

http://rsj.ningbo.gov.cn/art/2024/2/26/art_1229676740_4364018.html

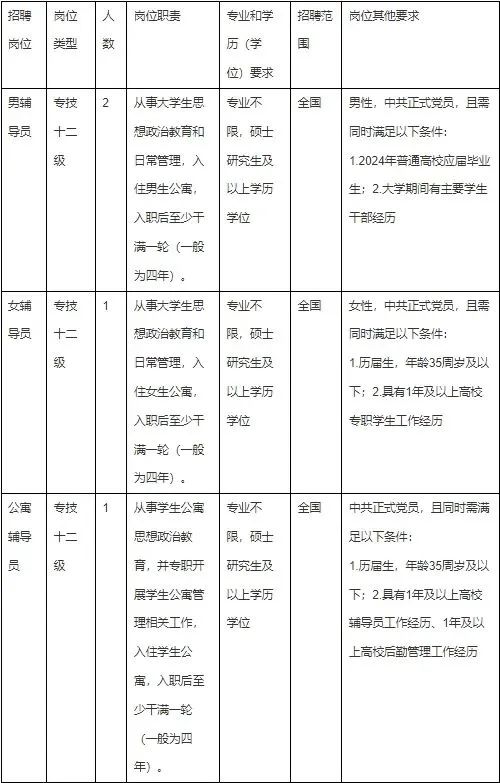
浙大宁波理工学院

浙大宁波理工学院决定面向全国公开招聘事业编制辅导员 4 名。

(点击查看大图)

报名时间

2024 年 3 月 6 日 9 时—8 日 16 时。

报名方式

报考者登录宁波市考试网上报名系统,选择进入 “宁波市部分市本级事业单位公开招聘工作人员”,在仔细阅读相关公告信息后,按要求输入个人信息,严格按照招聘所设条件选择岗位进行报名,每位报考者只能选报一个职位,填报过程中请认真填写报考信息。逾期不再受理注册及报名。

宁波市考试网上报名系统:

https://bmxt.nbhr.org.cn/

咨询方式

0574-88229016,黄老师

原文链接

http://rsj.ningbo.gov.cn/art/2024/2/26/art_1229676740_4364012.html

浙大宁波理工学院决定面向海内外公开招聘事业编制高层次人才(教师)85 名。

(扫码查看岗位)

报名时间

公告发布之日起至 2024 年 12 月 31 日止。

报名方式

将“个人简历”发送邮件至 zrsc@nbt.edu.cn 同时抄送应聘岗位所在单位的联系人邮箱,邮件主题请标明“姓名+专业+应聘单位+岗位”。

咨询方式

0574-88229016,黄老师

本次公开招聘各二级单位咨询电话详见原文附件

原文链接

http://rsj.ningbo.gov.cn/art/2024/2/26/art_1229676740_4363953.html

浙江万里学院

浙江万里学院决定公开招聘事业编制工作人员 18 名。

(点击查看大图)

报名时间

2024 年 3 月 6 日 9 时—8 日 16 时。

报名方式

本次考试采取网络报名方式。报考者登录宁波市考试网上报名系统,点击进入“宁波市部分市本级事业单位公开招聘工作人员”,在仔细阅读相关公告信息后,按要求输入个人信息,严格按照招聘所设条件选择岗位进行报名,每位报考者只能选报一个职位。逾期不再受理注册及报名。

宁波市考试网上报名系统:

https://bmxt.nbhr.org.cn/

咨询方式

0574-88273380,陈老师、俞老师

原文链接

http://rsj.ningbo.gov.cn/art/2024/2/26/art_1229676740_4364001.html

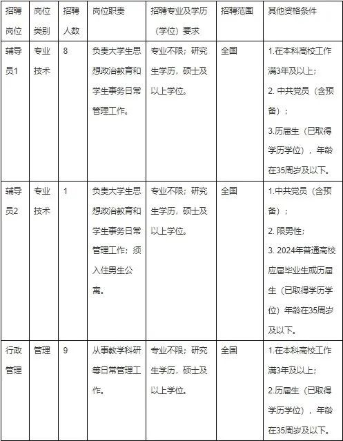
宁波职业技术学院

宁波职业技术学院决定面向全国公开招聘专职辅导员 10 名。

(点击查看大图)

报名时间

2024 年 3 月 6 日 9 时—8 日 16 时。

报名方式

报考者登录宁波市考试网上报名系统,点击进入“宁波市部分市本级事业单位公开招聘工作人员”,在仔细阅读相关公告信息后,按要求输入个人信息,严格按照招聘所设条件进行报名,每位报考者只能选报一个单位一个职位,填报过程中请认真填写报考信息。逾期不再受理注册及报名。

宁波市考试网上报名系统:

https://bmxt.nbhr.org.cn/

咨询方式

0574-86891361

0574-86891327

姜老师、胡老师

原文链接

http://rsj.ningbo.gov.cn/art/2024/2/26/art_1229676740_4364019.html

宁波城市职业技术学院

宁波城市职业技术学院决定面向全国公开招聘高层次、高技能人才共 36 名。

(扫码查看岗位)

报名时间

公告发布之日起至 2024 年 11 月 30 日止。

报名方式

报考人员在规定的报名时间内,将应聘材料邮寄至我校人事处(地址:宁波城市职业技术学院人事处,宁波市高教园区(南区)学府路 9 号,邮编:315100)或将应聘所需提交材料的扫描件发送电子邮件至 rsc@nbcc.cn 邮箱。投递简历或邮件主题请注明“应聘岗位+专业+姓名”。

应聘所需材料详见原文。

咨询方式

0574-88122236,顾老师

原文链接

http://rsj.ningbo.gov.cn/art/2024/2/26/art_1229676740_4363989.html

浙江大学软件学院(宁波)
管理中心(宁波软件教育中心)

浙江大学软件学院(宁波)管理中心(宁波软件教育中心)决定面向全国公开招聘事业编制辅导员 1 名。

(点击查看大图)

报名时间

2024 年 3 月 6 日 9 时—8 日 16 时。

报名方式

报考者登录宁波市考试网上报名系统,选择进入 “宁波市部分市本级事业单位公开招聘工作人员”,在仔细阅读相关公告信息后,按要求输入个人信息,严格按照招聘所设条件选择岗位进行报名,每位报考者只能选报一个职位,填报过程中请认真填写报考信息。逾期不再受理注册及报名。

宁波市考试网上报名系统:

https://bmxt.nbhr.org.cn/

咨询方式

0574-27830858,赵老师

0574-27830897,黄老师

原文链接

http://rsj.ningbo.gov.cn/art/2024/2/26/art_1229676740_4364015.html

宁波大学科学技术学院

宁波大学科学技术学院决定面向全国公开招聘高层次人才(教师)共 6 名。

(扫码查看岗位)

报名时间

公告发布之日至 2024 年 11 月 30 日止。

报名方式

登录宁波大学科学技术学院网站或宁波人力资源和社会保障局网站下载并填好报名表,将个人简历电子稿以及《宁波大学科学技术学院拟引进高层次人才情况登记表》(附件详见原文)发送邮件至相关学院联系人邮箱(详见岗位表)。邮件主题请标明 “姓名+专业+应聘岗位”。

宁波大学科学技术学院网站:

http://www.ndky.edu.cn/

宁波人力资源和社会保障局网站:

http://www.nbrs.gov.cn/index.htm

原文链接

http://rsj.ningbo.gov.cn/art/2024/2/26/art_1229676740_4363962.html

来源:中国宁波人才市场

最新文章

随机文章

基本 文件 流程 错误 SQL 调试
  1. 请求信息 : 2025-12-14 22:46:46 HTTP/1.1 GET : https://www.rcgz.com.cn/a/204921.html
  2. 运行时间 : 0.822124s [ 吞吐率:1.22req/s ] 内存消耗:5,370.20kb 文件加载:140
  3. 缓存信息 : 0 reads,0 writes
  4. 会话信息 : SESSION_ID=4cc5da42663b084e1773703195e6e8a1
  1. /yingpanguazai/ssd/ssd1/www/www.rcgz.com.cn/public/index.php ( 0.79 KB )
  2. /yingpanguazai/ssd/ssd1/www/www.rcgz.com.cn/vendor/autoload.php ( 0.17 KB )
  3. /yingpanguazai/ssd/ssd1/www/www.rcgz.com.cn/vendor/composer/autoload_real.php ( 2.49 KB )
  4. /yingpanguazai/ssd/ssd1/www/www.rcgz.com.cn/vendor/composer/platform_check.php ( 0.90 KB )
  5. /yingpanguazai/ssd/ssd1/www/www.rcgz.com.cn/vendor/composer/ClassLoader.php ( 14.03 KB )
  6. /yingpanguazai/ssd/ssd1/www/www.rcgz.com.cn/vendor/composer/autoload_static.php ( 4.90 KB )
  7. /yingpanguazai/ssd/ssd1/www/www.rcgz.com.cn/vendor/topthink/think-helper/src/helper.php ( 8.34 KB )
  8. /yingpanguazai/ssd/ssd1/www/www.rcgz.com.cn/vendor/topthink/think-validate/src/helper.php ( 2.19 KB )
  9. /yingpanguazai/ssd/ssd1/www/www.rcgz.com.cn/vendor/topthink/think-orm/src/helper.php ( 1.47 KB )
  10. /yingpanguazai/ssd/ssd1/www/www.rcgz.com.cn/vendor/topthink/think-orm/stubs/load_stubs.php ( 0.16 KB )
  11. /yingpanguazai/ssd/ssd1/www/www.rcgz.com.cn/vendor/topthink/framework/src/think/Exception.php ( 1.69 KB )
  12. /yingpanguazai/ssd/ssd1/www/www.rcgz.com.cn/vendor/topthink/think-container/src/Facade.php ( 2.71 KB )
  13. /yingpanguazai/ssd/ssd1/www/www.rcgz.com.cn/vendor/symfony/deprecation-contracts/function.php ( 0.99 KB )
  14. /yingpanguazai/ssd/ssd1/www/www.rcgz.com.cn/vendor/symfony/polyfill-mbstring/bootstrap.php ( 8.26 KB )
  15. /yingpanguazai/ssd/ssd1/www/www.rcgz.com.cn/vendor/symfony/polyfill-mbstring/bootstrap80.php ( 9.78 KB )
  16. /yingpanguazai/ssd/ssd1/www/www.rcgz.com.cn/vendor/symfony/var-dumper/Resources/functions/dump.php ( 1.49 KB )
  17. /yingpanguazai/ssd/ssd1/www/www.rcgz.com.cn/vendor/topthink/think-dumper/src/helper.php ( 0.18 KB )
  18. /yingpanguazai/ssd/ssd1/www/www.rcgz.com.cn/vendor/symfony/var-dumper/VarDumper.php ( 4.30 KB )
  19. /yingpanguazai/ssd/ssd1/www/www.rcgz.com.cn/vendor/topthink/framework/src/think/App.php ( 15.30 KB )
  20. /yingpanguazai/ssd/ssd1/www/www.rcgz.com.cn/vendor/topthink/think-container/src/Container.php ( 15.76 KB )
  21. /yingpanguazai/ssd/ssd1/www/www.rcgz.com.cn/vendor/psr/container/src/ContainerInterface.php ( 1.02 KB )
  22. /yingpanguazai/ssd/ssd1/www/www.rcgz.com.cn/app/provider.php ( 0.19 KB )
  23. /yingpanguazai/ssd/ssd1/www/www.rcgz.com.cn/vendor/topthink/framework/src/think/Http.php ( 6.04 KB )
  24. /yingpanguazai/ssd/ssd1/www/www.rcgz.com.cn/vendor/topthink/think-helper/src/helper/Str.php ( 7.29 KB )
  25. /yingpanguazai/ssd/ssd1/www/www.rcgz.com.cn/vendor/topthink/framework/src/think/Env.php ( 4.68 KB )
  26. /yingpanguazai/ssd/ssd1/www/www.rcgz.com.cn/app/common.php ( 0.03 KB )
  27. /yingpanguazai/ssd/ssd1/www/www.rcgz.com.cn/vendor/topthink/framework/src/helper.php ( 18.78 KB )
  28. /yingpanguazai/ssd/ssd1/www/www.rcgz.com.cn/vendor/topthink/framework/src/think/Config.php ( 5.54 KB )
  29. /yingpanguazai/ssd/ssd1/www/www.rcgz.com.cn/config/app.php ( 0.95 KB )
  30. /yingpanguazai/ssd/ssd1/www/www.rcgz.com.cn/config/cache.php ( 0.78 KB )
  31. /yingpanguazai/ssd/ssd1/www/www.rcgz.com.cn/config/console.php ( 0.23 KB )
  32. /yingpanguazai/ssd/ssd1/www/www.rcgz.com.cn/config/cookie.php ( 0.56 KB )
  33. /yingpanguazai/ssd/ssd1/www/www.rcgz.com.cn/config/database.php ( 2.47 KB )
  34. /yingpanguazai/ssd/ssd1/www/www.rcgz.com.cn/vendor/topthink/framework/src/think/facade/Env.php ( 1.67 KB )
  35. /yingpanguazai/ssd/ssd1/www/www.rcgz.com.cn/config/filesystem.php ( 0.61 KB )
  36. /yingpanguazai/ssd/ssd1/www/www.rcgz.com.cn/config/lang.php ( 0.91 KB )
  37. /yingpanguazai/ssd/ssd1/www/www.rcgz.com.cn/config/log.php ( 1.35 KB )
  38. /yingpanguazai/ssd/ssd1/www/www.rcgz.com.cn/config/middleware.php ( 0.19 KB )
  39. /yingpanguazai/ssd/ssd1/www/www.rcgz.com.cn/config/route.php ( 1.89 KB )
  40. /yingpanguazai/ssd/ssd1/www/www.rcgz.com.cn/config/session.php ( 0.57 KB )
  41. /yingpanguazai/ssd/ssd1/www/www.rcgz.com.cn/config/trace.php ( 0.34 KB )
  42. /yingpanguazai/ssd/ssd1/www/www.rcgz.com.cn/config/view.php ( 0.82 KB )
  43. /yingpanguazai/ssd/ssd1/www/www.rcgz.com.cn/app/event.php ( 0.25 KB )
  44. /yingpanguazai/ssd/ssd1/www/www.rcgz.com.cn/vendor/topthink/framework/src/think/Event.php ( 7.67 KB )
  45. /yingpanguazai/ssd/ssd1/www/www.rcgz.com.cn/app/service.php ( 0.13 KB )
  46. /yingpanguazai/ssd/ssd1/www/www.rcgz.com.cn/app/AppService.php ( 0.26 KB )
  47. /yingpanguazai/ssd/ssd1/www/www.rcgz.com.cn/vendor/topthink/framework/src/think/Service.php ( 1.64 KB )
  48. /yingpanguazai/ssd/ssd1/www/www.rcgz.com.cn/vendor/topthink/framework/src/think/Lang.php ( 7.35 KB )
  49. /yingpanguazai/ssd/ssd1/www/www.rcgz.com.cn/vendor/topthink/framework/src/lang/zh-cn.php ( 13.70 KB )
  50. /yingpanguazai/ssd/ssd1/www/www.rcgz.com.cn/vendor/topthink/framework/src/think/initializer/Error.php ( 3.31 KB )
  51. /yingpanguazai/ssd/ssd1/www/www.rcgz.com.cn/vendor/topthink/framework/src/think/initializer/RegisterService.php ( 1.33 KB )
  52. /yingpanguazai/ssd/ssd1/www/www.rcgz.com.cn/vendor/services.php ( 0.14 KB )
  53. /yingpanguazai/ssd/ssd1/www/www.rcgz.com.cn/vendor/topthink/framework/src/think/service/PaginatorService.php ( 1.52 KB )
  54. /yingpanguazai/ssd/ssd1/www/www.rcgz.com.cn/vendor/topthink/framework/src/think/service/ValidateService.php ( 0.99 KB )
  55. /yingpanguazai/ssd/ssd1/www/www.rcgz.com.cn/vendor/topthink/framework/src/think/service/ModelService.php ( 2.04 KB )
  56. /yingpanguazai/ssd/ssd1/www/www.rcgz.com.cn/vendor/topthink/think-trace/src/Service.php ( 0.77 KB )
  57. /yingpanguazai/ssd/ssd1/www/www.rcgz.com.cn/vendor/topthink/framework/src/think/Middleware.php ( 6.72 KB )
  58. /yingpanguazai/ssd/ssd1/www/www.rcgz.com.cn/vendor/topthink/framework/src/think/initializer/BootService.php ( 0.77 KB )
  59. /yingpanguazai/ssd/ssd1/www/www.rcgz.com.cn/vendor/topthink/think-orm/src/Paginator.php ( 11.86 KB )
  60. /yingpanguazai/ssd/ssd1/www/www.rcgz.com.cn/vendor/topthink/think-validate/src/Validate.php ( 63.20 KB )
  61. /yingpanguazai/ssd/ssd1/www/www.rcgz.com.cn/vendor/topthink/think-orm/src/Model.php ( 23.55 KB )
  62. /yingpanguazai/ssd/ssd1/www/www.rcgz.com.cn/vendor/topthink/think-orm/src/model/concern/Attribute.php ( 21.05 KB )
  63. /yingpanguazai/ssd/ssd1/www/www.rcgz.com.cn/vendor/topthink/think-orm/src/model/concern/AutoWriteData.php ( 4.21 KB )
  64. /yingpanguazai/ssd/ssd1/www/www.rcgz.com.cn/vendor/topthink/think-orm/src/model/concern/Conversion.php ( 6.44 KB )
  65. /yingpanguazai/ssd/ssd1/www/www.rcgz.com.cn/vendor/topthink/think-orm/src/model/concern/DbConnect.php ( 5.16 KB )
  66. /yingpanguazai/ssd/ssd1/www/www.rcgz.com.cn/vendor/topthink/think-orm/src/model/concern/ModelEvent.php ( 2.33 KB )
  67. /yingpanguazai/ssd/ssd1/www/www.rcgz.com.cn/vendor/topthink/think-orm/src/model/concern/RelationShip.php ( 28.29 KB )
  68. /yingpanguazai/ssd/ssd1/www/www.rcgz.com.cn/vendor/topthink/think-helper/src/contract/Arrayable.php ( 0.09 KB )
  69. /yingpanguazai/ssd/ssd1/www/www.rcgz.com.cn/vendor/topthink/think-helper/src/contract/Jsonable.php ( 0.13 KB )
  70. /yingpanguazai/ssd/ssd1/www/www.rcgz.com.cn/vendor/topthink/think-orm/src/model/contract/Modelable.php ( 0.09 KB )
  71. /yingpanguazai/ssd/ssd1/www/www.rcgz.com.cn/vendor/topthink/framework/src/think/Db.php ( 2.88 KB )
  72. /yingpanguazai/ssd/ssd1/www/www.rcgz.com.cn/vendor/topthink/think-orm/src/DbManager.php ( 8.52 KB )
  73. /yingpanguazai/ssd/ssd1/www/www.rcgz.com.cn/vendor/topthink/framework/src/think/Log.php ( 6.28 KB )
  74. /yingpanguazai/ssd/ssd1/www/www.rcgz.com.cn/vendor/topthink/framework/src/think/Manager.php ( 3.92 KB )
  75. /yingpanguazai/ssd/ssd1/www/www.rcgz.com.cn/vendor/psr/log/src/LoggerTrait.php ( 2.69 KB )
  76. /yingpanguazai/ssd/ssd1/www/www.rcgz.com.cn/vendor/psr/log/src/LoggerInterface.php ( 2.71 KB )
  77. /yingpanguazai/ssd/ssd1/www/www.rcgz.com.cn/vendor/topthink/framework/src/think/Cache.php ( 4.92 KB )
  78. /yingpanguazai/ssd/ssd1/www/www.rcgz.com.cn/vendor/psr/simple-cache/src/CacheInterface.php ( 4.71 KB )
  79. /yingpanguazai/ssd/ssd1/www/www.rcgz.com.cn/vendor/topthink/think-helper/src/helper/Arr.php ( 16.63 KB )
  80. /yingpanguazai/ssd/ssd1/www/www.rcgz.com.cn/vendor/topthink/framework/src/think/cache/driver/File.php ( 7.84 KB )
  81. /yingpanguazai/ssd/ssd1/www/www.rcgz.com.cn/vendor/topthink/framework/src/think/cache/Driver.php ( 9.03 KB )
  82. /yingpanguazai/ssd/ssd1/www/www.rcgz.com.cn/vendor/topthink/framework/src/think/contract/CacheHandlerInterface.php ( 1.99 KB )
  83. /yingpanguazai/ssd/ssd1/www/www.rcgz.com.cn/app/Request.php ( 0.09 KB )
  84. /yingpanguazai/ssd/ssd1/www/www.rcgz.com.cn/vendor/topthink/framework/src/think/Request.php ( 55.78 KB )
  85. /yingpanguazai/ssd/ssd1/www/www.rcgz.com.cn/app/middleware.php ( 0.25 KB )
  86. /yingpanguazai/ssd/ssd1/www/www.rcgz.com.cn/vendor/topthink/framework/src/think/Pipeline.php ( 2.61 KB )
  87. /yingpanguazai/ssd/ssd1/www/www.rcgz.com.cn/vendor/topthink/think-trace/src/TraceDebug.php ( 3.40 KB )
  88. /yingpanguazai/ssd/ssd1/www/www.rcgz.com.cn/vendor/topthink/framework/src/think/middleware/SessionInit.php ( 1.94 KB )
  89. /yingpanguazai/ssd/ssd1/www/www.rcgz.com.cn/vendor/topthink/framework/src/think/Session.php ( 1.80 KB )
  90. /yingpanguazai/ssd/ssd1/www/www.rcgz.com.cn/vendor/topthink/framework/src/think/session/driver/File.php ( 6.27 KB )
  91. /yingpanguazai/ssd/ssd1/www/www.rcgz.com.cn/vendor/topthink/framework/src/think/contract/SessionHandlerInterface.php ( 0.87 KB )
  92. /yingpanguazai/ssd/ssd1/www/www.rcgz.com.cn/vendor/topthink/framework/src/think/session/Store.php ( 7.12 KB )
  93. /yingpanguazai/ssd/ssd1/www/www.rcgz.com.cn/vendor/topthink/framework/src/think/Route.php ( 23.73 KB )
  94. /yingpanguazai/ssd/ssd1/www/www.rcgz.com.cn/vendor/topthink/framework/src/think/route/RuleName.php ( 5.75 KB )
  95. /yingpanguazai/ssd/ssd1/www/www.rcgz.com.cn/vendor/topthink/framework/src/think/route/Domain.php ( 2.53 KB )
  96. /yingpanguazai/ssd/ssd1/www/www.rcgz.com.cn/vendor/topthink/framework/src/think/route/RuleGroup.php ( 22.43 KB )
  97. /yingpanguazai/ssd/ssd1/www/www.rcgz.com.cn/vendor/topthink/framework/src/think/route/Rule.php ( 26.95 KB )
  98. /yingpanguazai/ssd/ssd1/www/www.rcgz.com.cn/vendor/topthink/framework/src/think/route/RuleItem.php ( 9.78 KB )
  99. /yingpanguazai/ssd/ssd1/www/www.rcgz.com.cn/route/app.php ( 1.72 KB )
  100. /yingpanguazai/ssd/ssd1/www/www.rcgz.com.cn/vendor/topthink/framework/src/think/facade/Route.php ( 4.70 KB )
  101. /yingpanguazai/ssd/ssd1/www/www.rcgz.com.cn/vendor/topthink/framework/src/think/route/dispatch/Controller.php ( 4.74 KB )
  102. /yingpanguazai/ssd/ssd1/www/www.rcgz.com.cn/vendor/topthink/framework/src/think/route/Dispatch.php ( 10.44 KB )
  103. /yingpanguazai/ssd/ssd1/www/www.rcgz.com.cn/app/controller/Index.php ( 4.61 KB )
  104. /yingpanguazai/ssd/ssd1/www/www.rcgz.com.cn/app/BaseController.php ( 2.05 KB )
  105. /yingpanguazai/ssd/ssd1/www/www.rcgz.com.cn/vendor/topthink/think-orm/src/facade/Db.php ( 0.93 KB )
  106. /yingpanguazai/ssd/ssd1/www/www.rcgz.com.cn/vendor/topthink/think-orm/src/db/connector/Mysql.php ( 5.44 KB )
  107. /yingpanguazai/ssd/ssd1/www/www.rcgz.com.cn/vendor/topthink/think-orm/src/db/PDOConnection.php ( 52.47 KB )
  108. /yingpanguazai/ssd/ssd1/www/www.rcgz.com.cn/vendor/topthink/think-orm/src/db/Connection.php ( 8.39 KB )
  109. /yingpanguazai/ssd/ssd1/www/www.rcgz.com.cn/vendor/topthink/think-orm/src/db/ConnectionInterface.php ( 4.57 KB )
  110. /yingpanguazai/ssd/ssd1/www/www.rcgz.com.cn/vendor/topthink/think-orm/src/db/builder/Mysql.php ( 16.58 KB )
  111. /yingpanguazai/ssd/ssd1/www/www.rcgz.com.cn/vendor/topthink/think-orm/src/db/Builder.php ( 24.06 KB )
  112. /yingpanguazai/ssd/ssd1/www/www.rcgz.com.cn/vendor/topthink/think-orm/src/db/BaseBuilder.php ( 27.50 KB )
  113. /yingpanguazai/ssd/ssd1/www/www.rcgz.com.cn/vendor/topthink/think-orm/src/db/Query.php ( 15.71 KB )
  114. /yingpanguazai/ssd/ssd1/www/www.rcgz.com.cn/vendor/topthink/think-orm/src/db/BaseQuery.php ( 45.13 KB )
  115. /yingpanguazai/ssd/ssd1/www/www.rcgz.com.cn/vendor/topthink/think-orm/src/db/concern/TimeFieldQuery.php ( 7.43 KB )
  116. /yingpanguazai/ssd/ssd1/www/www.rcgz.com.cn/vendor/topthink/think-orm/src/db/concern/AggregateQuery.php ( 3.26 KB )
  117. /yingpanguazai/ssd/ssd1/www/www.rcgz.com.cn/vendor/topthink/think-orm/src/db/concern/ModelRelationQuery.php ( 20.07 KB )
  118. /yingpanguazai/ssd/ssd1/www/www.rcgz.com.cn/vendor/topthink/think-orm/src/db/concern/ParamsBind.php ( 3.66 KB )
  119. /yingpanguazai/ssd/ssd1/www/www.rcgz.com.cn/vendor/topthink/think-orm/src/db/concern/ResultOperation.php ( 7.01 KB )
  120. /yingpanguazai/ssd/ssd1/www/www.rcgz.com.cn/vendor/topthink/think-orm/src/db/concern/WhereQuery.php ( 19.37 KB )
  121. /yingpanguazai/ssd/ssd1/www/www.rcgz.com.cn/vendor/topthink/think-orm/src/db/concern/JoinAndViewQuery.php ( 7.11 KB )
  122. /yingpanguazai/ssd/ssd1/www/www.rcgz.com.cn/vendor/topthink/think-orm/src/db/concern/TableFieldInfo.php ( 2.63 KB )
  123. /yingpanguazai/ssd/ssd1/www/www.rcgz.com.cn/vendor/topthink/think-orm/src/db/concern/Transaction.php ( 2.77 KB )
  124. /yingpanguazai/ssd/ssd1/www/www.rcgz.com.cn/vendor/topthink/framework/src/think/log/driver/File.php ( 5.96 KB )
  125. /yingpanguazai/ssd/ssd1/www/www.rcgz.com.cn/vendor/topthink/framework/src/think/contract/LogHandlerInterface.php ( 0.86 KB )
  126. /yingpanguazai/ssd/ssd1/www/www.rcgz.com.cn/vendor/topthink/framework/src/think/log/Channel.php ( 3.89 KB )
  127. /yingpanguazai/ssd/ssd1/www/www.rcgz.com.cn/vendor/topthink/framework/src/think/event/LogRecord.php ( 1.02 KB )
  128. /yingpanguazai/ssd/ssd1/www/www.rcgz.com.cn/vendor/topthink/think-helper/src/Collection.php ( 16.47 KB )
  129. /yingpanguazai/ssd/ssd1/www/www.rcgz.com.cn/vendor/topthink/framework/src/think/facade/View.php ( 1.70 KB )
  130. /yingpanguazai/ssd/ssd1/www/www.rcgz.com.cn/vendor/topthink/framework/src/think/View.php ( 4.39 KB )
  131. /yingpanguazai/ssd/ssd1/www/www.rcgz.com.cn/vendor/topthink/framework/src/think/Response.php ( 8.81 KB )
  132. /yingpanguazai/ssd/ssd1/www/www.rcgz.com.cn/vendor/topthink/framework/src/think/response/View.php ( 3.29 KB )
  133. /yingpanguazai/ssd/ssd1/www/www.rcgz.com.cn/vendor/topthink/framework/src/think/Cookie.php ( 6.06 KB )
  134. /yingpanguazai/ssd/ssd1/www/www.rcgz.com.cn/vendor/topthink/think-view/src/Think.php ( 8.38 KB )
  135. /yingpanguazai/ssd/ssd1/www/www.rcgz.com.cn/vendor/topthink/framework/src/think/contract/TemplateHandlerInterface.php ( 1.60 KB )
  136. /yingpanguazai/ssd/ssd1/www/www.rcgz.com.cn/vendor/topthink/think-template/src/Template.php ( 46.61 KB )
  137. /yingpanguazai/ssd/ssd1/www/www.rcgz.com.cn/vendor/topthink/think-template/src/template/driver/File.php ( 2.41 KB )
  138. /yingpanguazai/ssd/ssd1/www/www.rcgz.com.cn/vendor/topthink/think-template/src/template/contract/DriverInterface.php ( 0.86 KB )
  139. /yingpanguazai/ssd/ssd1/www/www.rcgz.com.cn/runtime/temp/4ccc31682e91250e929c465cbfffcfa0.php ( 12.22 KB )
  140. /yingpanguazai/ssd/ssd1/www/www.rcgz.com.cn/vendor/topthink/think-trace/src/Html.php ( 4.42 KB )
  1. CONNECT:[ UseTime:0.001160s ] mysql:host=127.0.0.1;port=3306;dbname=rcgz;charset=utf8mb4
  2. SHOW FULL COLUMNS FROM `fenlei` [ RunTime:0.002010s ]
  3. SELECT * FROM `fenlei` WHERE `fid` = 0 [ RunTime:0.018542s ]
  4. SELECT * FROM `fenlei` WHERE `fid` = 1 [ RunTime:0.025683s ]
  5. SELECT * FROM `fenlei` WHERE `fid` = 2 [ RunTime:0.000712s ]
  6. SELECT * FROM `fenlei` WHERE `fid` = 3 [ RunTime:0.000649s ]
  7. SELECT * FROM `fenlei` WHERE `fid` = 4 [ RunTime:0.001529s ]
  8. SELECT * FROM `fenlei` WHERE `fid` = 5 [ RunTime:0.001264s ]
  9. SELECT * FROM `fenlei` WHERE `fid` = 6 [ RunTime:0.012108s ]
  10. SELECT * FROM `fenlei` WHERE `fid` = 7 [ RunTime:0.001767s ]
  11. SELECT * FROM `fenlei` WHERE `fid` = 37 [ RunTime:0.000871s ]
  12. SHOW FULL COLUMNS FROM `article` [ RunTime:0.001775s ]
  13. SELECT * FROM `article` WHERE `id` = 204921 LIMIT 1 [ RunTime:0.109703s ]
  14. UPDATE `article` SET `lasttime` = 1765723607 WHERE `id` = 204921 [ RunTime:0.020932s ]
  15. SELECT * FROM `fenlei` WHERE `id` = 1 LIMIT 1 [ RunTime:0.000630s ]
  16. SELECT * FROM `article` WHERE `id` < 204921 ORDER BY `id` DESC LIMIT 1 [ RunTime:0.005645s ]
  17. SELECT * FROM `article` WHERE `id` > 204921 ORDER BY `id` ASC LIMIT 1 [ RunTime:0.003443s ]
  18. SELECT * FROM `article` WHERE `id` < 204921 ORDER BY `id` DESC LIMIT 10 [ RunTime:0.180614s ]
  19. SELECT * FROM `article` WHERE `id` < 204921 ORDER BY `id` DESC LIMIT 10,10 [ RunTime:0.170552s ]
  20. SELECT * FROM `article` WHERE `id` < 204921 ORDER BY `id` DESC LIMIT 20,10 [ RunTime:0.101234s ]
0.824747s