宁波市海曙区人才引进备考攻略|2026年应届

发布时间:2025-10-20 23:20:29   

宁波市海曙区人才引进备考攻略|2026年应届

宁波市海曙区人才引进备考攻略|2026年应届

宁波市海曙区人才引进备考攻略|2026年应届

宁波市海曙区人才引进备考攻略|2026年应届

宁波市海曙区人才引进备考攻略|2026年应届

宁波市海曙区人才引进备考攻略|2026年应届

宁波市海曙区人才引进备考攻略|2026年应届生必看!​​
​📅 考试时间​:2025年10月10日-15日报名,10月下旬笔试!
​🎯 岗位要求​:硕士及以上学历应届生(部分岗位放宽至2025届),党员/学生干部优先!
​💡 备考重点​:时政+法律+经济管理+公文写作,附本地化高频考点!

​🔥 考情速览​
1️⃣ ​岗位类型​:

​党群综合岗​:面谈+笔试+面试(综合能力要求高)
​紧缺人才岗​:笔试+面试(侧重专业能力)
2️⃣ ​竞争比​:部分岗位报录比超100:1,建议提前3-6个月备考!
3️⃣ ​政策福利​:
试用期工资对标正科/副科级(博士7级、硕士8级)
纳入“年轻干部储备库”,晋升优先!
​📚 备考重点拆解​
✅ ​行测/职测​:

​言语理解​:抓关联词(但/然而)定位主旨
​数量关系​:经济利润问题、行程问题公式速记
​资料分析​:先看题干关键词,再定位图表数据

✅ ​公基/综应​:

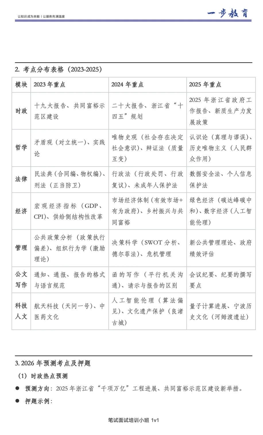
​时政​:2025年浙江省“千项万亿”工程、宁波“空铁一体”枢纽进展
​法律​:《行政复议法》修订亮点(调解制度扩大)
​公文写作​:通知标题必含发文机关!(如“宁波市人民政府...”)
#人才引进 #人才引进上岸 #宁波人才引进 #海曙人才引进

上一篇:有编制!眉山市青神县事业单位考核招聘16人

上一篇:考公大忌!千万别什么都不懂就去考公

琼ICP备2025051398号-21  |   QQ:888888888  |  地址:地球村88号  |  电话:1888888888  |