手机导航
网站首页
工作
招聘
岗位
猎头
急聘
人才
建筑劳务公司全盘会计实操账务处理
发布时间:2025-10-20 23:31:28
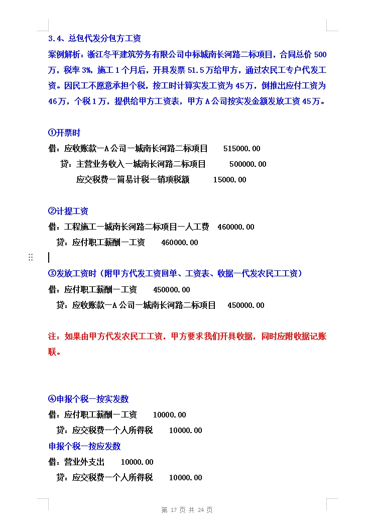
建筑劳务公司全盘会计实操账务处理
建筑劳务公司全盘会计实操
#劳务公司
建筑账务处理
#劳务公司
建筑财税
#劳务公司
会计实操
#劳务公司
建筑会计
劳务公司会计分录#劳务公司
上一篇:
小学英语教资面试试讲逐字稿245篇,背完稳
上一篇:
教师编是本科女生最好的出路
热门文章
提醒一下下周六考吉林事业编的人
国企海外特卫招聘
电信面试节奏很快,常问这5题
想问下这个出国劳务中介正规吗?
11.22导游证面试,无非这200问,重复率90%
领科26春招10.18考情
教师编是本科女生最好的出路
建筑劳务公司全盘会计实操账务处理
小学英语教资面试试讲逐字稿245篇,背完稳
劳务报酬怎么扣个税?
最新文章
邯郸市直面试题解析,活动现场突发大雨
劳务派遣和劳务外包,10月预缴申报怎么填工
农业农村局人才引进
一定要背的医疗面试万能金句
石家庄女大学生成功进厂 挑战一天1⃣️5⃣️0⃣️
感觉成都事业编已经彻底变天了。。。
第三方人力资源公司,劳务派遣
100道经典面试问题与回答💯看完拿offer!
邯郸邱县招91名村务工作者!专科可报!
事业编第一名已上岸,去年9.22开始学的
推荐阅读
提醒一下下周六考吉林事业编的人
国企海外特卫招聘
电信面试节奏很快,常问这5题
想问下这个出国劳务中介正规吗?
11.22导游证面试,无非这200问,重复率90%
领科26春招10.18考情
教师编是本科女生最好的出路
建筑劳务公司全盘会计实操账务处理
小学英语教资面试试讲逐字稿245篇,背完稳
劳务报酬怎么扣个税?
邯郸市直面试题解析,活动现场突发大雨
琼ICP备2025051398号-21
| QQ:888888888 | 地址:地球村88号 | 电话:1888888888 |
首页
搜索
留言
预订电话