手机导航
网站首页
工作
招聘
岗位
猎头
急聘
人才
简历到底怎么改
发布时间:2025-10-14 18:44:05
简历到底怎么改
#简历
#简历模板
#高分简历怎么写
#药学
#
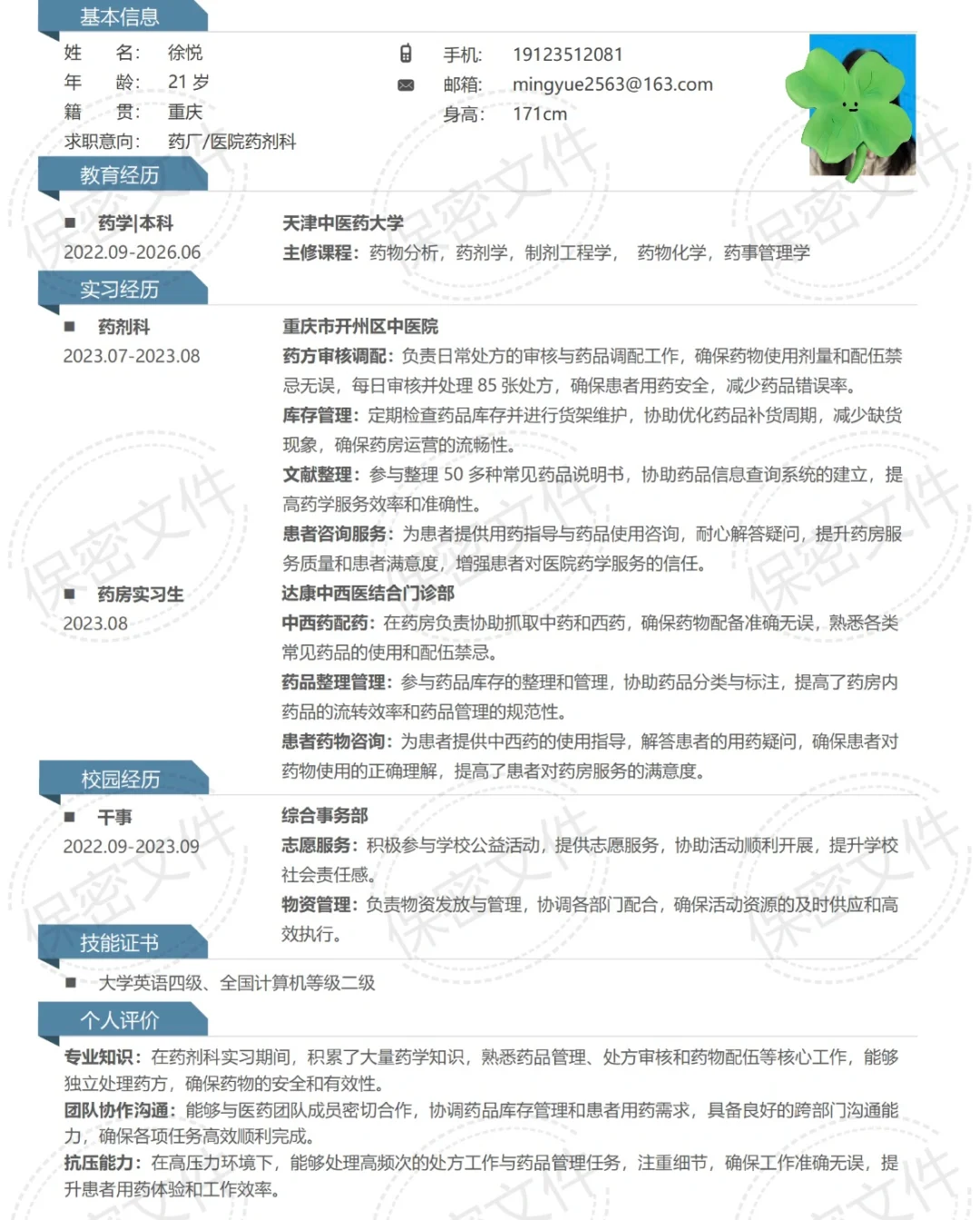
本来自己写了,觉得自己写的不好,所以去找了人写,但她写的和我的就差一个模板,改的也不是很好。就想问问还有什么能改的现在自己改一下
上一篇:
大厂HR喜欢的程序员简历(校招版)可下载
上一篇:
西二环保密单位招聘!
热门文章
生物与医药专业研究生工作简历求改进意见
这就是进面腾讯的最佳简历!
西二环保密单位招聘!
简历到底怎么改
大厂HR喜欢的程序员简历(校招版)可下载
电气,秋招,简历
中国农业银行,一个上班可以偷偷摸鱼的网址
花200改的简历值吗
被HR狂夸的研发岗简历长这样!✨
26届武体研究生准备冲进秋招
最新文章
26农行秋招是真放水啊,重复率89%,背吧
中等强度的简历,不要太高大上
这样写简历,真的可以拿到offer!
高分简历来袭!现代简约风求职简历模版
上班追剧两不误的工作哦~
师范生教招简历分享
招人了招人了!!!!!
药学丨药企HR喜欢的简历模板来啦
3分钟搞定!本科生校招万能简历模板
邯郸MINISO兼职2名!日系杂货铺工作日
推荐阅读
大厂HR喜欢的程序员简历(校招版)可下载
电气,秋招,简历
中国农业银行,一个上班可以偷偷摸鱼的网址
花200改的简历值吗
被HR狂夸的研发岗简历长这样!✨
26届武体研究生准备冲进秋招
26农行秋招是真放水啊,重复率89%,背吧
中等强度的简历,不要太高大上
这样写简历,真的可以拿到offer!
高分简历来袭!现代简约风求职简历模版
上班追剧两不误的工作哦~
琼ICP备2025051398号-21
| QQ:888888888 | 地址:地球村88号 | 电话:1888888888 |
首页
搜索
留言
预订电话