药学丨药企HR喜欢的简历模板来啦

发布时间:2025-10-14 18:34:00   

药学丨药企HR喜欢的简历模板来啦

药学丨药企HR喜欢的简历模板来啦

药学丨药企HR喜欢的简历模板来啦

药学丨药企HR喜欢的简历模板来啦

药学丨药企HR喜欢的简历模板来啦

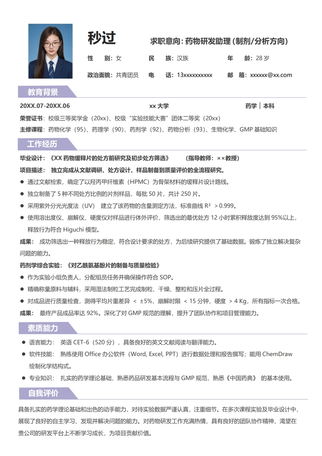
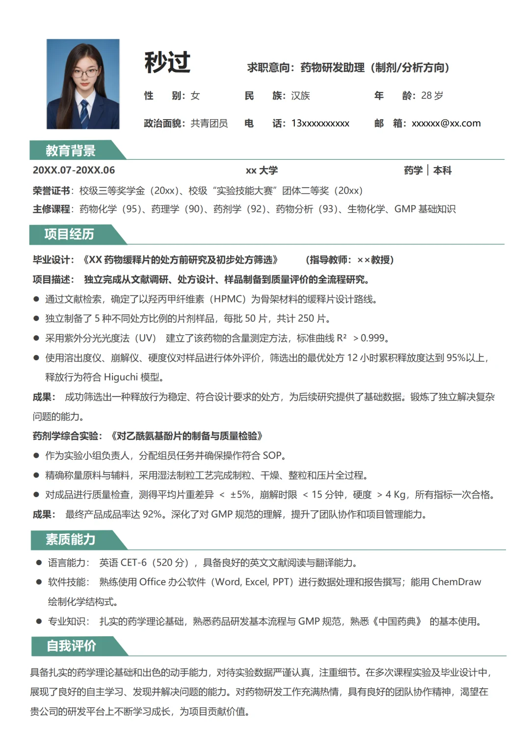
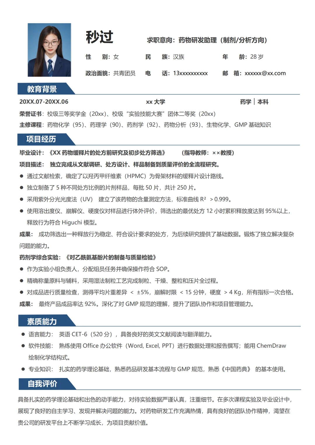
在投递每一份简历前,请务必将其视为一次“定制化”的申请,而非海投。关键在于让你的简历与招聘要求(Job Description, JD)进行“关键词对话”。

第一步:解码招聘启事
仔细阅读目标岗位的职责要求和任职资格,用笔或高亮标出关键词。

【制剂岗位】 会关注:处方开发 、湿法制粒/干法制粒 、压片 、包衣 、溶出度 、缓控释 、药用辅料 、GMP等。

【合成岗位】 会关注:有机合成 、合成路线 、纯化与鉴定 、TLC/HPLC/NMR、反应优化、收率 等。

【分析/QC岗位】 会关注:质量标准、分析方法开发/验证 、HPLC/GC/UV、溶出度仪 、药典 、GMP/GLP、数据完整性 等。

第二步:定向修改你的简历
修改“专业技能”板块:将JD中提到的、你恰好掌握的技能和仪器,调整到最前面或显眼位置。例如,投递分析岗,就把“熟练操作HPLC、UV,熟悉药典标准”放在技能列表的顶部。

调整“项目经历”描述:在描述你的课程实验或毕业设计时,侧重描述与目标岗位最相关的部分。

投制剂岗,就详细写你如何设计处方、操作压片机、测试片剂硬度和崩解时限。

投合成岗,就突出你如何设计合成路线、优化反应条件、使用TLC监控反应、通过重结晶纯化产物并用IR/NMR进行鉴定。

投分析岗,就强调你如何建立UV含量测定方法、制作标准曲线、进行溶出度测试以及处理和分析数据。

“借用”关键词:大胆地将JD中的专业词汇“借”过来使用。如果JD要求“熟悉GMP规范”,你的简历中就应出现“所有实验操作均遵循GMP规范意识”之类的描述。这能极大提高简历通过机器筛选和HR筛 选的几率。

这份简历的核心目的是:说服招聘方,你虽然缺乏社会实习经验,但你在学校里已经完成了同等质量的、系统化的专业训练,你是一块值得打磨的“璞玉”,具备强大的学习能力和成长潜力。

#简历 #药学生 #模板#药学 #简历模板#无经验#大学生 #药学生简历 #无经验大学生简历 #简历秒过

上一篇:3分钟搞定!本科生校招万能简历模板

上一篇:招人了招人了!!!!!

琼ICP备2025051398号-21  |   QQ:888888888  |  地址:地球村88号  |  电话:1888888888  |