大厂HR喜欢的程序员简历(校招版)可下载

发布时间:2025-10-14 18:39:29   

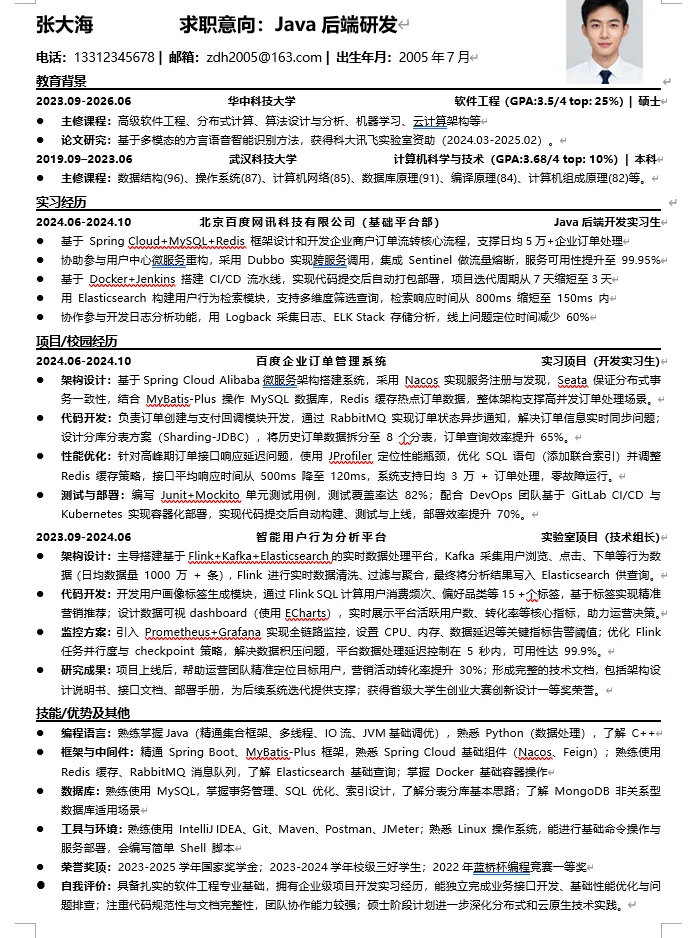
大厂HR喜欢的程序员简历(校招版)可下载

大厂HR喜欢的程序员简历(校招版)可下载

格式排版
简历排版建议简洁明朗,内容明确,拒绝花里胡哨的画面
文章末尾可以直接下载简历word模版,投递建议转成PDF格式
⭐内容
简历的主要内容分为以下几类
个人信息
必填的个人信息要有以下五项:姓名、求职意向、电话(面试结果通知)、邮箱(面试会议邀约)、出生年月(或者年龄)
可适当增加个人博客(github)加分项,其他内容不建议填写避免内容繁琐
教育背景
格式:入学年月-学校名称-专业-学历(专科/本科/硕士/博士)
从大学本科/专科背景开始写起,时间由近及远
可适当增加主修课程、论文研究或学校荣誉等模块
实习经历
格式:公司名称(部门)+职位+工作时间
简要概述过往经历的公司即可,如果简历不充实可以适当概述下工作职责内容(和后面项目经历重复)
项目/校园经历
格式:项目名称+工作岗位+工作时间
建议分模块介绍项目,一般包含项目介绍、技术栈和职责等模块
工作职责内容建议突出项目亮点和难点,切勿流水账记录功能实现方案
工作职责内容遵循STAR法则,量化工作成果,突出数据效果和贡献度
技能/优势与其他
可介绍编程技能和相关技术框架掌握情况,建议标出具体的技术点
校园荣誉介绍相关竞赛和奖学金情况,也可以附加其他证书情况
自我介绍建议概括自己与岗位相关的个人优势


#2026校招季  #程序员简历 #简历 #简历模板 #找工作 #面试 #小红书可以发文件了 #互联网大厂#求职 #秋招

上一篇:电气,秋招,简历

上一篇:简历到底怎么改

琼ICP备2025051398号-21  |   QQ:888888888  |  地址:地球村88号  |  电话:1888888888  |