手机导航
网站首页
工作
招聘
岗位
猎头
急聘
人才
生物与医药专业研究生工作简历求改进意见
发布时间:2025-10-14 18:44:28
生物与医药专业研究生工作简历求改进意见
#改简历
#生物与医药
#大学生求职
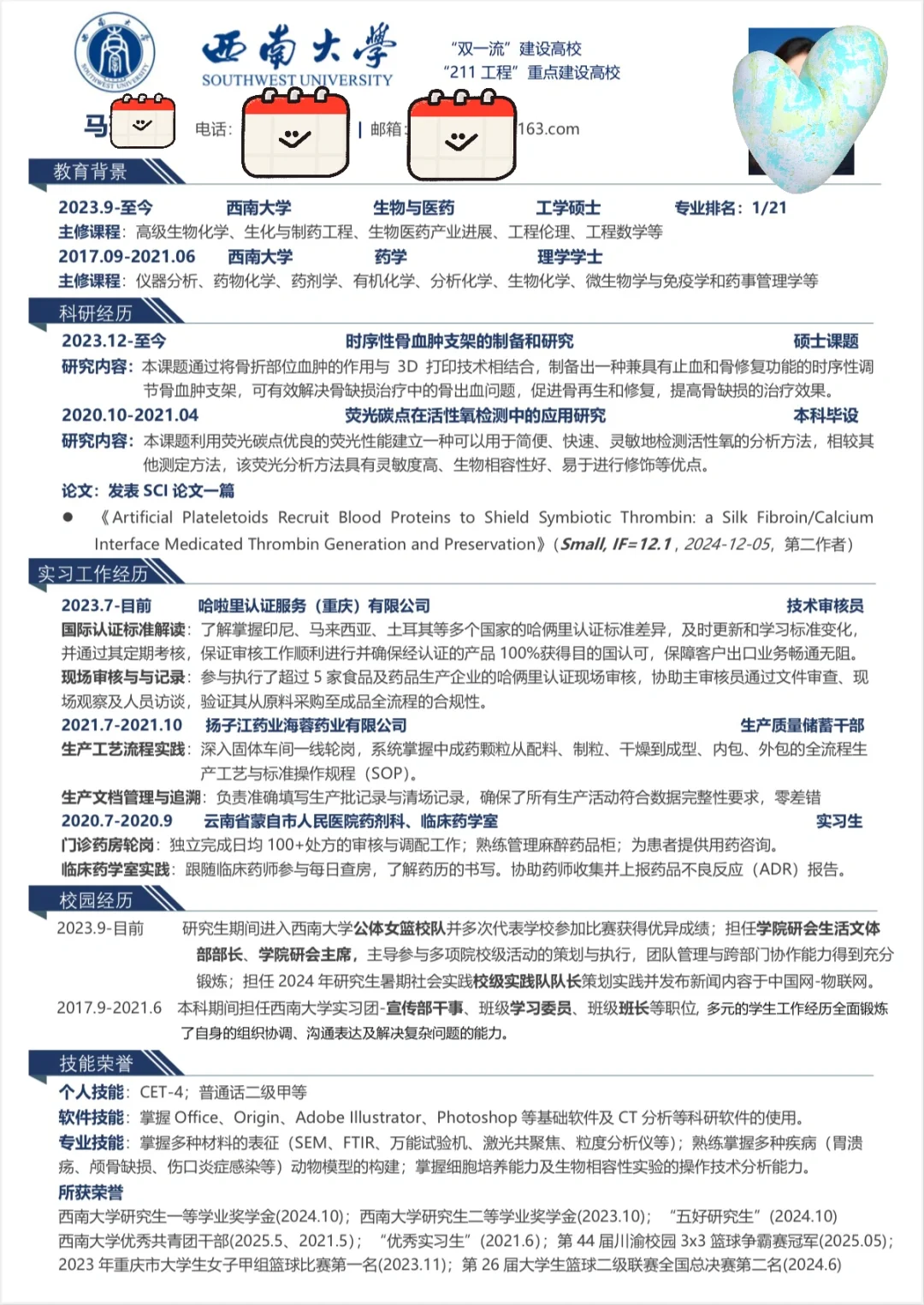
麻烦大家帮忙看下那里需要修改改进的
(修改后的在图2)
上一篇:
这就是进面腾讯的最佳简历!
上一篇:
天津招聘 自动化设备技术员和前台接待
热门文章
助残一直在路上
叠纸携《恋与深空》登台Unite Shanghai2025
📢【天津招聘】监考员|220元/天|周末/长期
公安系统岗位层级与职责详解(刑侦文必备)
医疗招聘
江西一国企发布招聘公告,速看!
第15面-格力采购管理
周口师范学院辅导员招聘,硕士今年赢麻了!
国电投笔试企业文化
护士结构化面试经典15问
最新文章
贷款公司招聘啦
26药学,生物,化学秋招-蓝月亮
恒丰银行笔试一次过心得(毫无保留版)
📄超清晰采购专员简历模板|通用简历模板
(欧洲)国际业务经理招聘
硬核赛道:供应链外企
巨累,但能10天过南京玄武区社区招聘
数学老师求职简历,教师求职通用简历模板!
简历这样写,HR秒发面试邀约!
表格简历模板25届大学新生班干部竞选简历表
推荐阅读
医疗招聘
江西一国企发布招聘公告,速看!
第15面-格力采购管理
周口师范学院辅导员招聘,硕士今年赢麻了!
国电投笔试企业文化
护士结构化面试经典15问
贷款公司招聘啦
26药学,生物,化学秋招-蓝月亮
恒丰银行笔试一次过心得(毫无保留版)
📄超清晰采购专员简历模板|通用简历模板
(欧洲)国际业务经理招聘
琼ICP备2025051398号-21
| QQ:888888888 | 地址:地球村88号 | 电话:1888888888 |
首页
搜索
留言
预订电话