简历|新媒体运营岗

发布时间:2025-09-25 11:31:49   

简历|新媒体运营岗

简历|新媒体运营岗

简历|新媒体运营岗

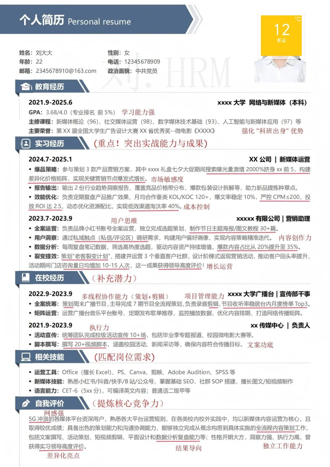
今天分享一份新媒体运营岗简历,我还依据这份简历整理出了“高分简历公式”和“避坑指南”,供大家参考。\n \n【高分简历公式】\nSTAR法则:情境(Situation)+任务(Task)+行动(Action)+结果(Result);\n数据化表达:曝光量、ROI、爆文率等量化成果;\n岗位关键词:SEO、SOP、CPM、KOL/KOC(体现专业度);\n一页纸原则:重点突出,避免冗余。\n \n【避坑指南】\n❌ 模糊描述:“参与运营工作”→“月均合作120+ KOL,爆文率10%”;\n❌ 罗列职责→聚焦个人贡献:“负责”改为“主导/策划/实现”;\n❌ 忽略适配性→技能栏删除无关项(如“会计证书”)。\n \n总之,新媒体运营简历的核心是“用数据证明网感,用案例展示创意”。学会了吗?快检查你的简历是否踩坑!\n \n#简历 #简历修改 #简历优化 #简历模板 #求职 #找实习 #大学生求职 #简历制作 #简历润色 #简历这样做 #新媒体运营简历 #应届生 #应届生求职 #高分简历

上一篇:师范生简历这样写,HR一眼心动(经验贴)

上一篇:人才库激活!老简历焕发新生

皖ICP备20008326号-9  |   QQ:859242200  |  地址:江苏省宜兴市人力资源产业园  |  电话:13295639219  |