人事经理的高分简历,快来围观!

发布时间:2025-09-25 10:56:36   

人事经理的高分简历,快来围观!

人事经理的高分简历,快来围观!

人事经理的高分简历,快来围观!

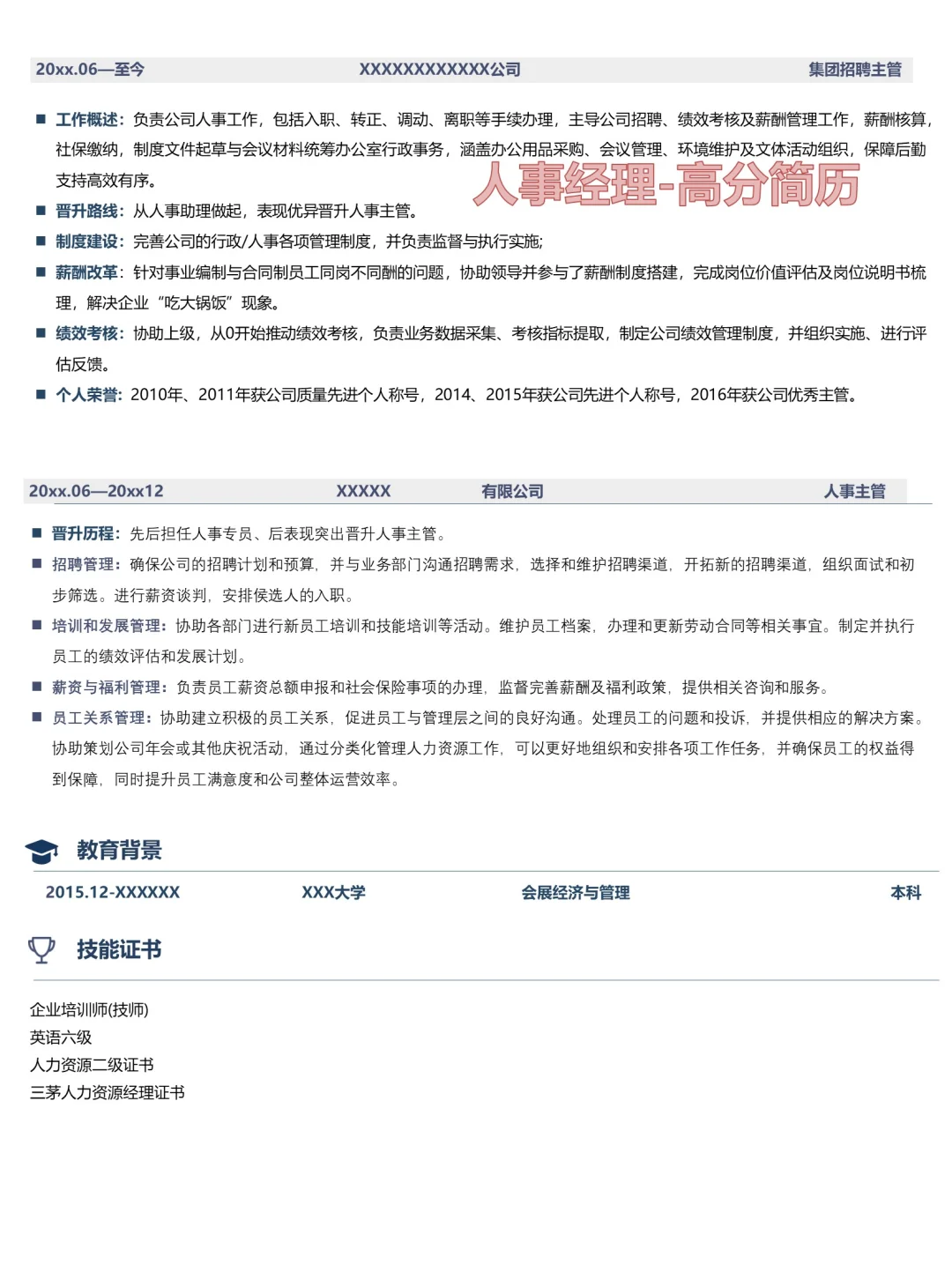
同学们,作为帮过几百人搞定求职面试简历的导师,今天必须跟你们掏掏心窝子 —— 好的 HR 简历到底该咋写!​\n.\n先说开头啊,千万别一上来就堆头衔!\n上周改的一份简历,开头直接写 “十年人力资源管理经验”,看着就干巴巴的。你得这么来:“8 年 HR 全模块实战,擅长用 OKR 体系激活 300 人团队,曾将核心人才留存率从 65% 提至 89%”\n.\n再看工作经历这块,最忌讳写 “负责员工招聘与培训” 这种流水账\n记住我的三字诀:说角色、讲动作、摆结果\n.\n比如做过校园招聘,不能只写 “完成年度校招计划”,得写成 “牵头搭建‘校企人才直通车’,3 个月内完成 80 名管培生招聘,试用期留存率比往年高 22%”。数据一摆,HR 立马能 get 到你的价值。​\n.\n技能部分也有坑!别把 “熟练使用 Excel” 这种基础技能当宝贝写。\n人力资源岗拼的是啥?\n是 “用薪酬宽带体系设计实现部门人力成本优化 15%”\n.\n是 “主导跨部门沟通解决 3 起核心员工冲突”—— 这些才是能让你从简历堆里跳出来的硬货.。\n​.\n最后叮嘱一句,写简历就像跟 HR 聊天,得让人家一眼看出你能解决啥问题。别光说自己做过啥,多说说做成了啥。按这个思路改,保准你的简历能被更多面试官盯上!​\n \n你的简历有没有踩过这些坑?评论区甩出来,帮你看问题\n#求职陪跑 #面试 #找工作 #职场日常 #简历 #人力资源经理简历

上一篇:头部企业市场品牌岗简历,一周收到3家面试

上一篇:高分的销售经理简历这样写!直接拿offer!

皖ICP备20008326号-9  |   QQ:859242200  |  地址:江苏省宜兴市人力资源产业园  |  电话:13295639219  |