头部企业市场品牌岗简历,一周收到3家面试

发布时间:2025-09-25 10:55:51   

头部企业市场品牌岗简历,一周收到3家面试

头部企业市场品牌岗简历,一周收到3家面试

头部企业市场品牌岗简历,一周收到3家面试

头部企业市场品牌岗简历,一周收到3家面试

头部企业市场品牌岗简历,一周收到3家面试

头部企业市场品牌岗简历,一周收到3家面试

头部企业市场品牌岗简历,一周收到3家面试

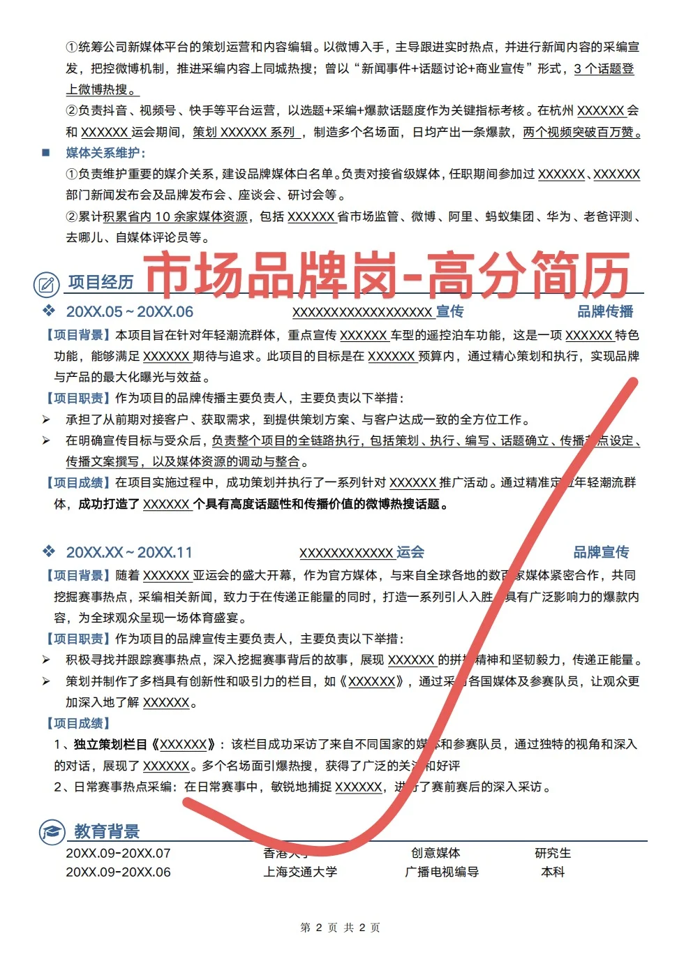
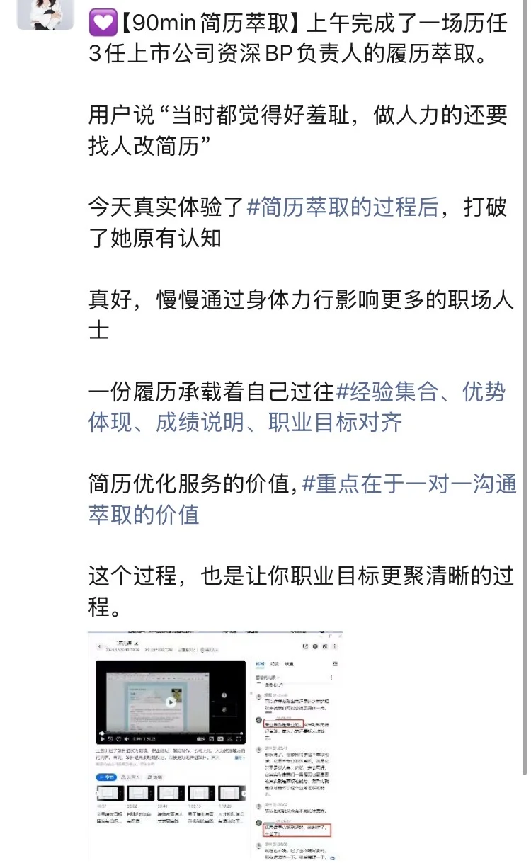
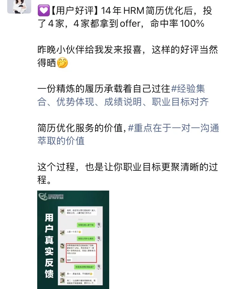
🎈西西1V1深度服务超500+应届生/海内外职场人士,成功进入央企、国企、500强、互联网大厂、行业头独角兽企业等,收获心仪工作。\n \n🎈今天西西给大家分享简历是:辅导上岸成功的头部企业市场品牌的简历,我提炼出对候选人的专业能力和管理经验,大家可以参考以下方式来提炼个人成绩和工作经验:\n \n1. 精准匹配岗位JD:仔细研读招聘信息,提取关键词,如品牌策划、传播推广、活动执行等,在简历工作经历、项目经验、技能板块中,针对性呈现相关经验与能力。例如,招聘要求“新媒体运营经验”,简历可描述“负责微信公众号运营,通过内容优化使粉丝量3个月增长50%” 。\n \n2. 量化品牌成果:用数据直观体现工作价值。如品牌推广类成果可写“主导品牌线上推广活动,实现曝光量超500万次,转化率提升20%”;活动执行类成果可写“策划品牌发布会,邀请30+媒体参与,活动后品牌搜索指数上涨35%” 。\n \n3. 突出核心技能:单独列出与市场品牌强相关技能,包括硬技能和软技能。硬技能如Photoshop、数据分析工具、SEO优化等;软技能如创意策划、跨部门协作、沟通表达等。例如:熟练使用Photoshop完成品牌视觉设计,擅长通过数据分析优化推广策略 。\n \n4. 凸显项目经验:设置独立项目经历板块,精选与岗位匹配度高的项目。每个项目采用“背景+职责+成果”结构描述。如“为提升品牌年轻化形象,主导校园推广项目,负责方案策划与资源对接,联合10所高校社团开展活动,覆盖学生群体2万人,活动期间品牌年轻用户占比提高15%” 。\n \n5. 简洁清晰排版:采用简洁易读的简历模板,各板块逻辑分明。重点内容加粗或使用小标题,控制在1-2页内,方便HR快速抓取关键信息 。\n \n🎈一份精炼的履历承载着自己过往工作经历的经验集合、优势体现、成绩说明、职业目标对齐......\n \n🎈简历的价值,重点在于经验萃取的价值,哪些成绩该突出、哪些内容该舍去,简历萃取的过程,也是让你职业目标更聚清晰的过程。\n#求职陪跑 #简历 #求职辅导 #简历模板 #市场品牌岗 #市场品牌策划 #面试辅导#高分简历怎么写 #面试辅导一对一 #媒介投放

上一篇:招聘!工位都准备好了就差你的简历了💺

上一篇:人事经理的高分简历,快来围观!

皖ICP备20008326号-9  |   QQ:859242200  |  地址:江苏省宜兴市人力资源产业园  |  电话:13295639219  |