干货|盘点HR不喜欢看到的简历中的废话

发布时间:2025-09-21 02:31:17   

干货|盘点HR不喜欢看到的简历中的废话

干货|盘点HR不喜欢看到的简历中的废话

干货|盘点HR不喜欢看到的简历中的废话

干货|盘点HR不喜欢看到的简历中的废话

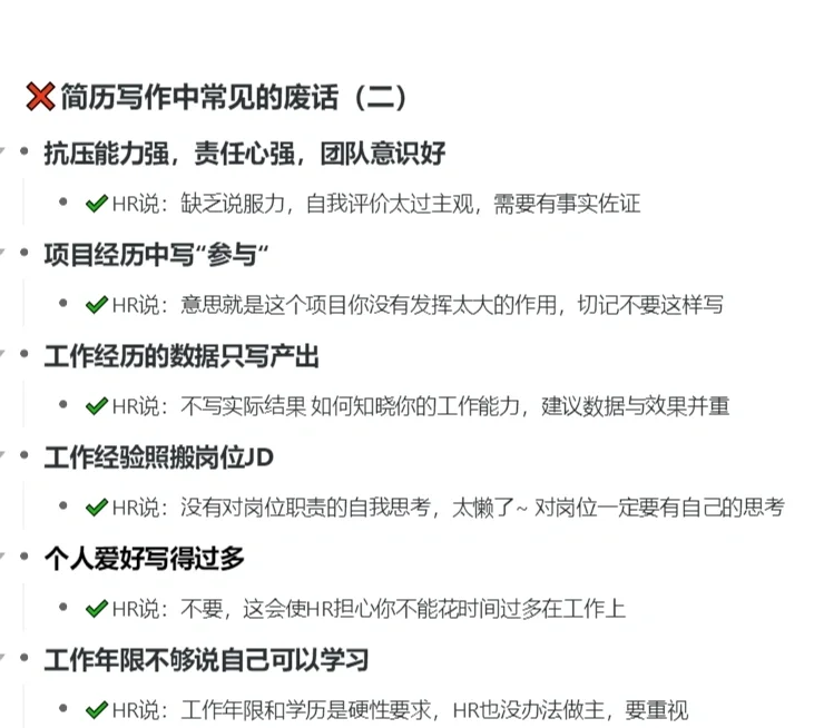
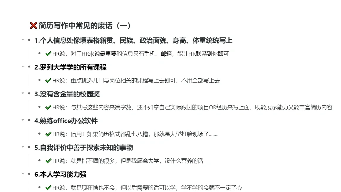
经常会听到有HR抱怨,每到求职季,他们一天会收到大量的简历进来,而且主要是还会收到一些不靠谱、和岗位内容不相关的简历,令人很头疼……\n \n其实写简历就是用简洁的语言,让HR在短时间内了解你是否适合这个岗位,这样才能提高自己收到面试通知的几率!\n————————\n简历写作常见的废话合集:\n图2⃣\n—信息全部都写\n—罗列大学中所有课程\n—随便什么校园奖都写\n—熟练运用office办公软件\n—喜欢探索未知\n—学习能力强\n \n图3⃣:\n—抗压能力强,有责任心\n—项目经历写“参与”\n—工作数据只写产出\n—工作经验对照岗位JD\n—个人爱好写的比较多\n—工作经历不够写可以学习\n————————\n几个写简历的小tips:\n1⃣凸显亮点\n写简历要显露亮点,让内容可以量化,显示有形的成果和成功经验,同时坚持实事求是的原则。\n2⃣借鉴模仿\n如果在写简历的时候不知道如何描述工作经历,可以学习同行业同岗位的简历范文,依据个人以往的工作经历进行优化。\n3⃣官网搜集\n常见的简历格式模板可以上简历官网去搜集,PDF格式随时更改随时优化简历。\n4⃣简洁明了\n选用简洁大方的简历模板,删除与岗位无关的信息,就大功告成啦。\n \n写简历的技巧要慢慢积累,不能一撮而就\n多模仿,多看大牛简历,你也能够掌握方法~\n \n来源:@知页简历\n#简历这样做 #get一项新技能

上一篇:干净版简历,有想法的简历|一份就够了🔥

上一篇:人事常用模板 | 招聘面试登记表

皖ICP备20008326号-9  |   QQ:859242200  |  地址:江苏省宜兴市人力资源产业园  |  电话:13295639219  |