手机导航
网站首页
工作
招聘
岗位
猎头
急聘
人才
26生物硕士简历求建议指导
发布时间:2025-09-21 02:18:56
26生物硕士简历求建议指导
万能的小红书,帮忙改改简历并求职\n
#改简历
#生物与医药
#药学
#求职
#26届校招
#26届秋招
#万能的小红书
#秋招提前批
#简历模板
#校招
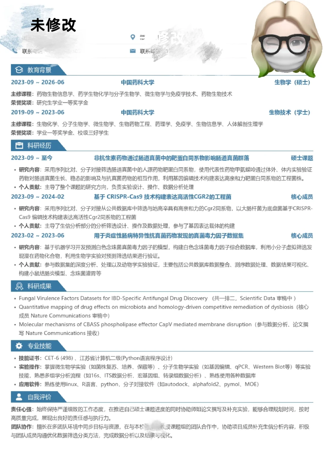
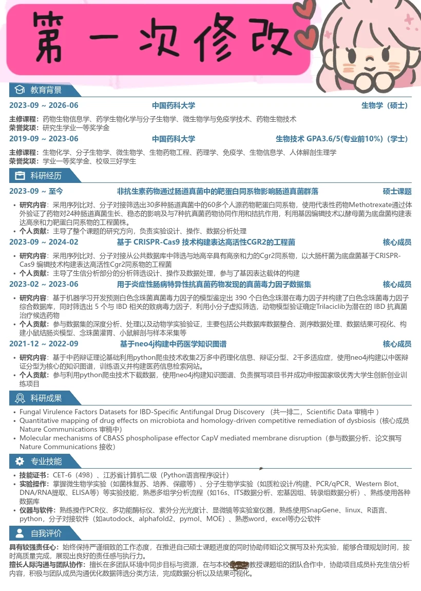
姐妹们看看我的简历哪里有问题,可以在评论区留言改正我,有没有hr看看我的简历,求职生物医药化妆品研究员, qc, crc, cra,生信分析,相关职业都可以,不挑有工作要我销售也可以,主打学习能力很快
#一张图证明我做的简历好看
上一篇:
🔬药学简历实习经历|这样写超加分
上一篇:
市场营销专业大学生求职销售简历模板分享
热门文章
985硕当销售去咯(第六版)
电商运营简历这么写!hr直接留下啦!
九月初就拿下三个offer的简历长啥样!
护士|大学生个人简历模板word电子版可编辑
HR内部流出的简历初筛通关秘籍
金九银十求职必看!HR秒通过的简历模板
A5-1|教育工作者必备|通用教师简历🔥
市场营销专业大学生求职销售简历模板分享
26生物硕士简历求建议指导
🔬药学简历实习经历|这样写超加分
最新文章
备考银行第一天
个人求职简历模板,手机/电脑可编辑
【简历模板】通用版空白简历表格,手机可填
✨简约蓝色应届求职简历,三无大学生直接抄
3个「不踩雷」简历模板思路,HR超喜欢
简约小清新的应届生高分简历模板他来啦
国央企简历撰写法则(附模板)
行政专业大学生销售内勤求职简历模板分享
简历模版免费分享
26届硕士简历求痛批!!!
推荐阅读
985硕当销售去咯(第六版)
电商运营简历这么写!hr直接留下啦!
九月初就拿下三个offer的简历长啥样!
护士|大学生个人简历模板word电子版可编辑
HR内部流出的简历初筛通关秘籍
金九银十求职必看!HR秒通过的简历模板
A5-1|教育工作者必备|通用教师简历🔥
市场营销专业大学生求职销售简历模板分享
26生物硕士简历求建议指导
🔬药学简历实习经历|这样写超加分
备考银行第一天
皖ICP备20008326号-9
| QQ:859242200 | 地址:江苏省宜兴市人力资源产业园 | 电话:13295639219 |
首页
搜索
留言
预订电话