HR内部流出的简历初筛通关秘籍

发布时间:2025-09-21 02:22:12   

HR内部流出的简历初筛通关秘籍

HR内部流出的简历初筛通关秘籍

HR内部流出的简历初筛通关秘籍

HR内部流出的简历初筛通关秘籍

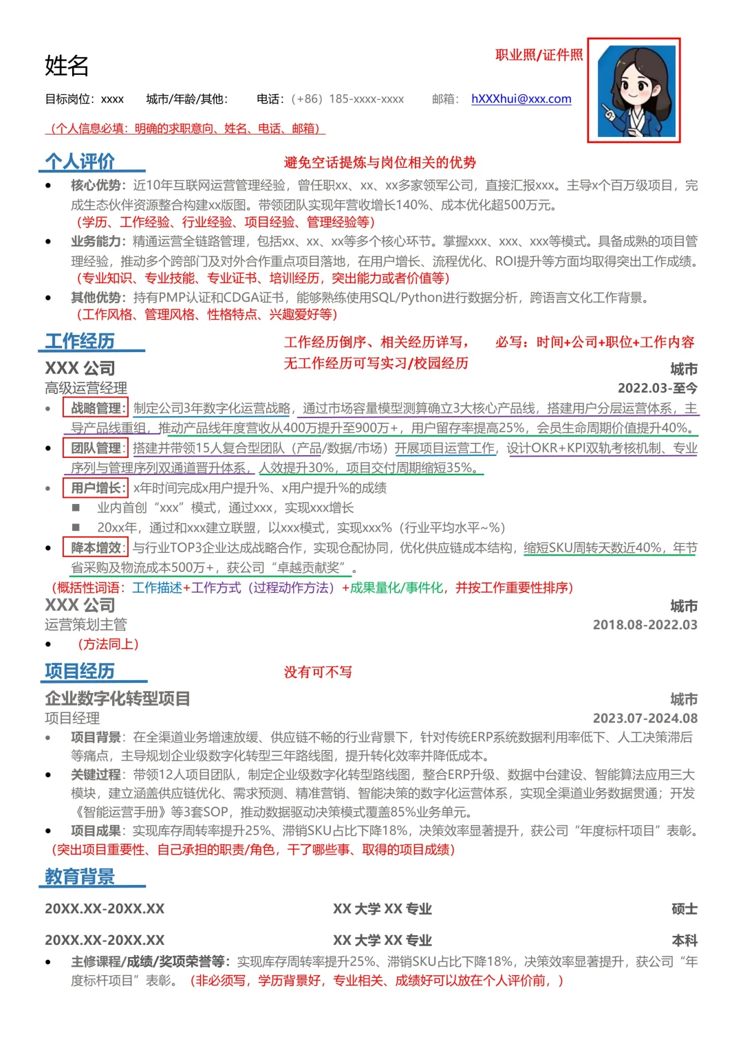
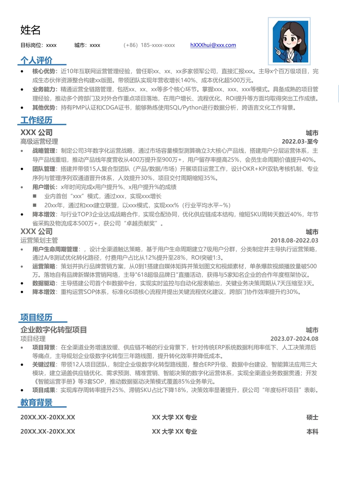
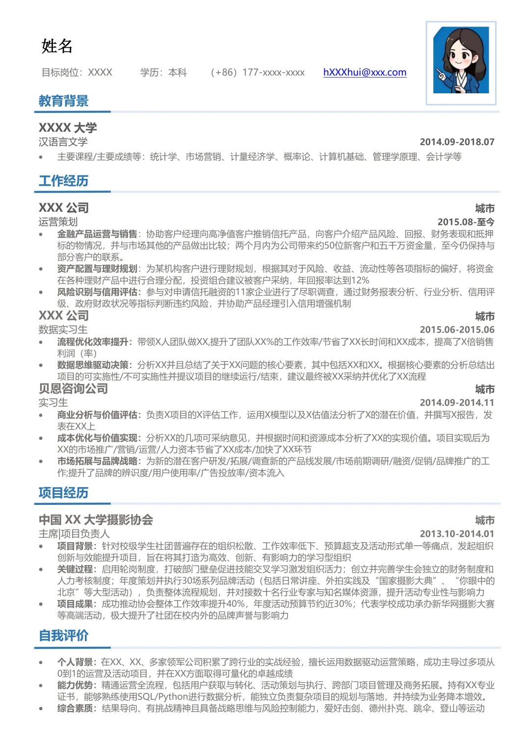
#小红书可以发文件了\n📁附《通用简历模板》\n↓速存!校招季逆袭就靠它了👇\n刷到就是赚到!\n今天偷偷分享一个HR业内都在夸的简历模板🔥\n帮身边朋友改了之后 面试邀约直接翻倍!!\n💡 这个模板好在哪里?\n✅ 框架清晰不踩雷 — 模块分明逻辑强 HR10秒就能抓住重点\n✅ 拒绝空洞说人话 — 手把手教你将“能力强”变成“做成了xx项目提升140%营收”\n✅ 结果量化超亮眼 — 每段经历都突出商业价值 让HR一眼看到你的贡献\n✅ 优势突出定位准 — 核心优势前置排版 迎合企业筛选习惯\n✨ 特别夸夸这些细节部分!\n▪️ 个人评价拒绝假大空 直接捆绑岗位需求写优势\n▪️ 工作经历用“概括性词语+工作任务+工作方式+工作结果\"逻辑展开,超专业\n▪️ 项目经历突出全局视角 \"背景-过程-成果\"闭环展示能力\n▪️ 技能证书真实可用 还能体现岗位相关实操数能力\n💡 用好这个模板你能得到什么?\n→ 展现专业度:模块设计贴合HR阅读习惯\n→ 突出匹配度:关键词嵌入自然不生硬\n→ 体现价值感:量化成果让能力可视化\n→ 提升通过率:避免踩坑通过机筛人筛\n下次修改简历时直接抄作业,轻松搞定让人头大的简历优化✌️\n#2026校招季节 #三分钟简历急救 @职场薯\n#求职辅导#简历模板

上一篇:金九银十求职必看!HR秒通过的简历模板

上一篇:护士|大学生个人简历模板word电子版可编辑

皖ICP备20008326号-9  |   QQ:859242200  |  地址:江苏省宜兴市人力资源产业园  |  电话:13295639219  |