手机导航
网站首页
工作
招聘
岗位
猎头
急聘
人才
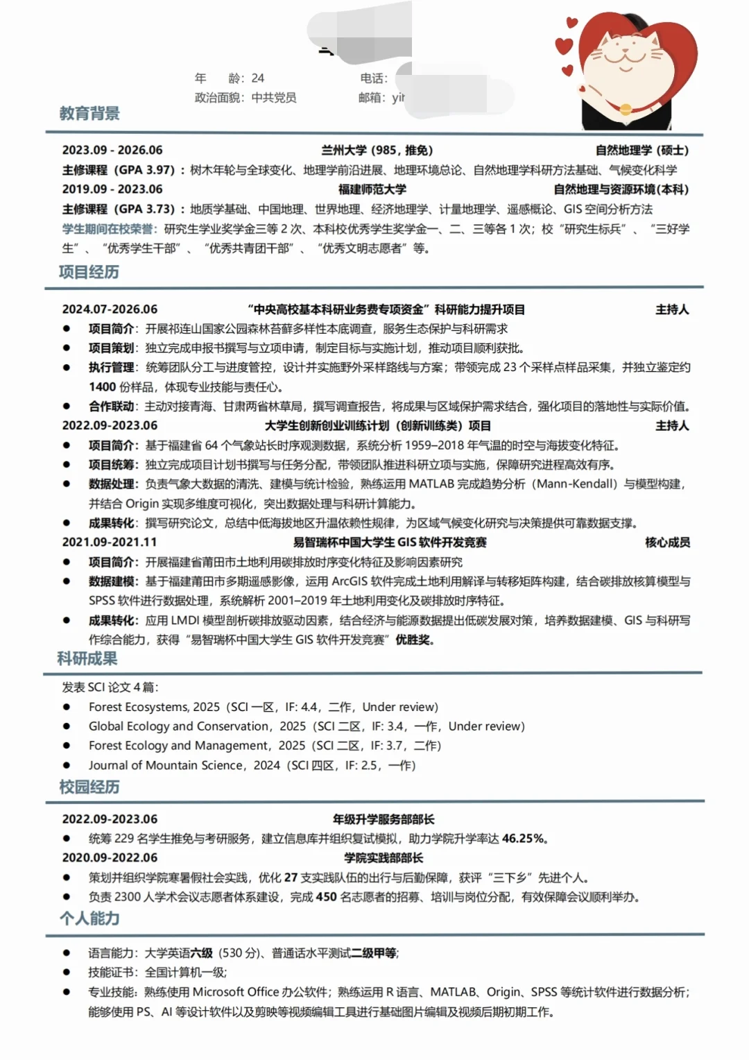
26届硕士简历求痛批!!!
发布时间:2025-09-21 02:10:21
26届硕士简历求痛批!!!
地理硕士还有其他出路吗
\n二改:新帖子第二版简历求指教
\n三改:在朋友们的帮助下已经改到第三版了!\n粗糙版模板可以直接点击下面的文件👇🏻下载
\n
#改简历
#26届
#地理学
#硕士
#求职
#求职招聘
上一篇:
校招必备的简历模板/Word版,不要花💰买
上一篇:
简历模版免费分享
热门文章
26届硕士简历求痛批!!!
校招必备的简历模板/Word版,不要花💰买
帮我拿下各大互联网+国企简历模板分享
Word电子版通用求职简历模板,免费分享~
应届生行政文秘大学生求职简历模板分享
这才是HR喜欢的办公室文员简历模板!!
这才是HR喜欢的简历!!
护士长一眼看中的护士简历长这样!!
小清新简历设计!HR喜欢的简历原来长这样
求职通用个人简历模板word手机可编辑
最新文章
26届教招简历求建议🙏
谁说没有免费的简历?许愿简历菩萨送你一堆
📝应届生必看简历攻略!HR一眼心动
拿了50多个面试邀约的秋招满分简历
超简约清新项目文员档案管理员个人简历模板
谁还在勤勤恳恳投简历哇
央企直招 : 无需经验,如有需要请及时报名
应届生警惕!劳务派遣的坑踩不得!
应届生进央企三个月想离职,求助。
大连国企又招聘了…
推荐阅读
26届硕士简历求痛批!!!
校招必备的简历模板/Word版,不要花💰买
帮我拿下各大互联网+国企简历模板分享
Word电子版通用求职简历模板,免费分享~
应届生行政文秘大学生求职简历模板分享
这才是HR喜欢的办公室文员简历模板!!
这才是HR喜欢的简历!!
护士长一眼看中的护士简历长这样!!
小清新简历设计!HR喜欢的简历原来长这样
求职通用个人简历模板word手机可编辑
26届教招简历求建议🙏
皖ICP备20008326号-9
| QQ:859242200 | 地址:江苏省宜兴市人力资源产业园 | 电话:13295639219 |
首页
搜索
留言
预订电话