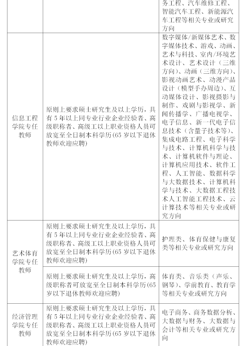
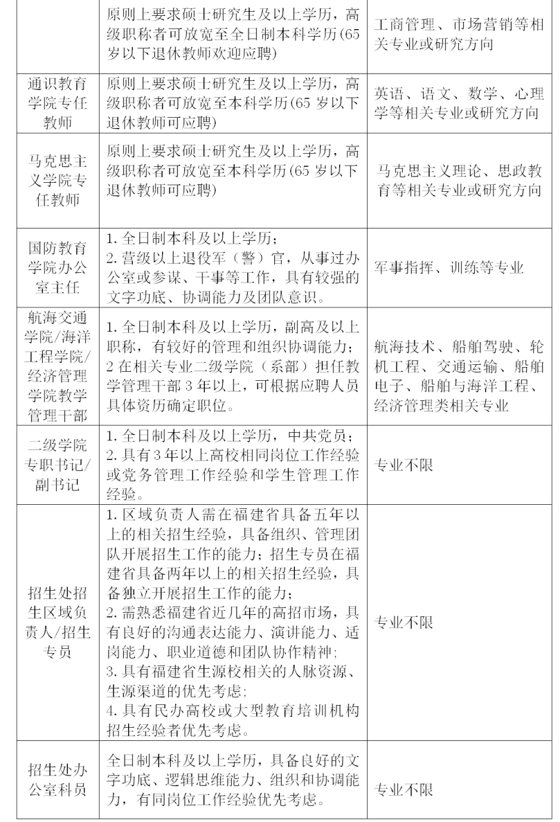
招聘岗位及要求
1.贯彻党的教育方针,遵守国家宪法、法律法规及学校规章制度。
2.具有良好的思想政治素质和职业道德,品行端、作风正,热爱教育事业,具有强烈的事业心和高度的责任感。
3.具有相应的专业背景或从业经验,良好的学术道德和团队协作精神,对本专业建设和发展具有创新性构想。
4.身心健康,符合福建省教师资格认定的体检标准,能够胜任相应岗位的工作要求。
5.招聘对象:(1)应往届毕业生、实习研究生;(2)银龄教师:相关学科专业领域优秀退休教师,须具有副高级及以上职称,年龄一般在65(含)岁以下,能较好地履行约定的工作职责。




点击“阅读原文”查看原文并下载附件
信息来源:船员信息港 如有侵权请联系删除 图文整理:羊驼驼in
详细信息请点击“阅读原文”
【欢迎投稿】 邮箱:hhzygzs@163.com |(航海类招聘信息、学业与职业发展所见所闻。图文、视频都可以…期待您)
【就业指导 | 航海类专业学生职涯选择】航海类专业学生就业、考研、留学,船员上岸就业参考指南
【就业指导 | 就业信息上报】2023届毕业生就业创业信息上报指南。
【就业指导 | 航海类专业】关于航海类专业报考价值与就业前景