手机导航
网站首页
工作
招聘
岗位
猎头
急聘
人才
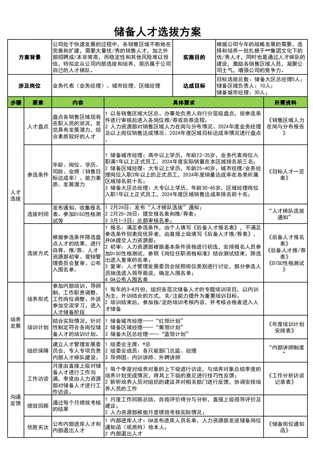
《储备人才选拔方案》
发布时间:2025-10-18 18:37:47
《储备人才选拔方案》
#人力资源
#HR人力资源
#员工关系
#人力资源管理
#hr
#人事管理
#企业储备干部人才培养
#人事
上一篇:
比亚迪招聘太恶心了
上一篇:
护理生求职简历模板
热门文章
当眼睛关上门,我的世界只剩下简历和病历。
从这里开始,填写你的职场转折点
谁懂啊!突然翻到我的研究生复试救命模板
也是服了,多个招聘网站没有几个简历
2000大学生个人求职简历模板简约大气电子版
莆田市博物馆招聘!
平面设计就是先混进来再说哈哈哈🤓
HR 一眼 pick 的秋招简历 | 简约风格
找工作 投简历 找工作图片
📋表格简历|拯救不会排版的你
最新文章
免费收摄像学徒
全职作者的一天
设计师🧑🎨招聘简历模板
2025年蒙山县引进高层次人才招聘公告
提前批丨个人简历模板(可自取)
有没有找工作的舞蹈生
嘉兴公开招聘高层次人才
四川事业编,省情我压
贺州市高层次紧缺人才招聘161人
简历模板 word 电子版 可编辑
推荐阅读
《储备人才选拔方案》
10.16嘉定储备人才线上考注意事项
嘉定人才储备求助
服装店招储备干部 月休四天 五险
【不用挤破头!】中国兵器集团招聘,直签编
寻找25届毕业生男生
急招!急招!五险不加班!
钱包鼓囊囊
武安文员招聘啦
代招流程
有没得需要代招的老板
琼ICP备2025051398号-21
| QQ:888888888 | 地址:地球村88号 | 电话:1888888888 |
首页
搜索
留言
预订电话