手机导航
网站首页
工作
招聘
岗位
猎头
急聘
人才
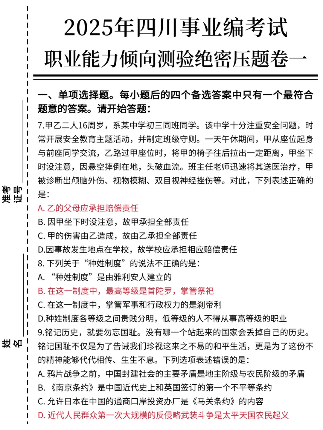
10.16了,四川事业编觉得来不及的可借鉴下
发布时间:2025-10-17 17:56:10
10.16了,四川事业编觉得来不及的可借鉴下
#四川事业单位
#四川事业编
#事业编
#事业单位
#25四川事业单位
#四川事业单位考试
#四川事业单位备考
#四川事业编考试
#四川事业编备考
#四川事业编联考
上一篇:
十月找工作必看,用脉脉内推真的涨薪了!
上一篇:
双非本科进入了月薪15k的互联网大厂
热门文章
大学生/保研er找实习渠道第一份怎么找?
文科生冲大厂运营:全阶段攻略+5大厂针对性
电子厂打工,靠自己双手吃饭有什么丢人的?
如果你暂时找不到实习,建议你做4件事!
27前端 拿下百度实习 经验分享
专科生如何找到小而美公司
💪 民办二本但三段大厂实习!
杭州新媒体卷到窒息?3条破局路救我于水火
文科生零经验求职?用BOSS直聘冲这3个
😭原来好工作真的是“莫名其妙”降临的!
最新文章
无忧传媒 头部MCN面试内容分享👩🏫
互联网大厂找工作并不是像XHS那样
今天长电先进,星科金朋今天面试啦抓紧时间
初创公司招人也太难了😭😭😭
秋招有愿意来外企(雀巢)的吗?
湖南常德市安乡县有无兼职,急!
去他妈的殡仪馆编外都要面试?
安仁事业编成绩
滦南县医院招人
遴选
推荐阅读
别裸考!11.16四川事业编就这9页纸,背完稳
找大厂工作别只盯海投平台,有效内推才靠谱
双非本科进入了月薪15k的互联网大厂
10.16了,四川事业编觉得来不及的可借鉴下
十月找工作必看,用脉脉内推真的涨薪了!
为什么选择了人力资源+出海
建筑学院转行tips|互联网哪些岗位可以投!
找工作,这三个平台挺靠谱的
视传生变强需要跨越三座大山
大学生/保研er找实习渠道第一份怎么找?
文科生冲大厂运营:全阶段攻略+5大厂针对性
琼ICP备2025051398号-21
| QQ:888888888 | 地址:地球村88号 | 电话:1888888888 |
首页
搜索
留言
预订电话