手机导航
网站首页
工作
招聘
岗位
猎头
急聘
人才
26届电子信息硬件简历求批改
发布时间:2025-09-25 10:36:01
26届电子信息硬件简历求批改
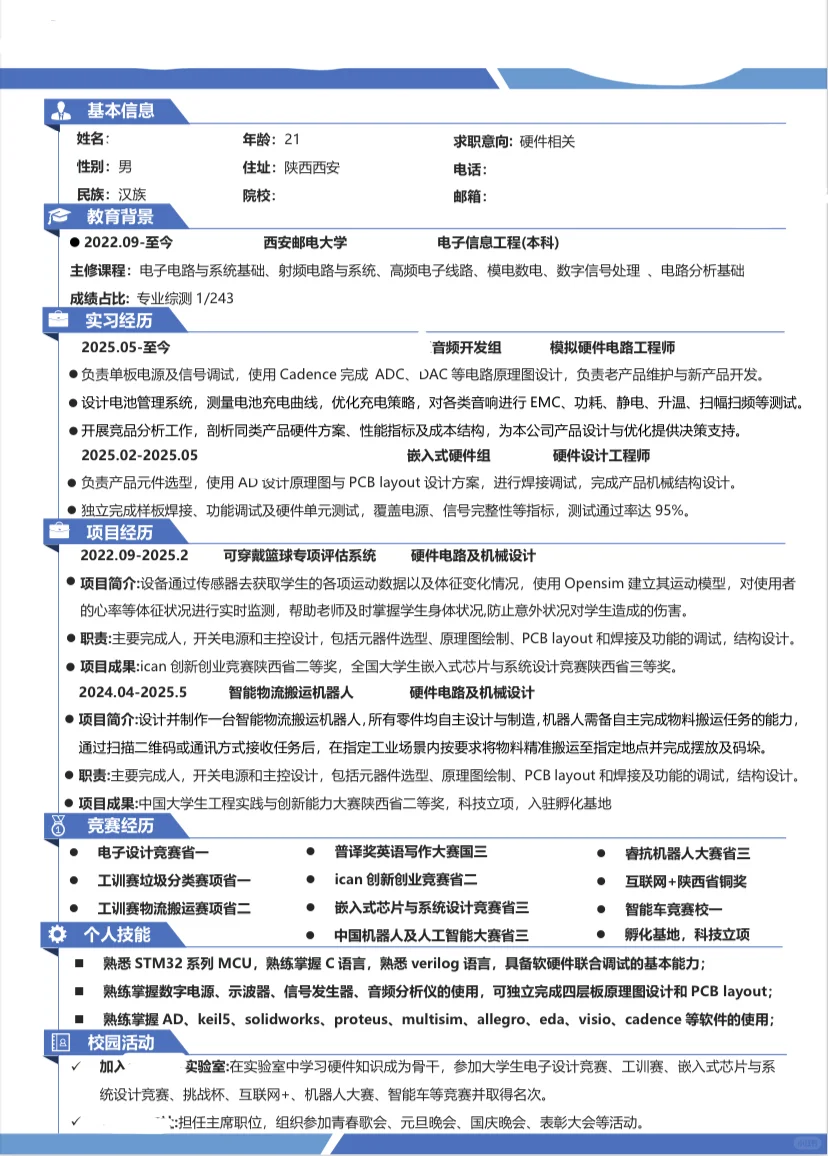
面试官反馈我的项目没有打动他,我也不敢把实习项目写上去,不是自己的做的怕被问住,没法了,我的简历有问题么,提前批全挂,焦虑找不到工作怎么办,两段实习一段大厂,一段小厂,简历项目都是自己做的,求改简历,准备碰壁,求各位大神指点,祝各位都找到好工作!卑微卑微
#改简历
#高分简历怎么写
#简历修改
#应届大学生就业
#电子信息
#秋招提前批
#求职
上一篇:
20k人力资源经理高分简历|一周收到3家面试
上一篇:
人才引进你不得不知道的事
热门文章
大学班长团支书组织委员学习委员个人简历表
赣州市定南县基层就业岗3.9k/月,本科起
招聘短期招聘专员
2025年榆林靖边县特岗教师招聘拟聘人员公示
帮好领导招聘行政助理,急招,可直接发简历
山东聊城荏平区职业教育中心学校
银行春招,简历这样写轻松拿offer!
协理员官方公示具体工资啦
三无大学生逆袭|教育顾问简历模板
竞聘上岗后续‼️
最新文章
计算机专业大学生java前端求职简历模板分享
裕安区石板冲乡村级后备干部招聘2名
师范生简历求改!!!
25年驻马店确山县卫生系统招聘80人
最近看到最好的简历!
要为了编制考乡镇教师吗
简历教程2️⃣ | 校招没工作经验简历怎么写?
莒县小店镇招聘
今天看了上百份产品经理简历,这个最好👍
25焦作泌阳县第一医疗健康集团招聘54名公告
推荐阅读
大学班长团支书组织委员学习委员个人简历表
赣州市定南县基层就业岗3.9k/月,本科起
招聘短期招聘专员
2025年榆林靖边县特岗教师招聘拟聘人员公示
帮好领导招聘行政助理,急招,可直接发简历
山东聊城荏平区职业教育中心学校
银行春招,简历这样写轻松拿offer!
协理员官方公示具体工资啦
三无大学生逆袭|教育顾问简历模板
竞聘上岗后续‼️
计算机专业大学生java前端求职简历模板分享
皖ICP备20008326号-9
| QQ:859242200 | 地址:江苏省宜兴市人力资源产业园 | 电话:13295639219 |
首页
搜索
留言
预订电话