20k人力资源经理高分简历|一周收到3家面试

发布时间:2025-09-25 10:35:15   

20k人力资源经理高分简历|一周收到3家面试

20k人力资源经理高分简历|一周收到3家面试

20k人力资源经理高分简历|一周收到3家面试

20k人力资源经理高分简历|一周收到3家面试

20k人力资源经理高分简历|一周收到3家面试

20k人力资源经理高分简历|一周收到3家面试

20k人力资源经理高分简历|一周收到3家面试

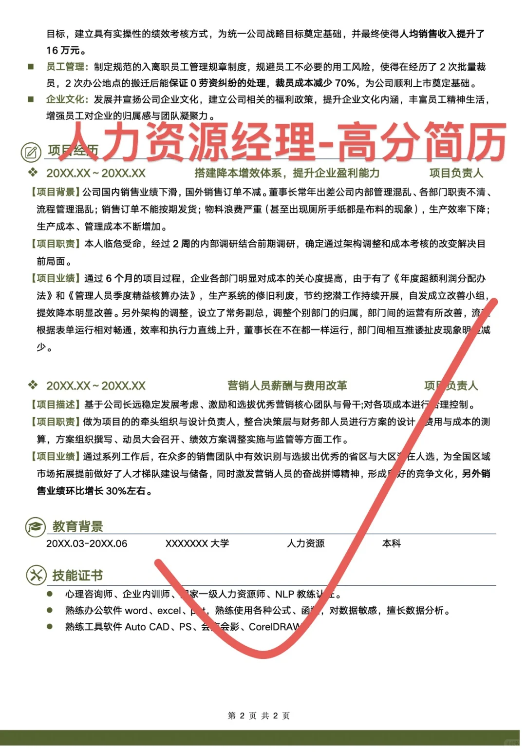
‼️今天给大家分享在撰写人力资源经理的简历时如何量化个人成绩。以下是西西实战辅导案例总结的一些具体的策略和方法,可以帮助人力资源经理在简历中有效地量化成绩:\n \n1️⃣使用具体的数字和数据:在描述工作成果时,尽量使用具体的数字和数据来说明你的贡献。例如,“通过优化招聘流程,将新员工入职时间缩短了30%”或“成功降低员工流失率25%”。\n \n2️⃣遵循SMART原则:确保你的目标和成果符合具体、可测量、行动导向、现实的和时效性的标准。这有助于招聘经理清晰地了解你的工作成效。\n \n3️⃣突出绩效指标:在简历中明确列出与职位相关的绩效指标,并用具体的数据进行支持。例如,“负责制定并实施薪酬体系,提升了员工满意度20%”或“通过改进培训计划,提高了团队整体绩效30%”。\n \n4️⃣展示业务影响:强调你的工作对业务和客户满意度的影响。例如,“通过引入新的绩效评估系统,提升了公司整体业绩15%”或“通过优化招聘渠道,增加了公司人才储备50%”。\n \n5️⃣使用时间框架:在描述成绩时,提供具体的时间框架,以增加可信度。例如,“在任职期间,从2019年到2021年,实现了销售额从500万增长到800万”\n \n🔹不同的岗位在量化个人成绩时,一定与目标岗位所需的胜任力进行靠拢,那我个人经常使用的是“秘塔AI搜索”帮助我快速检索我想要的内容。\n \n🔹它能很好整合信息,直接呈现清晰结果;还会标注一些信息来源,所有的信息来源都支持跳转查看,简直不要太赞。\n \n‼️最后,和大家强调的是,再撰写自己简历时,一定要结合具体的工作情境和行业特点,选择合适的量化方法和指标,以更全面地展示个人的工作能力和成果。\n#高分简历怎么写 #简历模板 #简历 #求职辅导 #职场 #人力资源经理简历 #人力资源经理简历优化 #秘塔#AI搜索#AI#AI工具

上一篇:有编制,事业单位招聘大专起!咸宁通城县!

上一篇:26届电子信息硬件简历求批改

皖ICP备20008326号-9  |   QQ:859242200  |  地址:江苏省宜兴市人力资源产业园  |  电话:13295639219  |