今天看了上百份产品经理简历,这个最好👍

发布时间:2025-09-25 10:38:31   

今天看了上百份产品经理简历,这个最好👍

今天看了上百份产品经理简历,这个最好👍

今天看了上百份产品经理简历,这个最好👍

今天看了上百份产品经理简历,这个最好👍

今天看了上百份产品经理简历,这个最好👍

今天看了上百份产品经理简历,这个最好👍

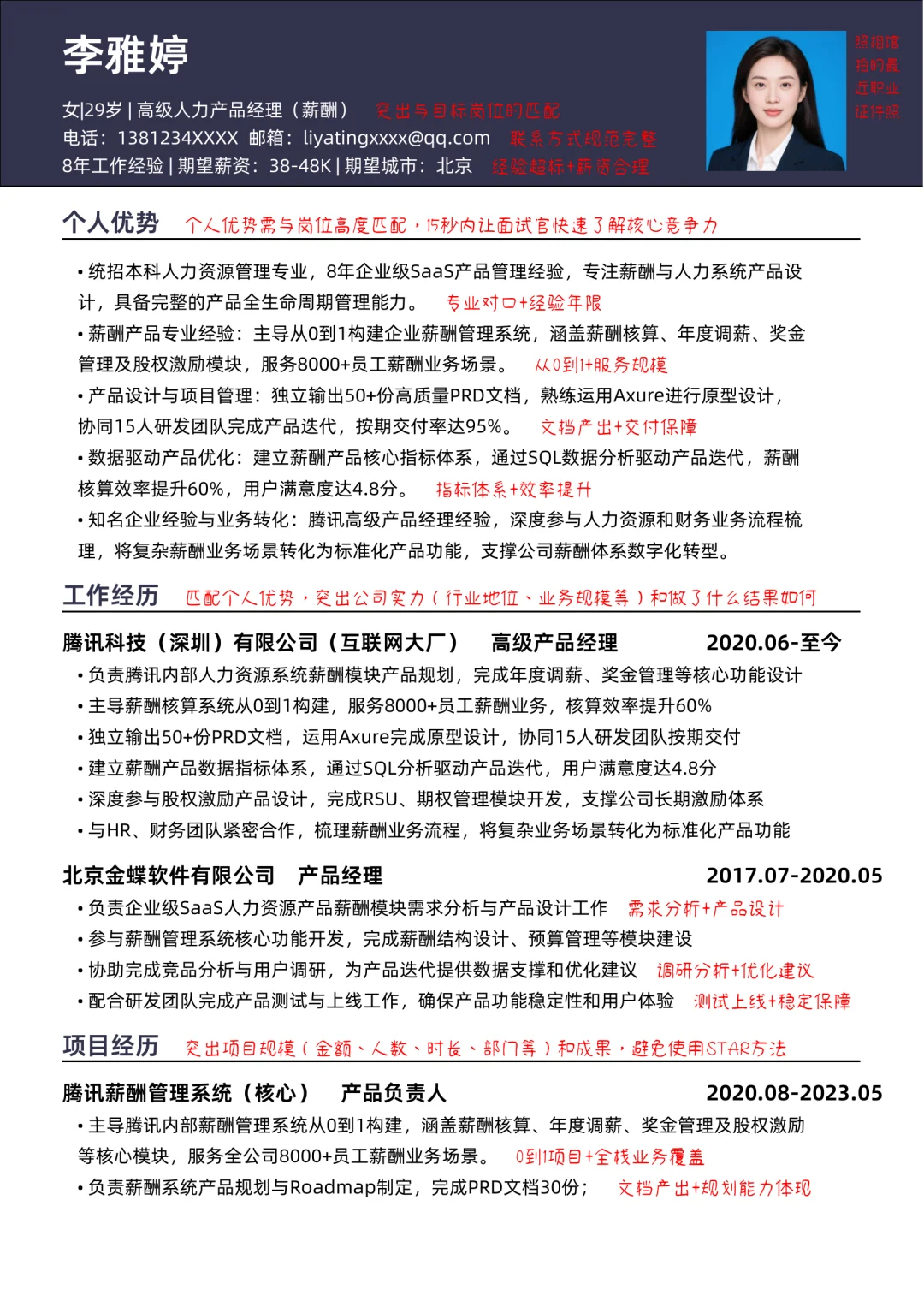
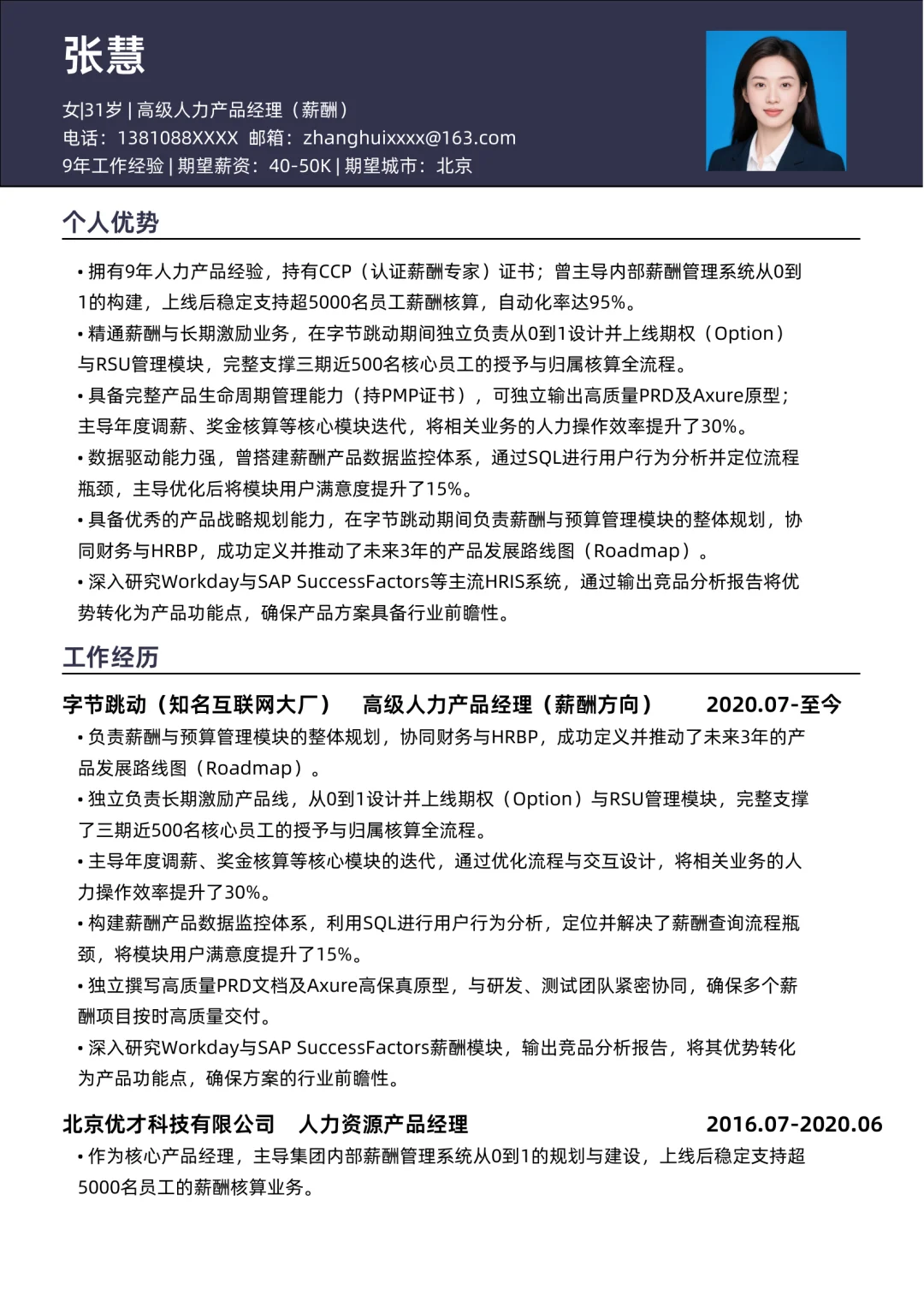
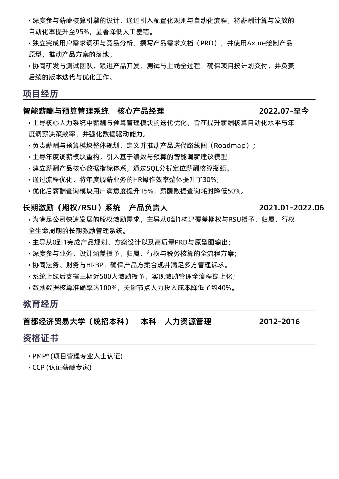
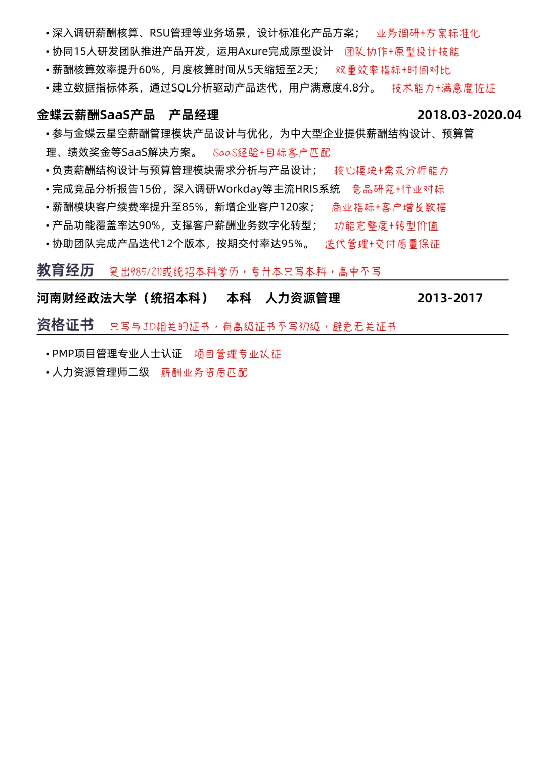
90%求职者都在犯的错误,对标真实Boss岗位实操案例\n大量的已读未回、石沉大海,肯定是简历的问题\n别让好能力死在简历上!按这个方法改,下周就接面试电话~ 🔥\n作了10年高管,看过 20000 + 简历后发现:\n优秀简历是宣传海报🌟:15秒定生Si!抓住面试官眼球\n❶ 目标导向:只写和JD相关的内容!\n比如应聘「高级人力产品经理(薪酬)」,删除技术开发经历,突出 \"薪酬管理、产品设计\" 相关项目。\n❷ 量化成果:用数字代替形容词!\n无效表达:\"优化薪酬流程\"\n炸场写法:\"主导薪酬核算系统重构,处理效率提升 40%,年节省人力成本 120 万\"\n❸ 动词开挂:用强动作词开头,拒绝软绵绵\n主导 / 搭建 / 优化 / 推动 / 实现\n例:\"搭建薪酬预算管理体系,助力人力成本控制精度提升 30%\"\n1️⃣ 个人信息:极简\n✓ 必写:姓名 + 目标岗位 + Phone + Email,生活照(用海马体商务照!)\n✗ 禁止:年龄 / 婚否 / 政治面貌(除国央企要求)\n2️⃣ 个人优势:你的\"黄金30秒电梯演讲\"🎤\n3 句话让 面试官 记住你:\n身份定位:\"8 年人力产品经验,精通薪酬核算与长期激励设计\"\n核心技能:\"主导过 5 个SaaS薪酬产品,熟练运用Axure、Figma原型设计\"\n量化成就:\"搭建薪酬管理系统,支撑万人规模薪酬核算,准确率达 99.8%\"\n⚠️ 大忌:\"学习能力强\"、\"善于沟通\"\n3️⃣ 工作经历:用「成就公式」碾压对手\n公式:强动词 + 具体任务 + 量化成果\n🔍 案例对比:\n✖ 流水账:\"负责薪酬产品设计,完成年度目标\"\n✔ 进阶版:\"主导企业级薪酬SaaS产品,6 个月内完成从0到1构建,覆盖 200+ 企业\"\n💡 小公司逆袭术:\"任职薪酬管理细分领域前3公司,产品服务10万+用户!\"\n4️⃣ 项目经历:只放王炸!💣\n✓ 选 2-3 个与 JD 强相关的项目,突出 3 点:\n角色:\"薪酬产品负责人,协同研发、财务 15 人团队\"\n规模:\"涉及 8 个业务模块,预算 300 万\"\n成果:\"产品上线后,薪酬核算效率提升 60%,获公司年度ZuiJia产品奖\"\n⚠️ 重要提示:别用STAR长篇大论!\n🧰 加分细节:把JD里关键词直接\"偷\"进简历!如\"长期激励\"、\"PRD\"、\"Workday\"!\n#简历优化 #简历模板 #产品经理 #人力产品经理 #产品经理简历模板 #产品经理简历优化

上一篇:25焦作泌阳县第一医疗健康集团招聘54名公告

上一篇:莒县小店镇招聘

皖ICP备20008326号-9  |   QQ:859242200  |  地址:江苏省宜兴市人力资源产业园  |  电话:13295639219  |