手机导航
网站首页
工作
招聘
岗位
猎头
急聘
人才
三无大学生逆袭|教育顾问简历模板
发布时间:2025-09-25 10:42:32
三无大学生逆袭|教育顾问简历模板
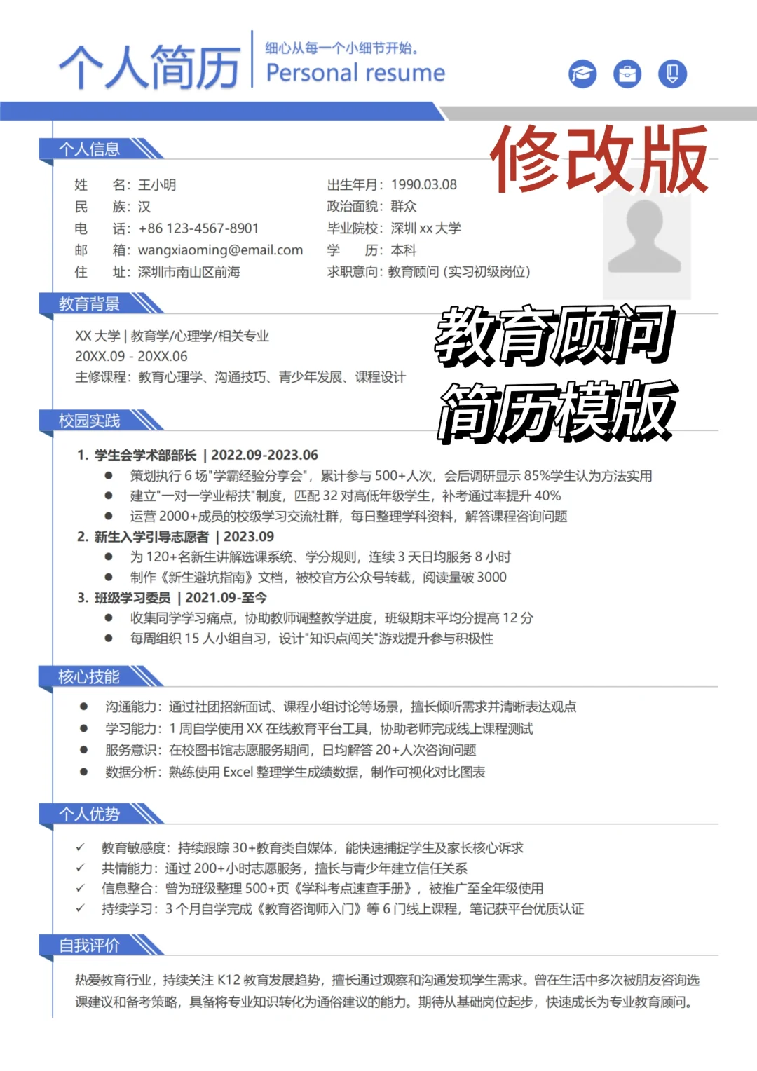
🔍 当前简历优点\n
结构清晰:模块划分明确(教育背景→校园实践→技能→优势→评价)\n
数据意识强:量化成果突出(如“补考通过率提升40%”)\n
岗位匹配度高:紧扣教育顾问需求(沟通/数据分析/服务意识)\n
视觉简洁:克莱因蓝配色清爽,适合年轻化求职场景\n \n
#求职简历模版
#大学生简历模板分享
#三无大学生简历
#应届生求职
#教育行业简历
#三无大学生逆袭
#大学生简历模板
上一篇:
竞聘上岗后续‼️
上一篇:
协理员官方公示具体工资啦
热门文章
大学班长团支书组织委员学习委员个人简历表
赣州市定南县基层就业岗3.9k/月,本科起
招聘短期招聘专员
2025年榆林靖边县特岗教师招聘拟聘人员公示
帮好领导招聘行政助理,急招,可直接发简历
山东聊城荏平区职业教育中心学校
银行春招,简历这样写轻松拿offer!
协理员官方公示具体工资啦
三无大学生逆袭|教育顾问简历模板
竞聘上岗后续‼️
最新文章
计算机专业大学生java前端求职简历模板分享
裕安区石板冲乡村级后备干部招聘2名
师范生简历求改!!!
25年驻马店确山县卫生系统招聘80人
最近看到最好的简历!
要为了编制考乡镇教师吗
简历教程2️⃣ | 校招没工作经验简历怎么写?
莒县小店镇招聘
今天看了上百份产品经理简历,这个最好👍
25焦作泌阳县第一医疗健康集团招聘54名公告
推荐阅读
大学班长团支书组织委员学习委员个人简历表
赣州市定南县基层就业岗3.9k/月,本科起
招聘短期招聘专员
2025年榆林靖边县特岗教师招聘拟聘人员公示
帮好领导招聘行政助理,急招,可直接发简历
山东聊城荏平区职业教育中心学校
银行春招,简历这样写轻松拿offer!
协理员官方公示具体工资啦
三无大学生逆袭|教育顾问简历模板
竞聘上岗后续‼️
计算机专业大学生java前端求职简历模板分享
皖ICP备20008326号-9
| QQ:859242200 | 地址:江苏省宜兴市人力资源产业园 | 电话:13295639219 |
首页
搜索
留言
预订电话