手机导航
网站首页
工作
招聘
岗位
猎头
急聘
人才
教师简历这样写!校长眼前一亮✨
发布时间:2025-09-24 16:55:38
教师简历这样写!校长眼前一亮✨
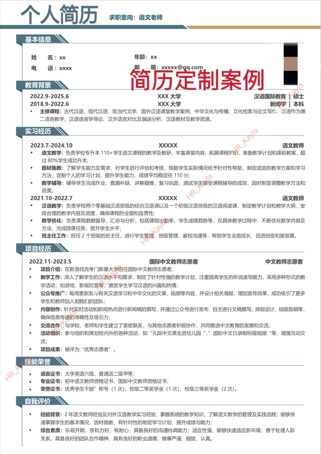
准备投递教师岗位的同学看过来,这才是校长最喜欢的简历!\n \n今天给大家分享的是去年帮优化的一份求职语文老师的简历,已经入职一年啦。\n \n不会写简历的同学欢迎交流~👏\n
#简历优化
#海归求职
#简历修改
#简历制作
#简历
#高分简历怎么写
#应届生
#简历这样做
#求职简历
#找工作
上一篇:
土木工程大学生施工员求职简历模板分享
上一篇:
护士长一眼看中的护士简历模板长这样!!
热门文章
2025黑龙江省公安厅辅警招聘拟公示名单
新媒体运营简历💯这样写offer拿到手软!留学
邢台市25年人才引进第二批拟录用人员公示
简历意见征集
法学专业求职简历必看!实习律师工作内容
中信银行招聘拟录公示 恭喜82人
为投四大,拼命修改简历中. .. .. .
看这么多简历,还是这两个写的最好❗❗
第一次见有人把财务杂活在简历中表达的如此
A47-2 | 蓝色简约通用个人求职简历模板
最新文章
这样的简历你觉着可以打几分?
🌟【求职必备】打造完美简历,从这里开始!
英语专业大学生英语老师求职简历模板分享
90w风控总监,HR无法拒绝的简历优化❗
外贸业务员🥺
15+年市场总监,年薪70W的简历长这样❗
护士长一眼看中的护士简历模板长这样!!
教师简历这样写!校长眼前一亮✨
土木工程大学生施工员求职简历模板分享
HR指南:这样写简历更容易被看到!
推荐阅读
靠这份简历,成功拿下大厂的高薪岗位!
上实集团2026校园招聘全面启动(含管培生)
宝藏简历大公开,让你的求职之路闪闪发光✨
日更|秋招已开超全药企名单
15k财务主管💯简历|一周收到3家面试邀请
来看看被HR夸过的简历长啥样|求职简历模板
国航北京航空医生岗
40+岁项目管理成功上岸,龚俊式求职法🔥
闽侯县精神病医院招聘编外成绩公示已出
🔥简历这样写,Offer拿到手软
沧州国企招聘员工公示
皖ICP备20008326号-9
| QQ:859242200 | 地址:江苏省宜兴市人力资源产业园 | 电话:13295639219 |
首页
搜索
留言
预订电话