15k财务主管💯简历|一周收到3家面试邀请

发布时间:2025-09-24 17:14:56   

15k财务主管💯简历|一周收到3家面试邀请

15k财务主管💯简历|一周收到3家面试邀请

15k财务主管💯简历|一周收到3家面试邀请

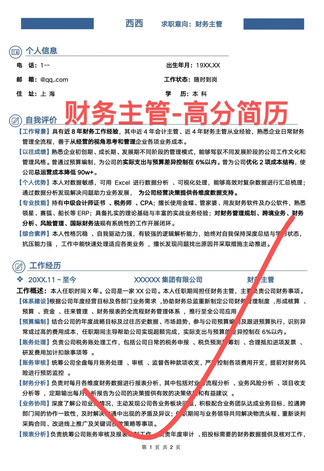
‼️今天分享下在财务主管的简历中如何量化成绩,因为它能够直观地展示你的工作成效和专业能力。\n \n以下是一些建议,帮助你量化财务主管的简历成绩:\n \n1️⃣财务报表与准确性:\n✅准确编制并按时提交年度、季度和月度财务报表,确保无重大错误。\n✅例如:“在任职期间,我成功编制了公司连续三年的财务报表,且均经过外部审计机构的审核,准确率高达99%。”\n \n2️⃣税务管理与合规性:\n✅及时、足额缴纳各项税金,避免滞纳金和罚款。\n✅例如:“在我的管理下,公司税务合规性得到显著提升,连续两年未产生任何滞纳金和罚款。”\n \n3️⃣成本控制与预算管理:\n✅监控和分析实际费用与预算的偏差,提出并实施降低成本的方法。\n✅例如:“通过优化采购流程和引入新的成本控制措施,我成功将年度采购成本降低了10%。”\n \n4️⃣资金管理:\n✅确保公司有足够的现金流量来支付日常支出,并评估投资项目的回报率。\n✅例如:“我通过精准的资金预测和调度,确保了公司现金流的稳定,同时成功推动了一个投资项目的实施,预计年回报率将达到15%。”\n \n5️⃣内部控制与审计:\n✅制定并更新相关财务政策和流程,确保内部审计的有效性。\n✅例如:“我主导了公司财务政策和流程的修订工作,使其更加符合行业规范和公司实际情况。同时,我加强了对内部审计的监督和管理,确保了其有效性。”\n6️⃣团队管理与培训:\n✅为团队成员提供足够的培训和发展机会,提升团队整体绩效。\n✅例如:“我定期组织财务团队进行专业培训和技能提升活动,使团队整体绩效得到了显著提升。同时,我也积极为团队成员提供晋升机会和职业发展建议。”\n \n7️⃣项目管理与成果:\n✅列出你主导或参与的重要财务项目及其成果。\n✅例如:“我成功主导了公司IPO项目的财务工作,为公司成功上市奠定了坚实基础。在项目中,我负责了财务报表的编制、税务筹划和资金管理等工作,确保了项目的顺利进行。”\n \n‼️通过以上建议,你可以将财务主管的简历成绩进行量化展示,让用人单位更加清晰地了解你的工作能力和价值。\n‼️我是西西,一个资深业务总监转型的求职教练,大家有求职困惑,可后台滴滴。\n#高分简历怎么写 #简历 #简历模板 #财务主管简历 #财务主管简历修改 #简历优化 #简历优化润色 #财务主管面试

上一篇:来看看被HR夸过的简历长啥样|求职简历模板

上一篇:日更|秋招已开超全药企名单

皖ICP备20008326号-9  |   QQ:859242200  |  地址:江苏省宜兴市人力资源产业园  |  电话:13295639219  |