手机导航
网站首页
工作
招聘
岗位
猎头
急聘
人才
简历意见征集
发布时间:2025-09-24 17:06:24
简历意见征集
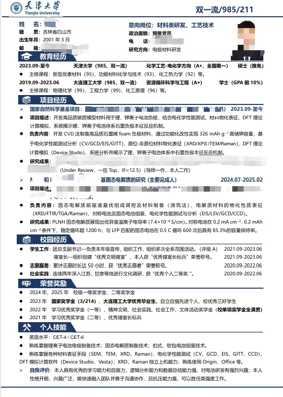
正值秋招,请各位前辈针对我的简历提提意见,我认真修改完善,谢谢
#秋招
#改简历
#斩获offer的秘诀
#简历模板
#求职
#校招
#网申
上一篇:
法学专业求职简历必看!实习律师工作内容
上一篇:
邢台市25年人才引进第二批拟录用人员公示
热门文章
学环境的都给我投!能劝一个算一个
前端秋招公司(个人汇总)
今天看到非常棒的简历
真心建议大家都去冲外企免笔试秋招✌🏻
通过率80%|猎头自留模板+三分钟简历急救
环境招聘|国有企业|宁波水务环境集团
靠这份简历,成功拿下大厂的高薪岗位!
上实集团2026校园招聘全面启动(含管培生)
宝藏简历大公开,让你的求职之路闪闪发光✨
日更|秋招已开超全药企名单
最新文章
15k财务主管💯简历|一周收到3家面试邀请
来看看被HR夸过的简历长啥样|求职简历模板
国航北京航空医生岗
40+岁项目管理成功上岸,龚俊式求职法🔥
闽侯县精神病医院招聘编外成绩公示已出
🔥简历这样写,Offer拿到手软
沧州国企招聘员工公示
萨尔图区社区工作者招聘笔试成绩单公示
【国企求职必备!超清晰市场营销简历模板
南昌东湖公安辅警递补资格审查人员名单已出
推荐阅读
靠这份简历,成功拿下大厂的高薪岗位!
上实集团2026校园招聘全面启动(含管培生)
宝藏简历大公开,让你的求职之路闪闪发光✨
日更|秋招已开超全药企名单
15k财务主管💯简历|一周收到3家面试邀请
来看看被HR夸过的简历长啥样|求职简历模板
国航北京航空医生岗
40+岁项目管理成功上岸,龚俊式求职法🔥
闽侯县精神病医院招聘编外成绩公示已出
🔥简历这样写,Offer拿到手软
沧州国企招聘员工公示
皖ICP备20008326号-9
| QQ:859242200 | 地址:江苏省宜兴市人力资源产业园 | 电话:13295639219 |
首页
搜索
留言
预订电话