手机导航
网站首页
工作
招聘
岗位
猎头
急聘
人才
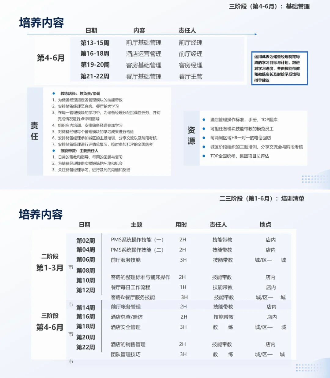
一图讲明白|储备人才培养方案
发布时间:2025-07-18 16:13:24
一图讲明白|储备人才培养方案
#人力资源管理
#人事资料
#人事
#人才培训体系
#hr
#HRBP
#干部培训
#HR日常
#人才发展
#人力资源
上一篇:
2025年重点产业储备人才招聘10人!
上一篇:
金山区储备人才录取名单:16-20万/年
热门文章
储备人才培养方案及执行计划
海归注意!人才储备计划让你直接落户上海!
终于有人讲清楚人才储备怎么做了
百度继任!急!!!
字节内推!
弱弱的问一句还有人愿意来小米吗可以内推
找代招?你踩坑了吗
HR们什么招聘渠道最有效呢?建议收藏
谨防新型诈骗!
如何能招到合适人选?企业代招避坑指南!
最新文章
大厂制酒工,大专以上,35岁以内
初创公司应该借船出海💘才能满载而归‼️
AIGC产品经理(外包)
有友友想来百度实习吗?
留个ip
你要代招员工吗?!
校招那些事
回国69天,offer终于到手了!
已成功入职,感觉不错,有客服岗位可以内推
需要一个运营
推荐阅读
中国AI人才缺口达500万:高校专业培养体系亟
HR干货|🔥储备人才选拔及培养方案
如何做好企业人才梯队建设?
耗时6个月的上海储备人才终于结束了
出了!崇明区储备人才录取名单
专家入库证书
铁饭碗机会!国家粮食和物资储备局招 843 人
上海储备人才计划 |值不值得去?
金山区储备人才录取名单:16-20万/年
一图讲明白|储备人才培养方案
2025年重点产业储备人才招聘10人!
皖ICP备20008326号-9
| QQ:859242200 | 地址:江苏省宜兴市人力资源产业园 | 电话:13295639219 |
首页
搜索
留言
预订电话