西安实用储备人才(原E类人才)申请攻略

发布时间:2025-07-18 16:07:28   

西安实用储备人才(原E类人才)申请攻略

西安实用储备人才(原E类人才)申请攻略

西安实用储备人才(原E类人才)申请攻略

西安实用储备人才(原E类人才)申请攻略

西安实用储备人才(原E类人才)申请攻略

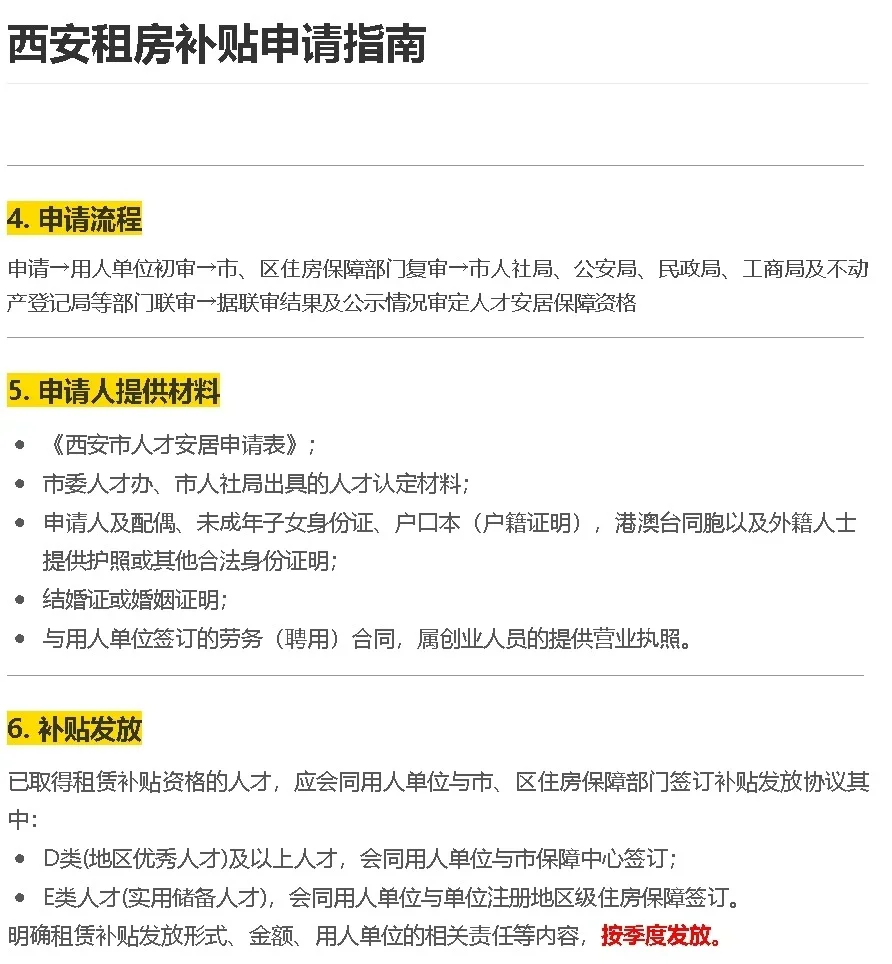
🎓毕业季又来啦!毕业生们注意啦!找到工作后,部分小伙伴可以进行人才认定哦!今天给大家带来了西安实用储备人才(原E类人才)申请攻略快来看看你是不是符合条件吧!👇\n---\n🌟 实用储备人才(原E类人才)认定标准:\n围绕产业发展与科技创新在西安就业创业的人才。主要指具有硕士、学士学历学位,以及具有中级职称、技师资格的人员。\n---\n📝 认定流程:个人向单位申请,单位负责申报。\n---\n💡小贴士:人才认定还可能享受更多政策福利哦!\n---\n符合条件的小伙伴们抓紧时间申请吧!🚀\n---\n来源:西安人力资源和社会保障局\n#毕业季 #人才认定 #西安就业 #职业发展 #政策福利 #西安人才认定 #西安E类人才

上一篇:储备人才培养方案及执行计划

上一篇:澳洲留学生,人才储备库?

皖ICP备20008326号-9  |   QQ:859242200  |  地址:江苏省宜兴市人力资源产业园  |  电话:13295639219  |