当前位置:首页>华北>广州大学 2024年人才引进及博士后招聘

广州大学 2024年人才引进及博士后招聘

  • 2024-05-30 07:57:46

广州大学人文学院

2024年人才引进

及博士后招聘公告

广州大学是以国家重要中心城市“广州”命名的综合性大学,是广东省高水平大学建设计划重点建设高校、广州市高水平大学建设高校。学校充分利用粤港澳大湾区区位优势,集聚一流人才,服务粤港澳大湾区高水平人才高地建设,服务国家战略需求和人才培养。诚邀天下英才加盟。

01

学院简介

广州大学人文学院重点建设中国语言文学、中国史2个一级学科,中国语言文学为广东省优势重点学科;设汉语言文学、历史学2个本科专业,均为国家级一流专业建设点,分别是广东省重点专业和广东省综合改革专业试点。中国语言文学(汉语言文学)、历史学均入选广东基础学科“长基计划”首批支持专业。学院现在中国语言文学、中国史、艺术学(戏剧、戏曲学)、国际中文教育、教育硕士(学科教学(语文))、戏剧与影视(戏剧)等学位点招收研究生,在汉语言文学(含师范)、历史学(师范)专业招收本科生。全院专任教师100余人,在校学生2100余人。

人文学院现有国家语委科研中心“国家语言服务与粤港澳大湾区语言研究中心”,省、市社科重点研究基地“广府文化研究基地”“文学思想研究中心”“粤港澳大湾区语言服务与文化传承研究中心”“广州十三行研究中心”等学科平台,是广州大学高水平大学建设交叉创新平台“数字技术与岭南文化艺术”领域、广东省哲学社会科学重点实验室“广州大学海上丝绸之路重点实验室”建设的主要依托单位,是校、地共建“广州大学荔湾研究院/荔湾研究生院”的核心建设单位

02

学科岗位

根据学科高质量发展需求和学校人才引进要求,2024年度面向海内外引进中国语言文学、历史学、艺术学、国际中文教育、课程与教学论等学科、专业及相关学科的领军人才、突出学科带头人、青年杰出人才、全职特聘人才、“强基计划”专项人才共10名,博士后8名

03

引进类型

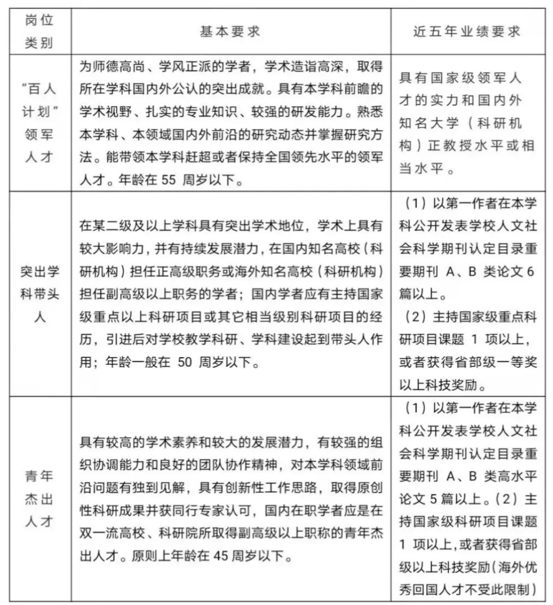
1.领军人才:师德高尚,学风正派,学术造诣高深,具有前瞻的学术视野、扎实的专业知识、较强的学术能力,熟悉学科领域国内外前沿的研究动态并掌握研究方法,取得所在学科国内外公认的突出成就,能带领本学科赶超或者保持全国领先水平,年龄一般在55周岁以下

2.突出学科带头人:学术上具有较大影响力,教学科研能力突出并有持续发展潜力,在国内知名高校或科研机构担任正高级职务并具有主持国家级重点以上科研项目经历,或在海外知名高校或科研机构担任副高级以上职务,年龄一般在50周岁以下

3.青年杰出人才:具有较高学术素养和较大发展潜力,有较强组织协调能力和良好团队协作精神,对学科领域前沿问题有独到见解,具有创新性工作思路,取得原创性科研成果并获同行专家认可,国内在职学者应已取得博士学位、在双一流高校或科研机构取得副高级以上职称,年龄一般在45周岁以下

4.全职特聘人才:全职特聘副教授须具有一年以上国内外高水平大学或科研机构博士后或相关教学科研经历,具有较强的教学能力和学术研究能力,有独立承担重要科研项目经历或已取得较高质量的学术成果,首次聘用时年龄在40周岁以下。全职特聘讲师须具有国内外较高水平大学或科研机构博士学位或博士后经历,有独立开展科学研究的能力和较大的学术发展潜力,已取得较高水平学术成果,首次聘用时年龄在35周岁以下。

5.“强基计划”专项人才:主要补充师范教育类学科教学论和教学法方向师资(汉语言文学、历史学)。强基重点骨干,取得博士学位和高级专业技术职称,原则上正高级45周岁以下、副高级40周岁以下。强基基础骨干,有较明显的教学水平和潜力,有一定的科研成果,取得博士学位、年龄一般在35周岁以下。强基全职特聘,符合“强基计划”专项范围,近三年取得一定的教学科研成果,具有较明显的教学能力和潜力,经培养能达到校级本科课堂教学优秀奖或能获得省、市级高校青年教师教学技能大赛奖项的教学水平,取得博士学位、原则上年龄在35周岁以下。

6.博士后:获博士学位时间一般不超过3年,年龄一般应在35周岁以下。师资博士后,聘期2+3年,首个聘期(前2年)进入博士后科研流动站工作,同时聘为特聘副研究员;出站考核良好及以上时进入第二个聘期,2+3聘期结束后符合相关条件的按规定并轨到旧机制或进入长聘。计划内博士后:进站同时聘为特聘副研究员,出站实行双向选择、自主择业,出站考核优秀的,可参照师资博士后进入第二个聘期。

进站基本要求:

(1)师资/计划内博士后(A类):学术水平、创新能力和学术发展潜力特别突出。进站前人文社科类博士以第一作者(共同第一作者需排在第一位)或通讯作者发表学术论文达到以下要求之一:①在学校认定的人文社科A类期刊上发表科研论文不少于1篇;②在学校认定的人文社科B类期刊上发表科研论文不少于2篇。

(2)计划内博士后(B类):学术水平、创新能力和学术发展潜力突出。进站前人文社科类博士以第一作者(共同第一作者需排在第一位)或通讯作者在学校认定的人文社科B类期刊上发表科研论文不少于1篇,或者博士毕业于中国社会科学院研究生院、国内“双一流”建设高校或世界排名(国际公认的四大全球大学排行榜:ARWU、QS、THE、US News)前200名的国(境)外高校。

(3)计划内博士后(C类):其他国内外大学或研究机构具有较好创新能力和学术发展潜力的博士毕业生。

2024年度招收博士后的导师及其招收领域如下:

(1)屈哨兵教授:语言服务的理论与实践,区域语言学、领域语言学研究

(2)纪德君教授:中国古代文学、文学经典与语文教育研究

(3)王元林教授:中国史、世界史、考古学与博物馆学研究

(4)禤健聪教授:古文字与出土文献、语言生活与语言服务、国际中文教育、岭南文化研究

(5)盖琪教授:影视传媒文化与教育研究

(6)王凤霞教授:近代文学研究、戏剧戏曲学、比较文学

04

引进待遇

1.百人计划人才:符合入编条件的纳入广州市事业单位编制管理;领军人才、突出学科带头人聘教授岗位,青年杰出人才根据自身条件聘教授或副教授岗位。

①税前薪酬:学校提供有竞争力的税前协议年薪制薪酬50-130万元不等。

②科研经费:纳入学校“2+5”学科与科研创新交叉平台统筹管理。

③住房补贴:100万元—500万元不等,海外优秀留学归国人员可申报高层次留学人才回国资助项目,享受国家和地方配套经费共60万元。

④人才绿卡:协助办理广东省“人才优粤卡”和广州市“人才绿卡”,享受广东省及广州市提供的人才一站式配套服务。

⑤住房待遇:可供选择市、区公租房或学校过渡性住房。

⑥子女入学:符合属地义务教育招生条件和要求的情况下,可安排适龄子女就读广州大学附属学校。

⑦其他优惠:享受粤港澳大湾区个人所得税优惠政策,对符合相关条件的人才将由政府给予财政税收补助,并享受广州市博士和博士后中小客车指标竞价补贴。

⑧人才项目:优先推荐申报省人才工程项目,入选者省财政给予特聘教授岗80万元或青年拔尖人才岗50万元的人才津贴;优先推荐申报广州市人才工程项目,入选者广州市给予100-300万元的人才津贴(须结合广州市相关政策)。

2.全职特聘人才:编制为预聘—长聘制(聘期内晋升高一级职称和聘期考核优秀者可转事业编制管理),特聘副教授或特聘讲师岗位。

①税前薪酬:特聘副教授税前协议年薪34-42万元和相关福利待遇,特聘讲师税前协议年薪28-32万元和相关福利待遇。

②科研经费:纳入“2+5”学科与科研创新交叉平台统筹管理。

③安家费用:享受10万元-30万元不等的博士后或博士安家费。

④住房待遇:按政策申请市、区公租房或校内过渡房,或领取租房补贴(按2000元/月标准发放,共计36个月)。

⑤子女入学:符合属地义务教育招生条件和要求的情况下,可协助适龄子女就读广州大学附属学校。

⑥优惠政策:享受粤港澳大湾区个人所得税优惠政策,符合相关条件的人才将由政府给予财政税收补助,同时享受广州市博士和博士后中小客车指标竞价补贴。

3.“强基计划”专项人才:强基重点骨干、基础骨干符合入编条件的纳入事业编制管理,强基全职特聘实行预聘—长聘制;根据相应条件聘教授、副教授、讲师或全职特聘讲师。

①薪酬:强基重点骨干、基础骨干岗位执行广州大学同级别教师薪酬模式及相关福利待遇,强基全职特聘岗位学校提供税前协议年薪28-32万元及相关福利待遇;

②安家费用:符合广州市政策的可申领享受10万元—30万元不等的博士后或博士安家费;

③住房待遇:按政策申请市、区公租房和校内过渡房,强基全职特聘人才还可选择领取租房补贴(按2000元/月标准发放,共计36个月);

④子女入学:符合属地义务教育招生条件和要求的情况下,可安排适龄子女就读广州大学附属学校;

⑤优惠政策:享受粤港澳大湾区个人所得税优惠政策,对符合相关条件的人才,将由政府给予财政税收补助,同时享受广州市博士和博士后中小客车指标竞价补贴。

4.全职博士后:

①薪酬待遇根据进站类型分设不同标准,具体包括:基础工资23万元/年;业绩绩效1-5万元/年;住房待遇可按学校规定租住学校周转房或公租房,或按2.4万元/年标准发放租房补贴;五金一险约9万元/年;出站补贴3-7万元/年;突出成果奖励根据实际情况奖励。

②在站期间可在学校落常住户口,子女可享受当地常住居民子女就学的同等待遇。

③在站期间可申请广州市博士后科研项目资助。

④在站期间可参加职称评审,认定或评审通过后可取得相应专业技术资格和职称证书,但不作为学校聘任岗位的依据;满足条件可申请认定高校教师资格证。

05

应聘材料

应聘者须提供完整的应聘材料,学院对所提交材料实施严格保密措施。

①个人信息:身份证或护照复印件、个人简历、学历和学位证明(海外归国的还需提供留学人员归国及境外学历学位认证材料)、教学科研经历等;

②岗位计划:入职后较为详细的教学计划和科研计划;

③学术成果:提交不少于3篇近5年内第一作者或通讯作者的代表作(含论文和著作),海外应届毕业生可提供博士论文稿;

④科研项目:主持科研项目及经费情况;

⑤其他材料:其他能证明教学科研水平的材料。

06

联络方式

学校地址:广州市广州大学城外环西路230号

学院位置:广州大学大学城校区行政东楼前座618室

邮政编码:510006

电子邮箱:rwxyrc@gzhu.edu.cn

联络电话:020-39366708

学校地址:广州市广州大学城外环西路230号

联络人员:徐老师

最新文章

随机文章

基本 文件 流程 错误 SQL 调试
  1. 请求信息 : 2025-11-11 19:12:49 HTTP/1.1 GET : https://www.rcgz.com.cn/a/245322.html
  2. 运行时间 : 0.158196s [ 吞吐率:6.32req/s ] 内存消耗:6,456.18kb 文件加载:140
  3. 缓存信息 : 0 reads,0 writes
  4. 会话信息 : SESSION_ID=5e2761a73dd4ceec600a8fbf541588c5
  1. /yingpanguazai/ssd/ssd1/www/www.rcgz.com.cn/public/index.php ( 0.79 KB )
  2. /yingpanguazai/ssd/ssd1/www/www.rcgz.com.cn/vendor/autoload.php ( 0.17 KB )
  3. /yingpanguazai/ssd/ssd1/www/www.rcgz.com.cn/vendor/composer/autoload_real.php ( 2.49 KB )
  4. /yingpanguazai/ssd/ssd1/www/www.rcgz.com.cn/vendor/composer/platform_check.php ( 0.90 KB )
  5. /yingpanguazai/ssd/ssd1/www/www.rcgz.com.cn/vendor/composer/ClassLoader.php ( 14.03 KB )
  6. /yingpanguazai/ssd/ssd1/www/www.rcgz.com.cn/vendor/composer/autoload_static.php ( 4.90 KB )
  7. /yingpanguazai/ssd/ssd1/www/www.rcgz.com.cn/vendor/topthink/think-helper/src/helper.php ( 8.34 KB )
  8. /yingpanguazai/ssd/ssd1/www/www.rcgz.com.cn/vendor/topthink/think-validate/src/helper.php ( 2.19 KB )
  9. /yingpanguazai/ssd/ssd1/www/www.rcgz.com.cn/vendor/topthink/think-orm/src/helper.php ( 1.47 KB )
  10. /yingpanguazai/ssd/ssd1/www/www.rcgz.com.cn/vendor/topthink/think-orm/stubs/load_stubs.php ( 0.16 KB )
  11. /yingpanguazai/ssd/ssd1/www/www.rcgz.com.cn/vendor/topthink/framework/src/think/Exception.php ( 1.69 KB )
  12. /yingpanguazai/ssd/ssd1/www/www.rcgz.com.cn/vendor/topthink/think-container/src/Facade.php ( 2.71 KB )
  13. /yingpanguazai/ssd/ssd1/www/www.rcgz.com.cn/vendor/symfony/deprecation-contracts/function.php ( 0.99 KB )
  14. /yingpanguazai/ssd/ssd1/www/www.rcgz.com.cn/vendor/symfony/polyfill-mbstring/bootstrap.php ( 8.26 KB )
  15. /yingpanguazai/ssd/ssd1/www/www.rcgz.com.cn/vendor/symfony/polyfill-mbstring/bootstrap80.php ( 9.78 KB )
  16. /yingpanguazai/ssd/ssd1/www/www.rcgz.com.cn/vendor/symfony/var-dumper/Resources/functions/dump.php ( 1.49 KB )
  17. /yingpanguazai/ssd/ssd1/www/www.rcgz.com.cn/vendor/topthink/think-dumper/src/helper.php ( 0.18 KB )
  18. /yingpanguazai/ssd/ssd1/www/www.rcgz.com.cn/vendor/symfony/var-dumper/VarDumper.php ( 4.30 KB )
  19. /yingpanguazai/ssd/ssd1/www/www.rcgz.com.cn/vendor/topthink/framework/src/think/App.php ( 15.30 KB )
  20. /yingpanguazai/ssd/ssd1/www/www.rcgz.com.cn/vendor/topthink/think-container/src/Container.php ( 15.76 KB )
  21. /yingpanguazai/ssd/ssd1/www/www.rcgz.com.cn/vendor/psr/container/src/ContainerInterface.php ( 1.02 KB )
  22. /yingpanguazai/ssd/ssd1/www/www.rcgz.com.cn/app/provider.php ( 0.19 KB )
  23. /yingpanguazai/ssd/ssd1/www/www.rcgz.com.cn/vendor/topthink/framework/src/think/Http.php ( 6.04 KB )
  24. /yingpanguazai/ssd/ssd1/www/www.rcgz.com.cn/vendor/topthink/think-helper/src/helper/Str.php ( 7.29 KB )
  25. /yingpanguazai/ssd/ssd1/www/www.rcgz.com.cn/vendor/topthink/framework/src/think/Env.php ( 4.68 KB )
  26. /yingpanguazai/ssd/ssd1/www/www.rcgz.com.cn/app/common.php ( 0.03 KB )
  27. /yingpanguazai/ssd/ssd1/www/www.rcgz.com.cn/vendor/topthink/framework/src/helper.php ( 18.78 KB )
  28. /yingpanguazai/ssd/ssd1/www/www.rcgz.com.cn/vendor/topthink/framework/src/think/Config.php ( 5.54 KB )
  29. /yingpanguazai/ssd/ssd1/www/www.rcgz.com.cn/config/app.php ( 0.95 KB )
  30. /yingpanguazai/ssd/ssd1/www/www.rcgz.com.cn/config/cache.php ( 0.78 KB )
  31. /yingpanguazai/ssd/ssd1/www/www.rcgz.com.cn/config/console.php ( 0.23 KB )
  32. /yingpanguazai/ssd/ssd1/www/www.rcgz.com.cn/config/cookie.php ( 0.56 KB )
  33. /yingpanguazai/ssd/ssd1/www/www.rcgz.com.cn/config/database.php ( 2.47 KB )
  34. /yingpanguazai/ssd/ssd1/www/www.rcgz.com.cn/vendor/topthink/framework/src/think/facade/Env.php ( 1.67 KB )
  35. /yingpanguazai/ssd/ssd1/www/www.rcgz.com.cn/config/filesystem.php ( 0.61 KB )
  36. /yingpanguazai/ssd/ssd1/www/www.rcgz.com.cn/config/lang.php ( 0.91 KB )
  37. /yingpanguazai/ssd/ssd1/www/www.rcgz.com.cn/config/log.php ( 1.35 KB )
  38. /yingpanguazai/ssd/ssd1/www/www.rcgz.com.cn/config/middleware.php ( 0.19 KB )
  39. /yingpanguazai/ssd/ssd1/www/www.rcgz.com.cn/config/route.php ( 1.89 KB )
  40. /yingpanguazai/ssd/ssd1/www/www.rcgz.com.cn/config/session.php ( 0.57 KB )
  41. /yingpanguazai/ssd/ssd1/www/www.rcgz.com.cn/config/trace.php ( 0.34 KB )
  42. /yingpanguazai/ssd/ssd1/www/www.rcgz.com.cn/config/view.php ( 0.82 KB )
  43. /yingpanguazai/ssd/ssd1/www/www.rcgz.com.cn/app/event.php ( 0.25 KB )
  44. /yingpanguazai/ssd/ssd1/www/www.rcgz.com.cn/vendor/topthink/framework/src/think/Event.php ( 7.67 KB )
  45. /yingpanguazai/ssd/ssd1/www/www.rcgz.com.cn/app/service.php ( 0.13 KB )
  46. /yingpanguazai/ssd/ssd1/www/www.rcgz.com.cn/app/AppService.php ( 0.26 KB )
  47. /yingpanguazai/ssd/ssd1/www/www.rcgz.com.cn/vendor/topthink/framework/src/think/Service.php ( 1.64 KB )
  48. /yingpanguazai/ssd/ssd1/www/www.rcgz.com.cn/vendor/topthink/framework/src/think/Lang.php ( 7.35 KB )
  49. /yingpanguazai/ssd/ssd1/www/www.rcgz.com.cn/vendor/topthink/framework/src/lang/zh-cn.php ( 13.70 KB )
  50. /yingpanguazai/ssd/ssd1/www/www.rcgz.com.cn/vendor/topthink/framework/src/think/initializer/Error.php ( 3.31 KB )
  51. /yingpanguazai/ssd/ssd1/www/www.rcgz.com.cn/vendor/topthink/framework/src/think/initializer/RegisterService.php ( 1.33 KB )
  52. /yingpanguazai/ssd/ssd1/www/www.rcgz.com.cn/vendor/services.php ( 0.14 KB )
  53. /yingpanguazai/ssd/ssd1/www/www.rcgz.com.cn/vendor/topthink/framework/src/think/service/PaginatorService.php ( 1.52 KB )
  54. /yingpanguazai/ssd/ssd1/www/www.rcgz.com.cn/vendor/topthink/framework/src/think/service/ValidateService.php ( 0.99 KB )
  55. /yingpanguazai/ssd/ssd1/www/www.rcgz.com.cn/vendor/topthink/framework/src/think/service/ModelService.php ( 2.04 KB )
  56. /yingpanguazai/ssd/ssd1/www/www.rcgz.com.cn/vendor/topthink/think-trace/src/Service.php ( 0.77 KB )
  57. /yingpanguazai/ssd/ssd1/www/www.rcgz.com.cn/vendor/topthink/framework/src/think/Middleware.php ( 6.72 KB )
  58. /yingpanguazai/ssd/ssd1/www/www.rcgz.com.cn/vendor/topthink/framework/src/think/initializer/BootService.php ( 0.77 KB )
  59. /yingpanguazai/ssd/ssd1/www/www.rcgz.com.cn/vendor/topthink/think-orm/src/Paginator.php ( 11.86 KB )
  60. /yingpanguazai/ssd/ssd1/www/www.rcgz.com.cn/vendor/topthink/think-validate/src/Validate.php ( 63.20 KB )
  61. /yingpanguazai/ssd/ssd1/www/www.rcgz.com.cn/vendor/topthink/think-orm/src/Model.php ( 23.55 KB )
  62. /yingpanguazai/ssd/ssd1/www/www.rcgz.com.cn/vendor/topthink/think-orm/src/model/concern/Attribute.php ( 21.05 KB )
  63. /yingpanguazai/ssd/ssd1/www/www.rcgz.com.cn/vendor/topthink/think-orm/src/model/concern/AutoWriteData.php ( 4.21 KB )
  64. /yingpanguazai/ssd/ssd1/www/www.rcgz.com.cn/vendor/topthink/think-orm/src/model/concern/Conversion.php ( 6.44 KB )
  65. /yingpanguazai/ssd/ssd1/www/www.rcgz.com.cn/vendor/topthink/think-orm/src/model/concern/DbConnect.php ( 5.16 KB )
  66. /yingpanguazai/ssd/ssd1/www/www.rcgz.com.cn/vendor/topthink/think-orm/src/model/concern/ModelEvent.php ( 2.33 KB )
  67. /yingpanguazai/ssd/ssd1/www/www.rcgz.com.cn/vendor/topthink/think-orm/src/model/concern/RelationShip.php ( 28.29 KB )
  68. /yingpanguazai/ssd/ssd1/www/www.rcgz.com.cn/vendor/topthink/think-helper/src/contract/Arrayable.php ( 0.09 KB )
  69. /yingpanguazai/ssd/ssd1/www/www.rcgz.com.cn/vendor/topthink/think-helper/src/contract/Jsonable.php ( 0.13 KB )
  70. /yingpanguazai/ssd/ssd1/www/www.rcgz.com.cn/vendor/topthink/think-orm/src/model/contract/Modelable.php ( 0.09 KB )
  71. /yingpanguazai/ssd/ssd1/www/www.rcgz.com.cn/vendor/topthink/framework/src/think/Db.php ( 2.88 KB )
  72. /yingpanguazai/ssd/ssd1/www/www.rcgz.com.cn/vendor/topthink/think-orm/src/DbManager.php ( 8.52 KB )
  73. /yingpanguazai/ssd/ssd1/www/www.rcgz.com.cn/vendor/topthink/framework/src/think/Log.php ( 6.28 KB )
  74. /yingpanguazai/ssd/ssd1/www/www.rcgz.com.cn/vendor/topthink/framework/src/think/Manager.php ( 3.92 KB )
  75. /yingpanguazai/ssd/ssd1/www/www.rcgz.com.cn/vendor/psr/log/src/LoggerTrait.php ( 2.69 KB )
  76. /yingpanguazai/ssd/ssd1/www/www.rcgz.com.cn/vendor/psr/log/src/LoggerInterface.php ( 2.71 KB )
  77. /yingpanguazai/ssd/ssd1/www/www.rcgz.com.cn/vendor/topthink/framework/src/think/Cache.php ( 4.92 KB )
  78. /yingpanguazai/ssd/ssd1/www/www.rcgz.com.cn/vendor/psr/simple-cache/src/CacheInterface.php ( 4.71 KB )
  79. /yingpanguazai/ssd/ssd1/www/www.rcgz.com.cn/vendor/topthink/think-helper/src/helper/Arr.php ( 16.63 KB )
  80. /yingpanguazai/ssd/ssd1/www/www.rcgz.com.cn/vendor/topthink/framework/src/think/cache/driver/File.php ( 7.84 KB )
  81. /yingpanguazai/ssd/ssd1/www/www.rcgz.com.cn/vendor/topthink/framework/src/think/cache/Driver.php ( 9.03 KB )
  82. /yingpanguazai/ssd/ssd1/www/www.rcgz.com.cn/vendor/topthink/framework/src/think/contract/CacheHandlerInterface.php ( 1.99 KB )
  83. /yingpanguazai/ssd/ssd1/www/www.rcgz.com.cn/app/Request.php ( 0.09 KB )
  84. /yingpanguazai/ssd/ssd1/www/www.rcgz.com.cn/vendor/topthink/framework/src/think/Request.php ( 55.78 KB )
  85. /yingpanguazai/ssd/ssd1/www/www.rcgz.com.cn/app/middleware.php ( 0.25 KB )
  86. /yingpanguazai/ssd/ssd1/www/www.rcgz.com.cn/vendor/topthink/framework/src/think/Pipeline.php ( 2.61 KB )
  87. /yingpanguazai/ssd/ssd1/www/www.rcgz.com.cn/vendor/topthink/think-trace/src/TraceDebug.php ( 3.40 KB )
  88. /yingpanguazai/ssd/ssd1/www/www.rcgz.com.cn/vendor/topthink/framework/src/think/middleware/SessionInit.php ( 1.94 KB )
  89. /yingpanguazai/ssd/ssd1/www/www.rcgz.com.cn/vendor/topthink/framework/src/think/Session.php ( 1.80 KB )
  90. /yingpanguazai/ssd/ssd1/www/www.rcgz.com.cn/vendor/topthink/framework/src/think/session/driver/File.php ( 6.27 KB )
  91. /yingpanguazai/ssd/ssd1/www/www.rcgz.com.cn/vendor/topthink/framework/src/think/contract/SessionHandlerInterface.php ( 0.87 KB )
  92. /yingpanguazai/ssd/ssd1/www/www.rcgz.com.cn/vendor/topthink/framework/src/think/session/Store.php ( 7.12 KB )
  93. /yingpanguazai/ssd/ssd1/www/www.rcgz.com.cn/vendor/topthink/framework/src/think/Route.php ( 23.73 KB )
  94. /yingpanguazai/ssd/ssd1/www/www.rcgz.com.cn/vendor/topthink/framework/src/think/route/RuleName.php ( 5.75 KB )
  95. /yingpanguazai/ssd/ssd1/www/www.rcgz.com.cn/vendor/topthink/framework/src/think/route/Domain.php ( 2.53 KB )
  96. /yingpanguazai/ssd/ssd1/www/www.rcgz.com.cn/vendor/topthink/framework/src/think/route/RuleGroup.php ( 22.43 KB )
  97. /yingpanguazai/ssd/ssd1/www/www.rcgz.com.cn/vendor/topthink/framework/src/think/route/Rule.php ( 26.95 KB )
  98. /yingpanguazai/ssd/ssd1/www/www.rcgz.com.cn/vendor/topthink/framework/src/think/route/RuleItem.php ( 9.78 KB )
  99. /yingpanguazai/ssd/ssd1/www/www.rcgz.com.cn/route/app.php ( 1.72 KB )
  100. /yingpanguazai/ssd/ssd1/www/www.rcgz.com.cn/vendor/topthink/framework/src/think/facade/Route.php ( 4.70 KB )
  101. /yingpanguazai/ssd/ssd1/www/www.rcgz.com.cn/vendor/topthink/framework/src/think/route/dispatch/Controller.php ( 4.74 KB )
  102. /yingpanguazai/ssd/ssd1/www/www.rcgz.com.cn/vendor/topthink/framework/src/think/route/Dispatch.php ( 10.44 KB )
  103. /yingpanguazai/ssd/ssd1/www/www.rcgz.com.cn/app/controller/Index.php ( 4.61 KB )
  104. /yingpanguazai/ssd/ssd1/www/www.rcgz.com.cn/app/BaseController.php ( 2.05 KB )
  105. /yingpanguazai/ssd/ssd1/www/www.rcgz.com.cn/vendor/topthink/think-orm/src/facade/Db.php ( 0.93 KB )
  106. /yingpanguazai/ssd/ssd1/www/www.rcgz.com.cn/vendor/topthink/think-orm/src/db/connector/Mysql.php ( 5.44 KB )
  107. /yingpanguazai/ssd/ssd1/www/www.rcgz.com.cn/vendor/topthink/think-orm/src/db/PDOConnection.php ( 52.47 KB )
  108. /yingpanguazai/ssd/ssd1/www/www.rcgz.com.cn/vendor/topthink/think-orm/src/db/Connection.php ( 8.39 KB )
  109. /yingpanguazai/ssd/ssd1/www/www.rcgz.com.cn/vendor/topthink/think-orm/src/db/ConnectionInterface.php ( 4.57 KB )
  110. /yingpanguazai/ssd/ssd1/www/www.rcgz.com.cn/vendor/topthink/think-orm/src/db/builder/Mysql.php ( 16.58 KB )
  111. /yingpanguazai/ssd/ssd1/www/www.rcgz.com.cn/vendor/topthink/think-orm/src/db/Builder.php ( 24.06 KB )
  112. /yingpanguazai/ssd/ssd1/www/www.rcgz.com.cn/vendor/topthink/think-orm/src/db/BaseBuilder.php ( 27.50 KB )
  113. /yingpanguazai/ssd/ssd1/www/www.rcgz.com.cn/vendor/topthink/think-orm/src/db/Query.php ( 15.71 KB )
  114. /yingpanguazai/ssd/ssd1/www/www.rcgz.com.cn/vendor/topthink/think-orm/src/db/BaseQuery.php ( 45.13 KB )
  115. /yingpanguazai/ssd/ssd1/www/www.rcgz.com.cn/vendor/topthink/think-orm/src/db/concern/TimeFieldQuery.php ( 7.43 KB )
  116. /yingpanguazai/ssd/ssd1/www/www.rcgz.com.cn/vendor/topthink/think-orm/src/db/concern/AggregateQuery.php ( 3.26 KB )
  117. /yingpanguazai/ssd/ssd1/www/www.rcgz.com.cn/vendor/topthink/think-orm/src/db/concern/ModelRelationQuery.php ( 20.07 KB )
  118. /yingpanguazai/ssd/ssd1/www/www.rcgz.com.cn/vendor/topthink/think-orm/src/db/concern/ParamsBind.php ( 3.66 KB )
  119. /yingpanguazai/ssd/ssd1/www/www.rcgz.com.cn/vendor/topthink/think-orm/src/db/concern/ResultOperation.php ( 7.01 KB )
  120. /yingpanguazai/ssd/ssd1/www/www.rcgz.com.cn/vendor/topthink/think-orm/src/db/concern/WhereQuery.php ( 19.37 KB )
  121. /yingpanguazai/ssd/ssd1/www/www.rcgz.com.cn/vendor/topthink/think-orm/src/db/concern/JoinAndViewQuery.php ( 7.11 KB )
  122. /yingpanguazai/ssd/ssd1/www/www.rcgz.com.cn/vendor/topthink/think-orm/src/db/concern/TableFieldInfo.php ( 2.63 KB )
  123. /yingpanguazai/ssd/ssd1/www/www.rcgz.com.cn/vendor/topthink/think-orm/src/db/concern/Transaction.php ( 2.77 KB )
  124. /yingpanguazai/ssd/ssd1/www/www.rcgz.com.cn/vendor/topthink/framework/src/think/log/driver/File.php ( 5.96 KB )
  125. /yingpanguazai/ssd/ssd1/www/www.rcgz.com.cn/vendor/topthink/framework/src/think/contract/LogHandlerInterface.php ( 0.86 KB )
  126. /yingpanguazai/ssd/ssd1/www/www.rcgz.com.cn/vendor/topthink/framework/src/think/log/Channel.php ( 3.89 KB )
  127. /yingpanguazai/ssd/ssd1/www/www.rcgz.com.cn/vendor/topthink/framework/src/think/event/LogRecord.php ( 1.02 KB )
  128. /yingpanguazai/ssd/ssd1/www/www.rcgz.com.cn/vendor/topthink/think-helper/src/Collection.php ( 16.47 KB )
  129. /yingpanguazai/ssd/ssd1/www/www.rcgz.com.cn/vendor/topthink/framework/src/think/facade/View.php ( 1.70 KB )
  130. /yingpanguazai/ssd/ssd1/www/www.rcgz.com.cn/vendor/topthink/framework/src/think/View.php ( 4.39 KB )
  131. /yingpanguazai/ssd/ssd1/www/www.rcgz.com.cn/vendor/topthink/framework/src/think/Response.php ( 8.81 KB )
  132. /yingpanguazai/ssd/ssd1/www/www.rcgz.com.cn/vendor/topthink/framework/src/think/response/View.php ( 3.29 KB )
  133. /yingpanguazai/ssd/ssd1/www/www.rcgz.com.cn/vendor/topthink/framework/src/think/Cookie.php ( 6.06 KB )
  134. /yingpanguazai/ssd/ssd1/www/www.rcgz.com.cn/vendor/topthink/think-view/src/Think.php ( 8.38 KB )
  135. /yingpanguazai/ssd/ssd1/www/www.rcgz.com.cn/vendor/topthink/framework/src/think/contract/TemplateHandlerInterface.php ( 1.60 KB )
  136. /yingpanguazai/ssd/ssd1/www/www.rcgz.com.cn/vendor/topthink/think-template/src/Template.php ( 46.61 KB )
  137. /yingpanguazai/ssd/ssd1/www/www.rcgz.com.cn/vendor/topthink/think-template/src/template/driver/File.php ( 2.41 KB )
  138. /yingpanguazai/ssd/ssd1/www/www.rcgz.com.cn/vendor/topthink/think-template/src/template/contract/DriverInterface.php ( 0.86 KB )
  139. /yingpanguazai/ssd/ssd1/www/www.rcgz.com.cn/runtime/temp/4ccc31682e91250e929c465cbfffcfa0.php ( 11.89 KB )
  140. /yingpanguazai/ssd/ssd1/www/www.rcgz.com.cn/vendor/topthink/think-trace/src/Html.php ( 4.42 KB )
  1. CONNECT:[ UseTime:0.000628s ] mysql:host=127.0.0.1;port=3306;dbname=rcgz;charset=utf8mb4
  2. SHOW FULL COLUMNS FROM `fenlei` [ RunTime:0.000823s ]
  3. SELECT * FROM `fenlei` WHERE `fid` = 0 [ RunTime:0.000332s ]
  4. SELECT * FROM `fenlei` WHERE `fid` = 1 [ RunTime:0.000231s ]
  5. SELECT * FROM `fenlei` WHERE `fid` = 2 [ RunTime:0.000184s ]
  6. SELECT * FROM `fenlei` WHERE `fid` = 3 [ RunTime:0.000203s ]
  7. SELECT * FROM `fenlei` WHERE `fid` = 4 [ RunTime:0.000177s ]
  8. SELECT * FROM `fenlei` WHERE `fid` = 5 [ RunTime:0.000207s ]
  9. SELECT * FROM `fenlei` WHERE `fid` = 6 [ RunTime:0.000196s ]
  10. SELECT * FROM `fenlei` WHERE `fid` = 7 [ RunTime:0.000175s ]
  11. SELECT * FROM `fenlei` WHERE `fid` = 37 [ RunTime:0.000198s ]
  12. SHOW FULL COLUMNS FROM `article` [ RunTime:0.000513s ]
  13. SELECT * FROM `article` WHERE `id` = 245322 LIMIT 1 [ RunTime:0.014284s ]
  14. UPDATE `article` SET `lasttime` = 1762859569 WHERE `id` = 245322 [ RunTime:0.004230s ]
  15. SELECT * FROM `fenlei` WHERE `id` = 3 LIMIT 1 [ RunTime:0.000245s ]
  16. SELECT * FROM `article` WHERE `id` < 245322 ORDER BY `id` DESC LIMIT 1 [ RunTime:0.000480s ]
  17. SELECT * FROM `article` WHERE `id` > 245322 ORDER BY `id` ASC LIMIT 1 [ RunTime:0.000381s ]
  18. SELECT * FROM `article` WHERE `id` < 245322 ORDER BY `id` DESC LIMIT 10 [ RunTime:0.006933s ]
  19. SELECT * FROM `article` WHERE `id` < 245322 ORDER BY `id` DESC LIMIT 10,10 [ RunTime:0.060224s ]
  20. SELECT * FROM `article` WHERE `id` < 245322 ORDER BY `id` DESC LIMIT 20,10 [ RunTime:0.001709s ]
0.159855s