一、企业简介中铁工程设计咨询集团有限公司(以下简称“中铁设计”)始建于1953年,是一家集工程规划、勘察、设计、咨询、总承包、监理、产品和科研开发于一体的特大型综合勘察设计咨询企业,是中国中铁股份有限公司的控股子公司,2017年完成员工持股及混和所有制改革。中铁设计持有涵盖21个行业的工程设计综合甲级资质及工程勘察综合、咨询、城乡规划编制等十余项甲级资质。现有正式员工3000余人,在聘院士5人,勘察设计大师2人,享受国家政府津贴23人、各类省部级专家105人次,高级及以上专业技术职务1800余人。
中铁设计总部位于北京,是北京市科学技术委员会认定的国家高新技术企业和北京市设计创新中心,在京设有12个专业分公司,在济南、郑州、太原设有3个异地综合分公司,全国下设7个全资子公司、4个控股子公司,在 30多个省、市设有驻外经营机构。
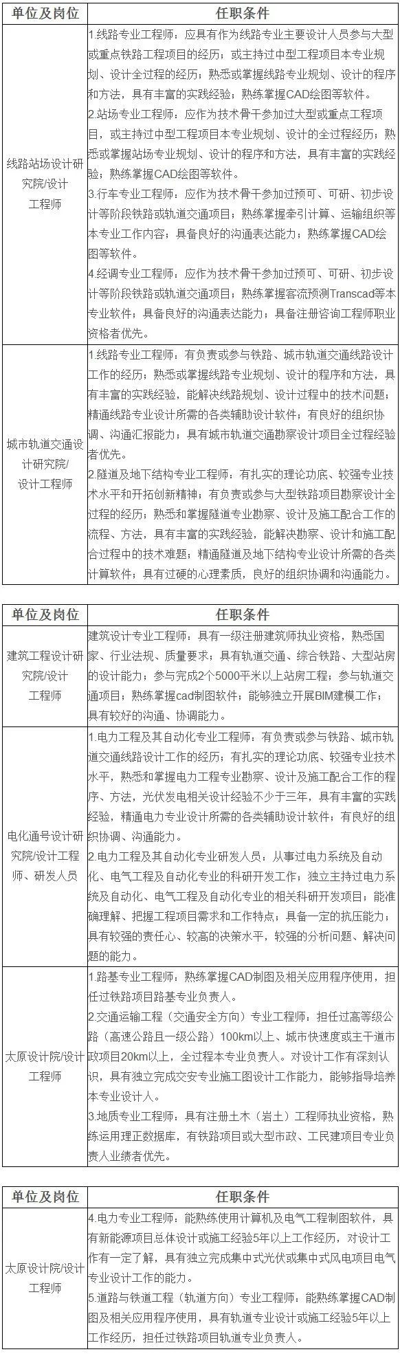
线路站场设计研究院是中铁设计所属专业分公司,主要从事国内外铁路路网规划、区域铁路交通规划、城市交通规划、物流园区设计、铁路配套工程设计、铁路专用线勘察设计施工总承包、选址选线、车站布点及建设项目效益分析等业务。
城市轨道交通设计研究院是中铁设计所属专业分公司,由线路、行车、建筑、隧道及地下工程、结构、环控通风、动力照明、给排水、工程经济、人防、通信、桥梁十二个专业组成。主要从事城市轨道交通地下车站、区间以及铁路隧道(含地下车站)和公路隧道、地下综合管廊土建以及工艺设计,以及公路和市政道路下穿铁路地道桥、市政地下工程、城市地下空间开发、水利水电隧道工程等业务。
建筑工程设计研究院是中铁设计所属的专业分公司,由建筑、规划、景观、结构、暖通、给排水、电气、工程经济八个专业组成。主要从事铁路综合房屋、铁路站房、轨道交通高架车站、城市更新、民用建筑、援外工程、JR项目已经工程总承包项目等业务。
电化通号设计研究院是中铁设计所属专业分公司,主要负责国内外铁路、城市轨道交通的供电、变电、接触网、电力(含动照)、通信(有线、无线)、信号、信息(含综合监控)、自动售检票(AFC)、乘客信息(PIS))、门禁(ACS)、防灾、电磁防干扰、火灾自动报警系统(FAS)、环境与设备监控系统(BAS)等专业的勘察、设计、咨询、科研、迁改、专业工程总承包等业务。
太原设计院是中铁设计下属位于太原市的综合设计分公司,业务领域涵盖铁路、公路、市政、城市轨道交通、建筑等基础设施领域,为建设工程项目提供规划、勘察、设计、咨询、设计施工总承包、专项承包、项目管理、工程监理、工程监测、项目后评价等全过程服务,是山西省勘察设计行业诚信单位和守合同重信用单位,荣获山西省优秀工程咨询单位。
二、招聘岗位及数量

三、基本条件与任职条件
(一)基本条件
1.具有大学本科及以上学历,土木工程、建筑设计、线路、站场、行车、经调、电力工程、电气工程、地质、路基、交通运输、隧道、轨道等相关专业;
2.具有高级专业技术职称,或具有中级专业技术职称且持有本专业相关注册执业资格;
3.具有所需岗位三年以上同类或相近岗位工作经验;
4.身心健康,认同企业文化;
5.除高层次人才外,年龄原则上不超过 50 周岁。
(二)任职条件:

四、工作安排
本次公开招聘工作由中铁设计人力资源处负责组织,具体招聘流程如下:
1.报名。公开招聘采用网上自愿报名方式,应聘人员须下载并按照要求填写《中铁工程设计咨询集团有限公司应聘报名表》。报名截止时间2024年6月7日。
报名材料以电子压缩包(不得超过20M)形式报送,不接收纸质版等其他材料形式,邮件主题按“姓名-专业-应聘岗位”格式填写,主要包括如下四类材料:
(1)《应聘报名表》,报名表直接插入本人近期彩色电子照片,不须另附照片。
(2)学历、学位、专业技术职务资格等材料扫描件。
(3)有关任职要求的证明、主要工作业绩证明、获奖证明以及年度业绩考核材料等扫描件。
(4)任职条件中优先条件以及要求的其他有关材料扫描件。
2.面试。根据招聘岗位实际,对应聘人员组织面试,重点考察应聘人员的专业能力、沟通能力和综合素质等方面。
3.确定人选。综合面试结果和背景调查情况,按照规定履行相关任职程序。
4.办理录用手续。
五、注意事项及有关情况说明
1.请应聘人员详细阅读岗位要求及条件,认真选择报考岗位。招聘公告要求提供的材料必须齐全,材料不齐全或不符合要求的,视为不符合应聘资格。
报名联系人:陈女士、屈先生
报名联系电话:010-52696102、010-52696103
报名电子邮箱:ztsjzhaopin@vip.163.com。
2.报名截止后,对审查通过的人员,将通过手机短信的方式通知面试时间地点。请应聘人员务必保持手机畅通,未在要求的时限内作出明确回复或经过多次联系出现电话无法接通等状况,视为自动弃权。
3.应聘人员提供虚假材料中有弄虚作假行为的,一经查实,取消面试或录用资格。
4.拟录用人选应妥善处理好与原单位的劳动关系问题,如由于与原单位发生劳动纠纷,给中铁设计带来其他严重不良影响的,取消录用资格。
5.招聘公告中未尽事宜以及招聘过程中的特殊情况,由中铁设计人力资源处负责解释。
PS:敬请投递时标注信息来于"北京人才招聘"公众号,谢谢!
欢迎联系职位发布:2747986045@qq.com (不接收简历)

▼