2024大连湾临海装备制造业聚集区管委会公开招聘3人公告
为推动大连湾临海装备制造业聚集区(以下简称园区)事业发展,园区结合岗位需求,根据《大连市园区干部人事制度和薪酬制度改革指导意见》《大连市园区新进人员工作指导意见》规定,采用公开招聘方式面向社会招聘新进工作人员,现就有关事项公告如下:
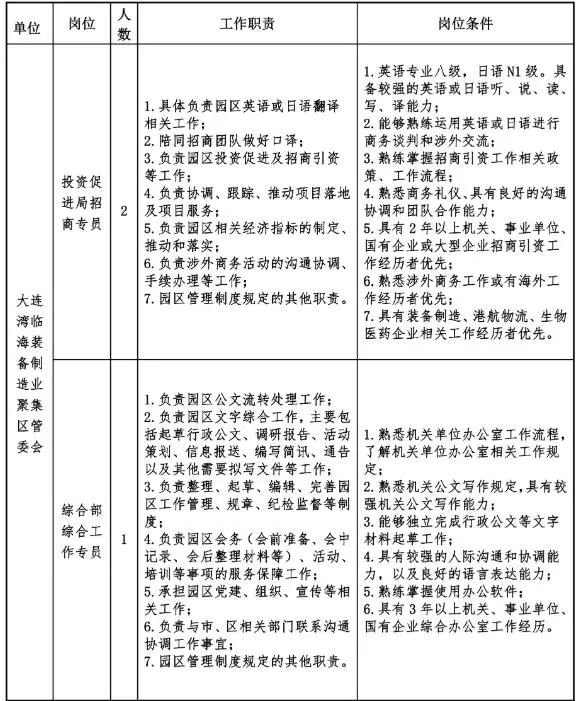
一、招聘岗位
1.投资促进局招商专员2名(英语、日语各1名);
2.综合部综合工作专员1名。
二、资格条件
(一)基本条件
1.拥护中国共产党的领导,遵守中华人民共和国宪法和法律,具有良好的职业操守和个人品行;
2.具备一定的组织协调能力和沟通能力,热爱工作,乐于奉献,服从安排;
3.具有大学本科以上学历;
4.年龄不超过40周岁(1983年3月6日以后出生),身体健康,心理素质良好。
(二)岗位条件

(三)有下列情况之一者,不得报考:
1.因犯罪受过刑事处罚的;
2.被开除中国共产党党籍的;
3.被开除公职的;
4.被依法列为失信联合惩戒对象的;
5.有其他不适宜聘任情形的。
三、报名和资格审查
本次公开招聘公告在大连市甘井子区人民政府网站(https://www.dlgjz.gov.cn/#/index)、猎聘网大连城市页面广告(https://www.liepin.com/city-dl/)同步公告。
(一)报名
1.报名时间
自本公告发布之日起至2024年3月12日17时止,报名时间以接收到报名信息时间为准。
2.报名方式
本次招聘采取网上诚信承诺制报名的方式,报考人员将本人签字的《大连湾临海装备制造业聚集区管委会公开招聘报名登记表》(报名登记表分岗位,详见附件1、2、3)和身份证、学历、学位、外语等级证书等相关材料的扫描件发送至本次公开招聘指定邮箱dlwlhzbgwh@126.com。每人限报1个岗位,不得兼报。
报名材料将作为资格审查的主要依据,报考人员对报名提交材料的真实性和准确性负责。若在招聘过程中或聘用后发现提供虚假信息及材料,立即取消应聘资格或解除聘用合同并追索已发待遇。
(二)资格审查
资格审查工作贯穿公开招聘工作全过程,资格审查结果将以电子邮件形式告知,资格审查合格人员进入笔试环节,不合格者不能参加考试。资格审查重点对报考人员学历学位证书、语言等级证书等报名信息进行核验。工作履历、业绩信息等实行个人承诺制。资格审查后,如符合笔试条件人数与招聘计划人数比例低于3:1,此岗位招聘计划自动取消。
四、笔试
1.笔试内容
笔试分为主观题和客观题两部分,满分100分,其中客观题30分,主观题70分,考试时间120分钟。
2.笔试时间和考试地点
笔试时间:2024年3月15日
考试地点:具体考试信息以邮箱或短信形式通知为准,请报考人员及时查收。
报考人员须持本人有效二代居民身份证及准考证(自行打印)进入考场。
3.笔试成绩和面试人员名单公告
笔试成绩及面试人员名单将通过大连市甘井子区人民政府网站(https://www.dlgjz.gov.cn/#/index)发布。笔试成绩由高到低排序,按照与招聘计划3:1比例确定面试人员,最后一名面试人选的笔试成绩如出现并列,同时参加面试。面试时间与地点一并公告。
五、面试及确定总成绩
1.投资促进局招商专员岗位。面试通过“专业场景测试+面谈”形式进行。专业场景测试、面谈均采取百分制。总成绩按照笔试、专业场景测试、面谈成绩3:3:4权重比例计算(结果保留两位小数)。总成绩由高到低排序,按照与招聘计划2:1比例确定考察人选。专业场景测试或面谈成绩不合格者(低于60分)不能进入考察环节。
2.综合部综合工作专员岗位。面试为结构化面试,采取百分制。总成绩按照笔试、面试成绩3:7权重比例计算(结果保留两位小数)。总成绩由高到低排序,按照与招聘计划2:1比例确定考察人选。面试成绩不合格者(低于60分)不能进入考察环节。
面试前进行心理测评,心理测评结果作为招聘参考,不纳入考试成绩。
六、考察
园区组成考察组对考察人选的思想政治表现、道德品质、业务能力、工作实绩等情况进行实地调查了解,同时开展背景调查,形成考察意见报公开招聘工作领导小组。考察中发现弄虚作假、与招聘岗位资格条件不符的,取消其聘用资格。
七、确定拟新进人员
园区党工委根据成绩、考察意见等集体研究确定拟新进人员名单。
八、体检
拟新进人员在具有公务员考录体检资质的三甲医院进行体检,体检标准参照《公务员录用体检通用标准(试行)》执行,费用自理。应聘者对体检结论有疑问要求复检的,可在接到体检结论的7日内,以书面形式向园区综合部提出申请。考生在体检过程中弄虚作假或隐瞒真实情况的、不配合体检及体检不合格的,取消聘用资格。
拟新进人员考察环节、体检未通过或自愿放弃招聘的,园区可根据实际情况,按综合成绩高低依次递补招聘或取消招聘。
九、公示
园区将在大连市甘井子区人民政府网站(https://www.dlgjz.gov.cn/#/index)、猎聘网大连城市页面广告(https://www.liepin.com/city-dl/)公示拟新进人员名单,公示期为5个工作日。
十、聘任
公示期结束无异议或有异议但不影响聘任的,园区向新进人员发送录用通知,按照有关规定办理相关聘任手续。公开招聘的人员按规定实行试用期制度,试用期为3个月。试用期满合格的,予以正式聘用;不合格的,取消聘用。
签订合同前,聘用人员需终止原人事关系,并处理完毕相关问题。
十一、薪酬待遇及管理方式
本次新进人员实行聘任制,签订劳动合同,新进人员参与园区绩效考评,按照《大连湾临海装备制造业聚集区薪酬分配实施办法(试行)》《大连湾临海装备制造业聚集区绩效考核实施办法(试行)》和园区日常管理要求执行。
十二、纪律监督
本次招聘工作全程接受纪检监察机关以及社会的监督。
十三、其他说明
本次招聘如没有合适人选或拟新进人员不符合岗位需求,可经党工委研究决定,放弃招录。
十四、注意事项
1.本次考试不指定考试辅导用书,不举办也不委托任何机构举办考试辅导培训班。社会上出现的任何以考试命题组、专门培训机构等名义举办的辅导班、辅导网站或发行的出版物、上网卡等,均与本次考试无关。敬请广大报考者提高警惕,切勿上当受骗。
2.请报考人员在报名、笔试、面试等整个考试期间保持通讯畅通,通讯方式变更后,应及时主动告知。同时,请考生密切关注大连市甘井子区人民政府网站,因通信不畅或未及时阅读网站公告通知而造成的一切后果由报考人员自行承担。
十五、咨询服务
报名咨询电话:0411-86319552
本公告由大连湾临海装备制造业聚集区管委会综合部负责解释。
附件1:大连湾临海装备制造业聚集区管委会公开招聘报名登记表(投资促进局招商专员英语岗位).xlsx
附件2:大连湾临海装备制造业聚集区管委会公开招聘报名登记表(投资促进局招商专员日语岗位).xlsx
附件3:大连湾临海装备制造业聚集区管委会公开招聘报名登记表(综合部综合工作专员岗位).xlsx

大连湾临海装备制造业聚集区管委会
2024年3月6日

▍内容来源:大连市甘井子区人民政府
▍免责声明:以上信息版权归原作者所有,如有侵权,请联系删除