因学院发展的需要
湖北工程学院教育与心理学院
现面向国内外公开招聘专任教师
热忱欢迎海内外高层次人才
优秀中青年博士加盟
教育与心理学院前身为孝感学院教育系,成立于2004年,建有“教育学”和“心理学”两个一级学科,设有教育学系和心理学系2个系。
学科特色:教育学学科是湖北省第四批立项建设的硕士学位授权学科(2006)、湖北省重点(培育)学科(2012),学校申硕重点学科(2016),立项建设2个校级特色(优势)学科领域,聘请“澴川学者”1名,打造省级教学团队1支,设立中小学课程与教学论研究中心,凝炼出小学教师专业发展方向,为市域培养了1/4中小教师和教育工作者;2023年小学教育专业通过二级师范专业认证。
心理学学科是学校重点培育学科(2018),打造省级教学团队1支,设立心理与行为研究中心,凝炼出中小学心理健康教育发展方向,铸造了区域心理咨询服务品牌。
专业优势:学院开设小学教育、学前教育和应用心理学3个本科专业,其中应用心理学、小学教育2个专业为湖北省一流专业,建有国家级一流课程1门,省级一流课程4门。目前,正在积极推进湖北省教师教育改革示范区立项建设和学前教育师范专业认证工作。
团队建设:学院现有专任教师26人,其中,博士10人,教授6人,副教授13人,所有教师均纳入2个省级教学团队和2个研究中心。6名教师被三峡大学和湖北师范大学聘为校外兼职硕士生导师,开展联培硕士研究生教育,累计全程培育硕士研究生19名。
在此期待您的成功加盟,共创教育与心理学院更加美好的明天。
1.按下列标准提供人才安家费和科研启动经费:
类型 待遇 | 人才安家费(万元) |
基础性安家费 | 激励性安家费 |
博士研究生(A类) | 50 | 10 |
博士研究生(工科类B类) | 30 | 10 |
博士研究生(文、理科B类) | 25 | 10 |
其他博士研究生 | 20 | 10 |
博士科研启动经费 | 人文社科类5-10万;理工科类10-15万 |
说明:满足上述各类条件,且符合下列条件的博士研究生,可在上述人才安家费标准基础上,另外增加相应的安家费:
①博士毕业,具有正高职称的增加安家费10万元;博士毕业,具有副高职称的增加安家费5万元;博士毕业,博士后出站增加安家费5万元。
②夫妻双方均为博士的,每人各增加安家费5万元。
③A类博士研究生35周岁及以下(1989年1月1日及以后出生)的,增加安家费10万元。
2.学校“春晖学者计划”人才待遇
经学校认定为A、B类的博士研究生可申报学校“春晖学者计划”,完成聘期任务后,经考核合格按照“春晖学者计划”兑现相应待遇:

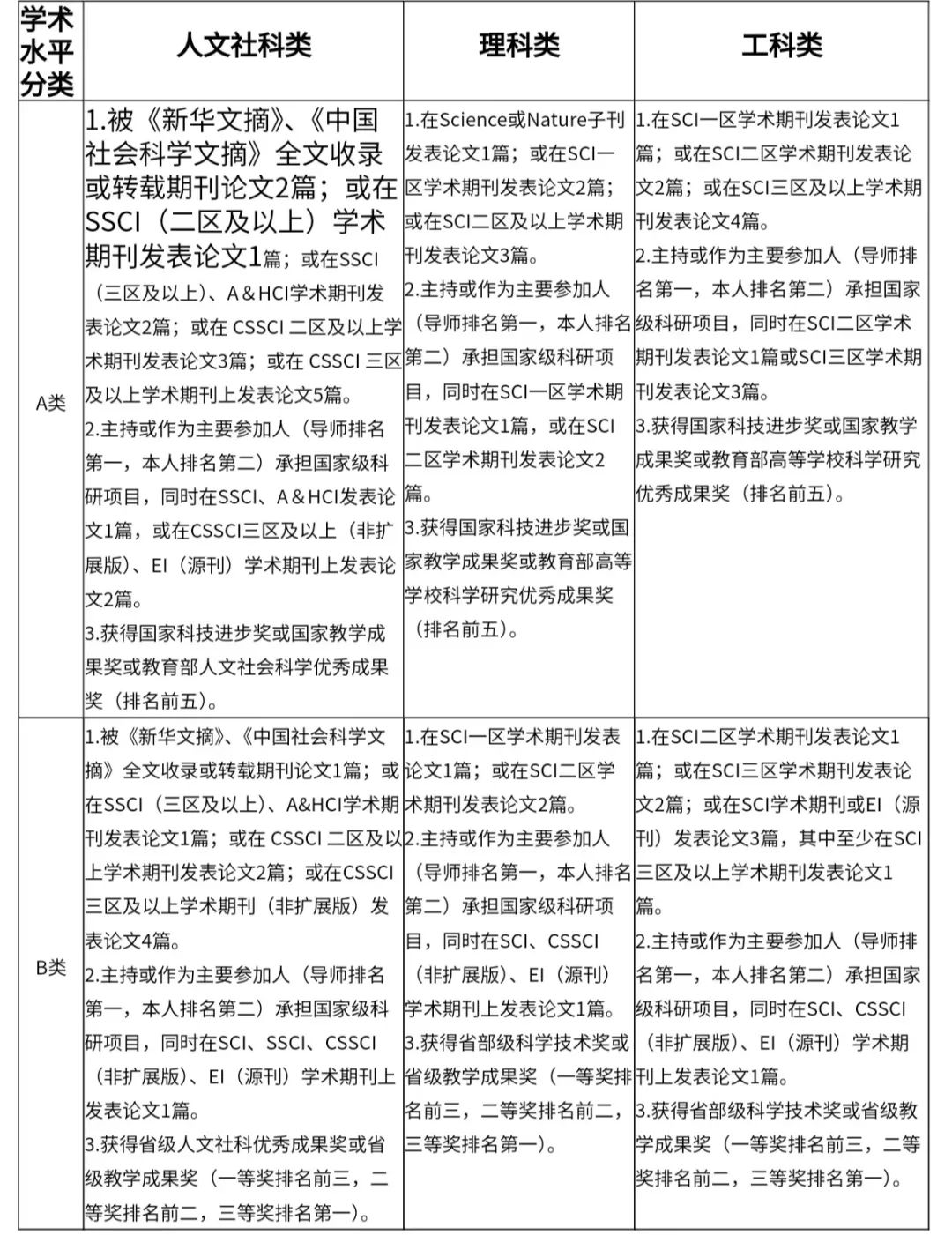
认定为A类、B类的博士研究生,必须满足招聘公告中所要求的基本条件和岗位条件。同时,根据不同的学科类别,攻读博士学位以来(硕博连读及本科直博需提供相应证明),还应取得下列条件之一:

上述各类条件中,论文应为第一作者(共同作者只认可排序第一,在Nature、Science和Cell上发表的论文共同第一作者除外),SCI论文分区按引进当年最新中科院大类分区升级版认定,SSCI论文分区按引进当年ISI发布的《期刊引用报告(JCR)》认定。一、激励性安家费发放要求
新引进的博士入职三年内完成以下任务之一的一次性发放激励性安家费,三年内未达到要求的,取消该项待遇。
1.主持获批省(部)级以上教研或教改项目1项;
2.获得省(部)级教学成果奖1项(国家级奖不限名次,省(部)级奖一等奖不限名次、二等奖排名前五、三等奖排名前三);
3.获得全国优秀教材奖1项(排名前五);
4.获得省级及以上高校青年教师教学竞赛、高校教师教学创新大赛三等奖及以上;
5.主持获批省部级及以上科研项目1项;
6.获得省部级科学技术奖或社会科学奖(一等奖排名前五、二等奖排名前三、三等奖排名第一);
7.人文社科类在SSCI、A&HCI收录的学术期刊上发表论文1篇;或在 CSSCI三区及以上期刊发表论文2篇。理工类在SCI一区学术期刊发表论文1篇;或在SCI二区学术期刊发表论文2篇;
8.主持横向科研项目经费累计到账30万元。
上述成果(论文、项目、奖励等)均要求为第一作者或第一单位通讯作者(不含并列第一作者),且湖北工程学院为第一署名单位。发表学术论文第一作者、第一单位通讯作者均为我校教师的,无论同时或不同时,仅限其中一人使用。以上成果不与校内科研奖励政策重复享受。
二、工资待遇
1.引进人才按国家事业单位工资制度计发工资。
2.引进博士没有高级职称的,入职五年内享受副教授(专业技术七级)绩效待遇,五年后按实际聘任岗位执行。
3.博士研究生享受600元/月博士津贴。
三、住房安排
1.引进博士研究生(已购买学校住房的回校博士除外)提供100平方米左右周转住房一套,供其直接入住,5年内免租金;
2.夫妻双方同为博士的,只享受一套住房,在住房标准上可优先选择;
3.不需要学校提供周转住房的,增加安家费9万元,分5年按月发放;
4.引进博士可享受孝感市人才购房和租赁房优惠政策。
四、配偶安置
博士配偶符合学校招聘条件的,参加学校专项公开招聘,同等情况下优先录用;配偶不符合招聘条件,学校根据相关政策以人事代理方式聘用,享受校内同等职级人员待遇。配偶不需要学校安置的,增加安家费4.8万元,分8年按月发放。
五、子女入学
协助解决子女入园、入学问题。
如有意向加盟,请将湖北工程学院2023年面向社会专项公开招聘报名表与应聘材料(个人详细简历、学术成果简介等)发送至招聘专用邮箱5491324@qq.com。 电子邮件标题按“姓名+学历学位+岗位名称(XX专业专任教师、实验工作人员、辅导员及其他专技岗工作人员)。同时抄送至湖北工程学院人事处的招聘邮箱rscrcyj@163.com。
欢迎随时来院面谈、电话、邮件等多种形式交流;对来院面谈者,学校将按财务管理制度报销1次往返差旅费。
学院网址:http://jyxy.hbeu.edu.cn/