一、招聘岗位
金牛区西安路街道编外工作人员基层治理辅助岗位12名,负责综合执法辅助工作。
二、应聘基本条件招聘范围及对象
符合招聘岗位条件要求的社会在职、非在职人员和高校毕业生,已取得岗位要求相应学历的毕业证书。
三、应聘资格条件
(一)应聘人员应同时具备的条件:
1.具有中华人民共和国国籍,拥护中华人民共和国宪法。
2.具有较高的思想政治素质,拥护中国共产党的领导,遵纪守法、爱岗敬业、作风务实、服务意识强。
3.身体健康,具有正常履行招聘岗位职责的身体条件。
4.口齿清晰,普通话表达流畅,遵纪守法,品行端正,具备吃苦耐劳、严谨细致、清正廉洁的工作作风和良好的团队协作精神。
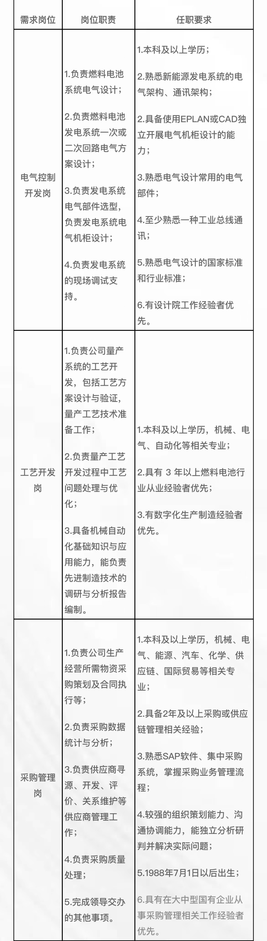
5.符合招聘岗位确定的其他条件(详见下图)。

(点击查看大图)
(二)有下列情况之一者,不得应聘。
1.曾受过刑事处罚或被免于刑事处罚的。
2.曾被开除公职或公务员(参公人员)被辞退未满五年的。
3.涉嫌违法犯罪正在接受调查的。
4.参加或曾经参加非法组织、色情、吸毒、赌博、迷信等活动的。
5.具有法律、政策规定不得报考和聘用的其他情形。
四、报名及考试考核
(一)报名时间:2023年8月9日至8月15日(周末除外)9:00—17:00。
(二)报名方式:现场报名。
(三)报名地址:
1.基层治理辅助岗1.2.3 报名地址:青羊西路1号4楼406室,联系电话:87776704,联系人:张老师。
2.基层治理辅助岗 4 报名地址:青西路6号西安路街道办事处301室,联系电话:87732955 ,联系人:吴老师。
(四)报名时需提交资料:
1.报名信息表(报名现场领取填写)。
2.本人身份证、户口簿、学历证书、职业资格证书及其他等级证书原件及复印件。
3.近期免冠2寸彩照1张。
4.报名材料真实性承诺书(报名现场填写即可)。
报名时应聘人员提供的信息和材料应该真实完整,任何阶段如发现不符合应聘资格条件或弄虚作假者,将随时取消考试或聘用资格,所造成的一切损失由应聘人员本人承担。
(五)报名要求
报名时应聘人员个人应认真详实填写报名信息表,提供的信息和材料应该真实完整,任何阶段如发现不符合应聘资格条件或弄虚作假者,将随时取消考试或聘用资格,所造成的一切损失由应聘人员本人承担。
应聘人员在公开招聘期间应保持通讯畅通。联系方式变更后,应主动告知招聘实施单位。因无法与应聘人员取得联系所造成的一切损失由应聘人员本人承担。
(六)考试考核
1.综合测试。为确保新聘人员人岗相适,本次招聘根据具体岗位要求进行综合测试。将对应聘者的履职能力、临场应变、体能素质、仪表气质等方面综合素质进行测试。
2.总成绩。本次公开招聘采取综合淘汰的考核方式进行。总成绩满分为100分,按总成绩不低于60分,从高分到低分的顺序,等额确定进入体检环节人员名单。如符合条件人数和综合测试及格人数低于计划招录人数,则根据实际符合条件人数确定进入体检环节人员。
五、体测及考察
(一)体检。测试合格并考察通过后,由应聘者本人提供入职体检报告,体检不合格的不予录用。
(二)对体检合格的应聘人员实施考察,主要考察有无刑事犯罪记录以及现实表现情况。
(三)体检、考察不合格或自动放弃出现的缺额,按面试成绩从高分到低分依次等额递补。
六、聘用
对符合条件的报名者经过资格审查、综合测试、考察、公示等选拔程序后择优聘用,签订劳动合同,办理相关聘用手续。
七、其他
(一)按有关规定与招聘人员签订劳动合同,招聘人员薪酬待遇按照金牛区编外人员管理有关规定执行。
(二)其他未尽事项请电话咨询:028-87776704(金牛区西安路街道办事处综合执法中队),028-87732995(金牛区西安路街道办事处综合办公室)