东北
黑龙江
吉林
辽宁
其他
华北
河北
山西
北京
天津
内蒙古
华南
广东
广西
海南
香港
西南
四川
西藏
重庆
四川
贵州
云南
西北
新疆
甘肃
陕西
甘肃
青海
宁夏
新疆
华中
河南
湖南
湖北
华东
上海
江苏
浙江
安徽
福建
江西
山东
当前位置:
首页
>
新疆
>2026国网一批新疆面试考情分析
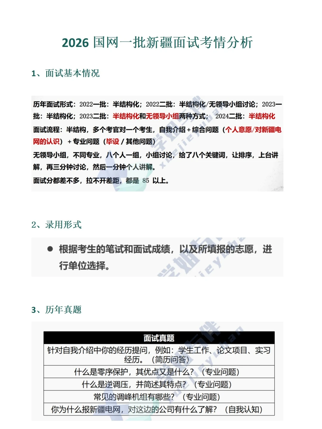
2026国网一批新疆面试考情分析
2025-12-18 13:46:32
2026国网一批新疆面试考情分析
#国家电网
#国家电网招聘
#电网
#面试真题
#新疆电网
本文来自网友投稿或网络内容,如有侵犯您的权益请联系我们删除,联系邮箱:wyl860211@qq.com 。
快来快来,云南腾冲义工招聘啦
诺大个郑州招不到人么?🤪
点击查看更多
最新文章
快来快来,云南腾冲义工招聘啦
直接拿!查排名!四川事业编
中共银川市委党校自主招聘人员公示公告
大武口双峰招聘啦✌︎˶╹ꇴ╹˶✌︎
不考三门峡陕州区的不用看!
南阳市看护队招聘笔试时间已出
2025年陇南市补充招聘专业化村党组织书记
茶叶外企,六险一金,13薪,高补贴
河南郑州 能出来的哥哥来
许昌有找过款直播的主播吗
热门文章
在安阳|找到工作啦,只是…
社招!宁夏黄河农村商业银行招聘公告!
鹤壁不限专业考公岗位数据分析
江津珞璜长白班
漯河市公益性岗位招聘20人
陇南招聘专职化
南阳市区国企单位招聘
三门峡底薪3000+提点3‰招置业顾问!
郑州金水区 月入8k-12k 无硬性要求
每周二周五下午三点欢迎来咨询了解
随机文章
10个月宝宝每天需要喝多少奶粉?
还找❗️大理高端民宿找两个12中旬能来男义工
洛阳东方🏥召档案管理员,有愿意来的吗~
宜宾事业单位的排名怎么还不出???
环保公司商洛也有!别错过!五险一金
鹤壁招聘!长期
国网蒙东发短信了
无责底薪4000+全勤500+提成+绩效
漯河杏林电商日结临时工121/天天天有活
稳定清闲!河南民政局缺人!有意愿加入的吗
南阳市区招人了!