东北
黑龙江
吉林
辽宁
其他
华北
河北
山西
北京
天津
内蒙古
华南
广东
广西
海南
香港
西南
四川
西藏
重庆
四川
贵州
云南
西北
新疆
甘肃
陕西
甘肃
青海
宁夏
新疆
华中
河南
湖南
湖北
华东
上海
江苏
浙江
安徽
福建
江西
山东
当前位置:
首页
>
甘肃
>2025年陇南市补充招聘专业化村党组织书记
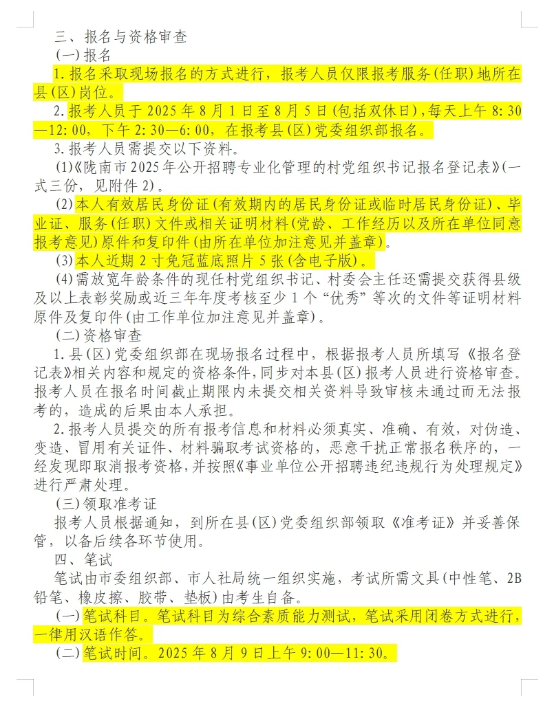
2025年陇南市补充招聘专业化村党组织书记
2025-12-18 14:33:45
2025年陇南市补充招聘专业化村党组织书记
#天水金标尺
#天水公务员考试
#天水事业单位
#大学生专职村干
#基层治理专干
#基层公务员
#书记员备考
本文来自网友投稿或网络内容,如有侵犯您的权益请联系我们删除,联系邮箱:wyl860211@qq.com 。
茶叶外企,六险一金,13薪,高补贴
南阳市看护队招聘笔试时间已出
点击查看更多
最新文章
茶叶外企,六险一金,13薪,高补贴
河南郑州 能出来的哥哥来
许昌有找过款直播的主播吗
在安阳|找到工作啦,只是…
社招!宁夏黄河农村商业银行招聘公告!
鹤壁不限专业考公岗位数据分析
江津珞璜长白班
漯河市公益性岗位招聘20人
陇南招聘专职化
南阳市区国企单位招聘
热门文章
三门峡底薪3000+提点3‰招置业顾问!
郑州金水区 月入8k-12k 无硬性要求
每周二周五下午三点欢迎来咨询了解
还找❗️大理高端民宿找两个12中旬能来男义工
洛阳东方🏥召档案管理员,有愿意来的吗~
宜宾事业单位的排名怎么还不出???
环保公司商洛也有!别错过!五险一金
鹤壁招聘!长期
国网蒙东发短信了
无责底薪4000+全勤500+提成+绩效
随机文章
10个月宝宝每天需要喝多少奶粉?
漯河杏林电商日结临时工121/天天天有活
稳定清闲!河南民政局缺人!有意愿加入的吗
南阳市区招人了!
陇南专职化书记招聘88人
三门峡中医院招录实习护士岗位!10人!
昭通找工作的小伙伴看过来
高薪工作 年前最后一波招聘!!!
河南省焦作市公立🏥 召 行政文员
洛阳文化旅游职业学院2025年引进6名高层次
宜宾三中面试成绩已出,速看