手机导航
网站首页
工作
招聘
岗位
猎头
急聘
人才
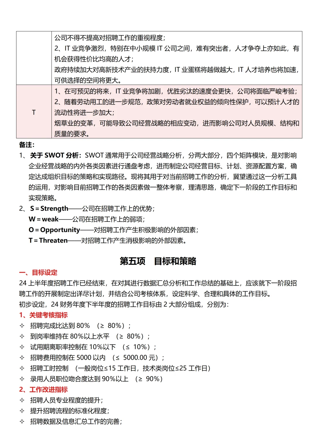
XX集团招聘工作数据分析报告
发布时间:2025-10-22 12:32:48
XX集团招聘工作数据分析报告
📚一份招聘数据报告,远不止是数字堆砌。
📈它揭示了企业真正的战略重心——哪些业务在扩张,哪些技能正被渴求。对求职者而言,读懂这些趋势,能精准定位自身价值,避免盲目海投。
💡对企业,分析投递与录用数据,是检验雇主品牌与招聘效率的镜子,关乎能否吸引并留住关键人才。
👉这份报告的重要性,在于它为求职者和企业都提供了客观的决策依据,让职业规划与人才策略,都能与市场同频共振。
#招聘数据统计分析
#人才选拔
#人才吸引
#人才招聘效率
#招聘效率分析
上一篇:
泉州新出编制!即日起报!
上一篇:
浦东新区教师编制考试考点不要错过
热门文章
东海卫健委招聘15名
3M上海产品开发经理!化学材料硕博
浦东新区教师编制考试考点不要错过
XX集团招聘工作数据分析报告
泉州新出编制!即日起报!
编制教师!福州市属招聘300个岗位
合肥招聘初高中各科教师
学生有矛盾,班主任班级群处理话术!!
2026年国投集团招聘甘肃职位表10人
承德事业编周二左右出成绩
最新文章
凡谷电子招聘,倒班普工,男女皆可✅老厂管
国药集团笔试通知,收到咯
急招英语主播!!!
暂停焦虑,周六事业编D类进度为0的人
2026山西地质集团招聘考试笔面试资料真
联合利华管培视频面试面经
预算编制不再是财务的独角戏
宁波市镇海区残疾人联合会招聘
10.17黑龙江新开央国企-963个
右江民族医学院2026届校园双选会职位表
推荐阅读
10.19招聘:月入4000➕五险一金➕双休
东海卫健委招聘15名
3M上海产品开发经理!化学材料硕博
XX集团招聘工作数据分析报告
合肥招聘初高中各科教师
2026年国投集团招聘甘肃职位表10人
凡谷电子招聘,倒班普工,男女皆可✅老厂管
联合利华管培视频面试面经
宁波市镇海区残疾人联合会招聘
右江民族医学院2026届校园双选会职位表
江西某211惊现露骨招聘广告!
琼ICP备2025051398号-21
| QQ:888888888 | 地址:地球村88号 | 电话:1888888888 |
首页
搜索
留言
预订电话