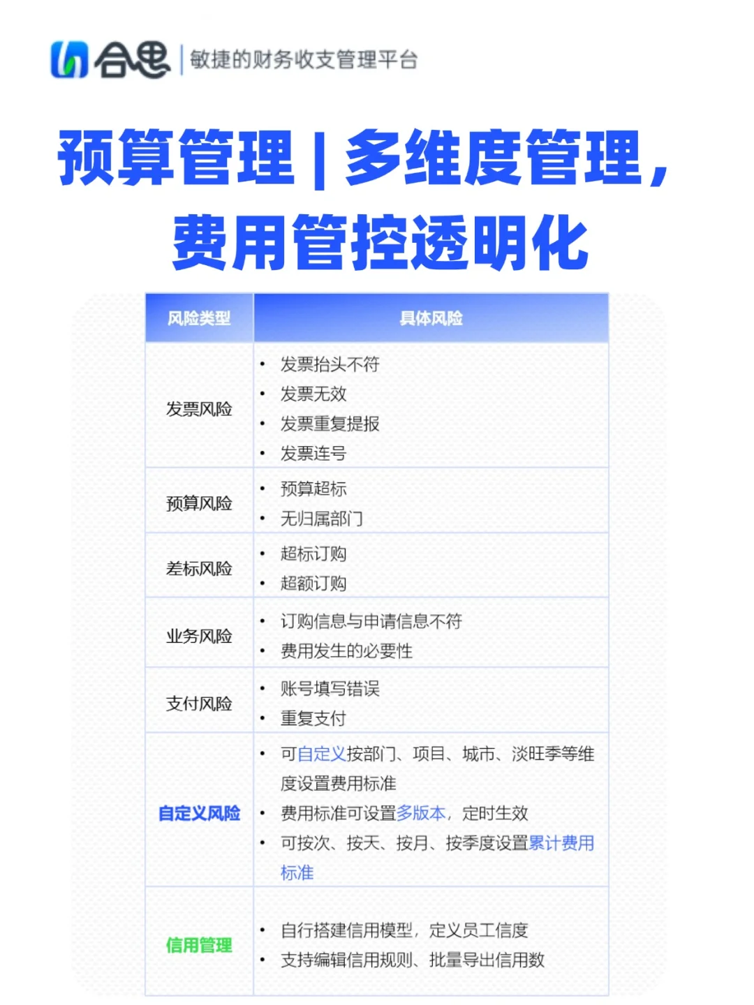
预算编制不再是财务的独角戏

发布时间:2025-10-22 12:28:58   

预算编制不再是财务的独角戏

预算编制不再是财务的独角戏

预算编制不再是财务的独角戏

预算编制不再是财务的独角戏

预算编制不再是财务的独角戏

预算编制不再是财务的独角戏

预算编制不再是财务的独角戏

预算编制不再是财务的独角戏

还在为预算编制熬夜加班?合思智能预算系统帮你告别\"拍脑袋\"式规划,用数据驱动业务决策!

🔍 预算编制全流程拆解

第一步:明确预算维度与目标

多维度建模:支持按部门(销售/市场/研发)、项目(新品上线/年会)、费用类型(差旅/采购)搭建预算体系
目标联动:与企业战略目标绑定,自动分解为可执行的预算指标(如:销售部营收目标→市场推广预算占比)

第二步:智能编制工具提升效率

模板库覆盖80%场景:内置互联网、制造、零售等行业模板,支持自定义字段(如\"研发人员人均预算\")
数据自动导入:对接ERP/HR系统,历史数据一键调取,编制效率提升60%
编制方式灵活选:

✅ 自上而下:管理层定总目标,系统自动分解

✅ 自下而上:部门提需求,财务汇总审批

✅ 混合模式:关键指标锁定,细节灵活调整

第三步:审批流程自动化

多级审批链配置:支持按金额/部门设置审批节点,自动路由给对应负责人
版本对比清晰可见:修改记录全程留痕,不同版本数据差异一键对比
移动端随时审批:出差在外也能处理,审批周期从7天缩短至2天

#预算 #费用管控 #财务数字化 #报销 #财务 #商旅 #差旅 #预算管控 #费用预算 #财务干货

上一篇:宁波市镇海区残疾人联合会招聘

上一篇:联合利华管培视频面试面经

琼ICP备2025051398号-21  |   QQ:888888888  |  地址:地球村88号  |  电话:1888888888  |