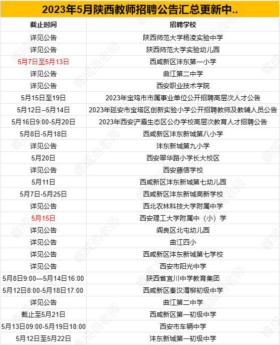
发布时间:2023-05-23 15:26:25
|    一、招聘岗位 为满足学校发展需要,拟招聘初中数学、英语、物理、政治、历史教师若干名;高中语文、数学教师若干名。 二、任职要求 1.身心健康,品行端正,爱岗敬业; 2.有相应教师资格证书; 3.专业基础扎实,教学能力突出; …… 三、学校简介 西安市第八中学是一所具有百年历史的公办学校,在名校林立的碑林区,始终秉承“适道精神 民兴教育”,为国家培养出大批人才。 四、报名方式 采取网络报名方式进行,不设置现场报名。应聘教师岗位者请将个人简历等相关证书等材料电子版发送至学校邮箱。
 一、招聘教师 招聘中学学科教师若干,语文、数学、英语、化学、生物、政治、历史、地理、信息、体育。 二、岗位条件 1.35周岁以下,硕士研究生,具有三年及以上全日制教学工作经历; 2.40周岁以下,硕士研究生,获市级及以上教学能手、教学名师、学科带头人之一; 3. 40周岁以下,高级教师及以上职称。 三、学校简介 西安市第八十五中学建校于1950年,是西安市教育局直属完全中学。西北地区唯一获国务院嘉奖令中学。 四、薪资待遇 符合条件的,按西安市人力资源和社会保障局高层次人才及紧缺特殊专业人才引进相关规定和程序解决事业单位编制。 五、招聘程序 本次招聘采取网上报名及资格初审,扫描下方二维码,获取招聘信息登记表。 
  俗话说:小细节,大成败 只有做好了每一个小的细节 才会让你在具备了面试能力的基础上 想在面试中独占鳌头 
   
  |