上岸情报:长沙雨花区国有资产经营集团招聘

发布时间:2025-10-21 17:29:34   

上岸情报:长沙雨花区国有资产经营集团招聘

上岸情报:长沙雨花区国有资产经营集团招聘

上岸情报:长沙雨花区国有资产经营集团招聘

上岸情报:长沙雨花区国有资产经营集团招聘

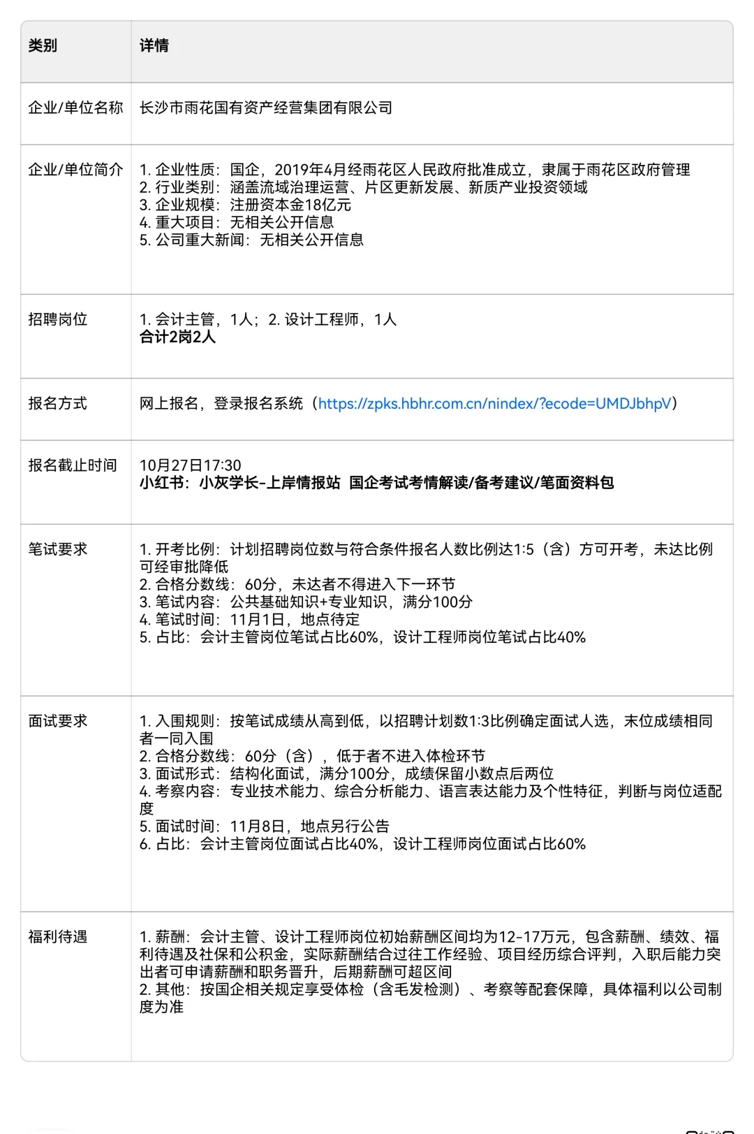
长沙市雨花国有资产经营集团有限公司2025年招聘会计主管、设计工程师各1名,共2岗2人,报名需通过指定系统在10月27日17:30前完成,笔试11月1日举行、面试11月8日举行。

结合该公司过往社招,其招聘流程规范且注重专业能力,笔试常围绕公共基础知识与岗位核心专业知识出题,面试以结构化形式考察综合素养与岗位适配度。备考时,笔试需扎实掌握公共基础知识(如时政、法律常识)及对应岗位专业知识(会计主管需熟财经法规、财务软件操作,设计工程师需懂设计标准与项目管理);面试要提前准备工作场景问题应对思路,锻炼语言表达与逻辑分析能力

历年笔试和面试真题

1. 会计主管岗位(客观单选题):某国有企业采用金蝶财务软件进行账务核算,2025年10月发生一笔用于支付工程设计费的银行转账支出,该笔支出在编制记账凭证时,借方应登记的会计科目是( )
A. 管理费用 B. 工程物资 C. 在建工程 D. 应付账款

2. 设计工程师岗位(简答题):在大型片区更新发展项目的全过程设计管理中,设计工程师需牵头负责方案设计、初步设计、施工图设计与审查等工作。请简述在施工图设计与审查阶段,设计工程师应重点关注哪些内容,以确保设计成果符合项目需求、行业规范及后续施工要求?

3. 通用问题:在工作中,若你与上级对某一工作任务的处理方案存在分歧,比如你认为按专业流程应优先推进A环节,而上级要求先完成B环节,此时你会如何沟通以达成共识,确保工作顺利开展?

#国企央企 #国企 #国企招聘 #国企秋招 #长沙国企 #长沙国企招聘 #长沙雨花区国企

上一篇:巴南上班的宝宝们都在做什么工作啊

上一篇:国庆后秋招有没有想来华润的!!

琼ICP备2025051398号-21  |   QQ:888888888  |  地址:地球村88号  |  电话:1888888888  |