手机导航
网站首页
工作
招聘
岗位
猎头
急聘
人才
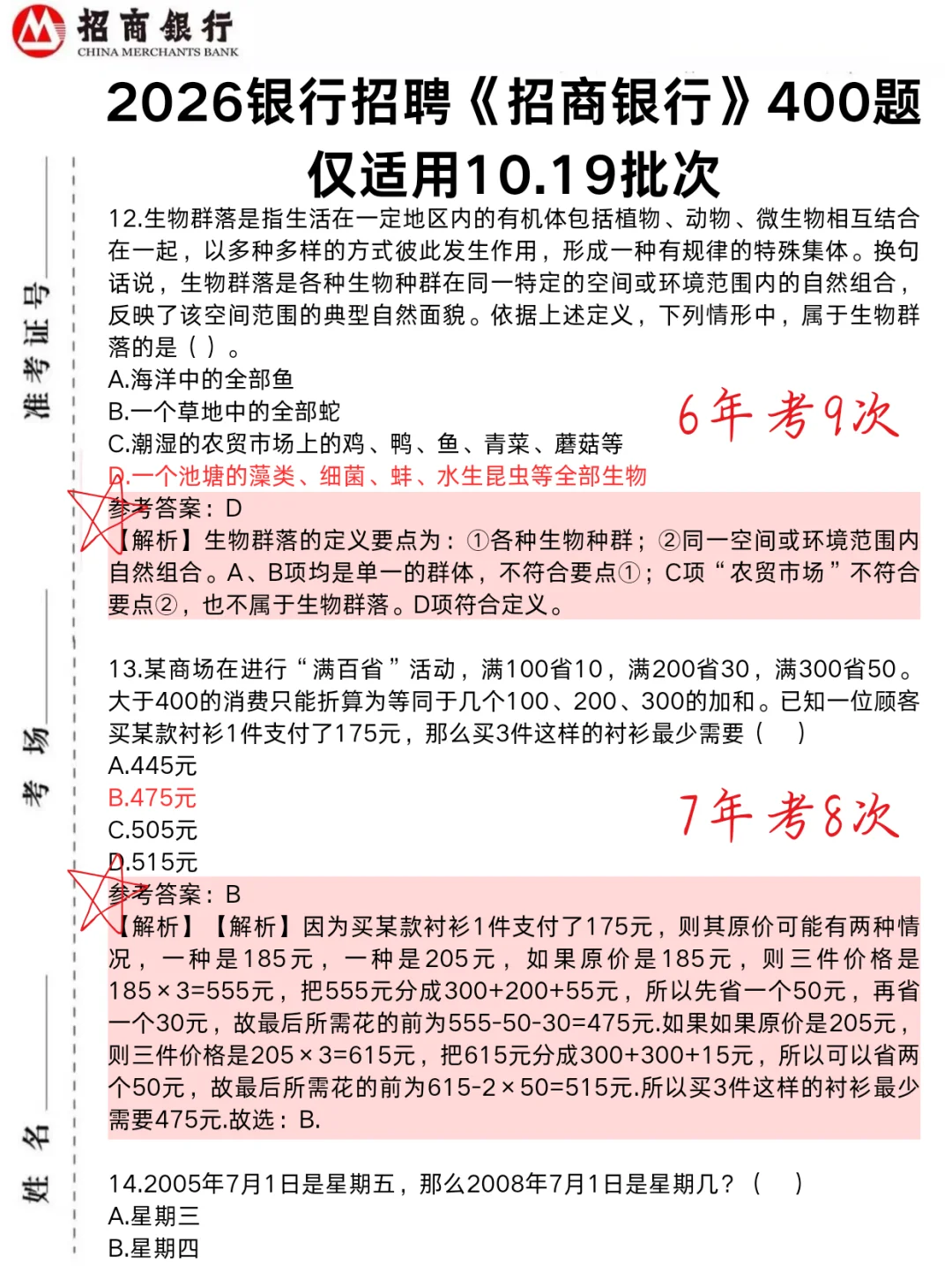
招商银行400母题,笔试重复率80%,1h足够
发布时间:2025-10-21 16:44:06
招商银行400母题,笔试重复率80%,1h足够
#招商银行
#招商银行二批
#招商银行秋招
#招商银行第二批笔试
#招商银行招聘
#招商银行笔试二批
#招商笔试题库
#招商银行笔试题
#招商银行备考
#招商银行笔试资料
上一篇:
河北大爆发!!邯郸市第一医院招150名护士!
上一篇:
10.26邮政储蓄银行笔试,无非就这几页纸
热门文章
小红书人工客服最新入口被我找到了
挑战2000粉!1000粉已达标,谢谢🙏
小红薯🍠认证企业蓝v帐号详细实操全步骤‼️
🖤黑钻高跟鞋才是“斩男又斩女”的终极杀器!
论一个女生的鞋柜哈哈哈
不许在boss上找互联网大厂了!!!
二本 + 没四级别慌!秋招这么投
想爸爸了可以回家
这支温柔的白月光高跟鞋!
做矩阵获客,红薯🍠号不够咋办?
最新文章
𝙒𝙚𝘾𝙝𝙖𝙩头像|甜美可爱,人见人爱
农发行今年招聘也太人性化了吧?
2026山东农商行招聘指南
有菏泽巨野的同学需要巨野农商行工作吗?
🥬农产品现货交易操作员 是干嘛的?
外企offer已拿!这份简历模板直接拿去用
应届生高分求职简历模板,免费下载
📦物流管理简历这样做!HR直夸“专业
学历低➕经验少,简历这样写offer收到手软💪
不要把英文简历写得太具体化
推荐阅读
小红书logo长毛了?!
月薪10k|诺普信26届校招作物学,农种植保等
小红书人工客服最新入口被我找到了
挑战2000粉!1000粉已达标,谢谢🙏
小红薯🍠认证企业蓝v帐号详细实操全步骤‼️
🖤黑钻高跟鞋才是“斩男又斩女”的终极杀器!
论一个女生的鞋柜哈哈哈
不许在boss上找互联网大厂了!!!
二本 + 没四级别慌!秋招这么投
想爸爸了可以回家
这支温柔的白月光高跟鞋!
琼ICP备2025051398号-21
| QQ:888888888 | 地址:地球村88号 | 电话:1888888888 |
首页
搜索
留言
预订电话