手机导航
网站首页
工作
招聘
岗位
猎头
急聘
人才
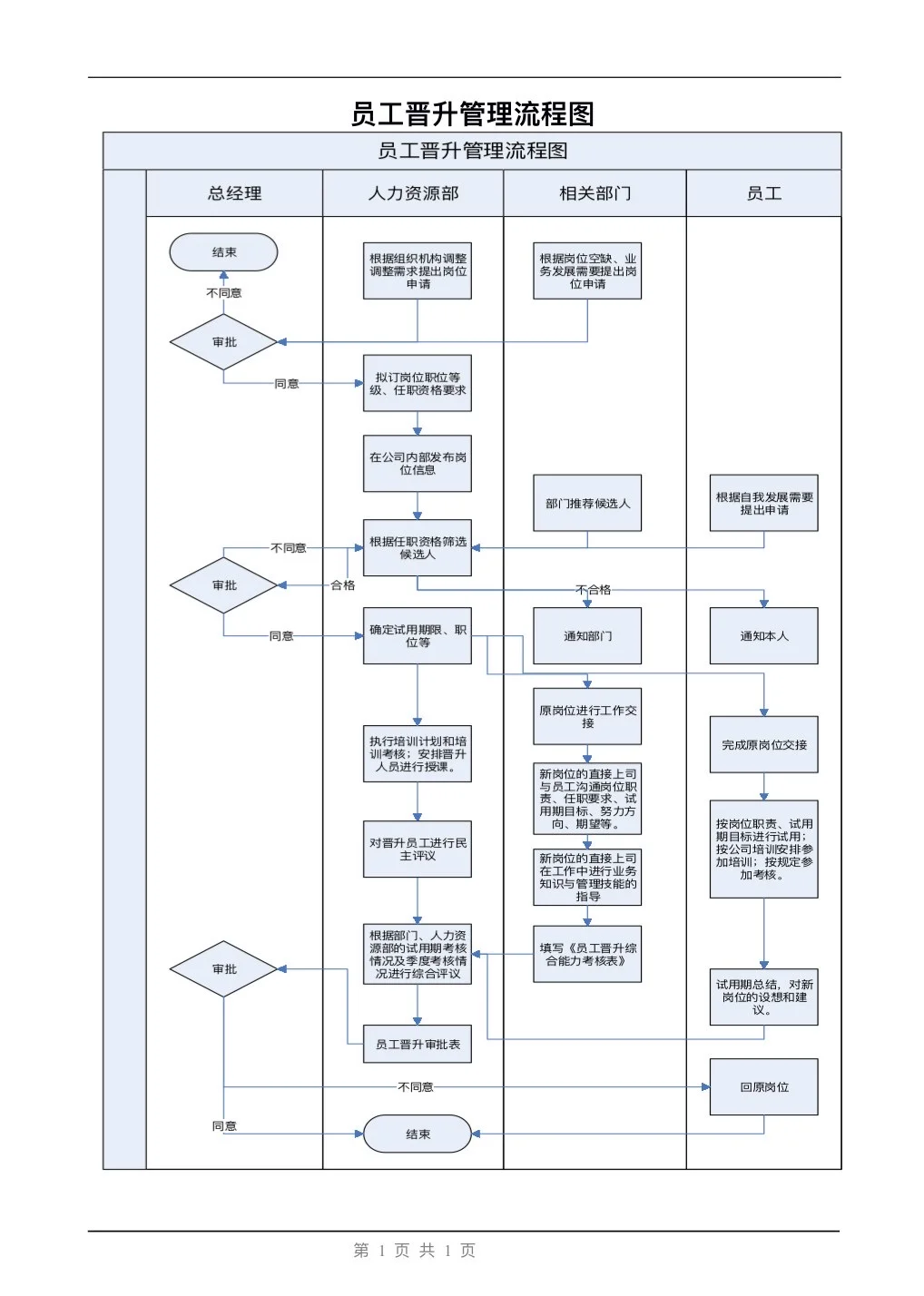
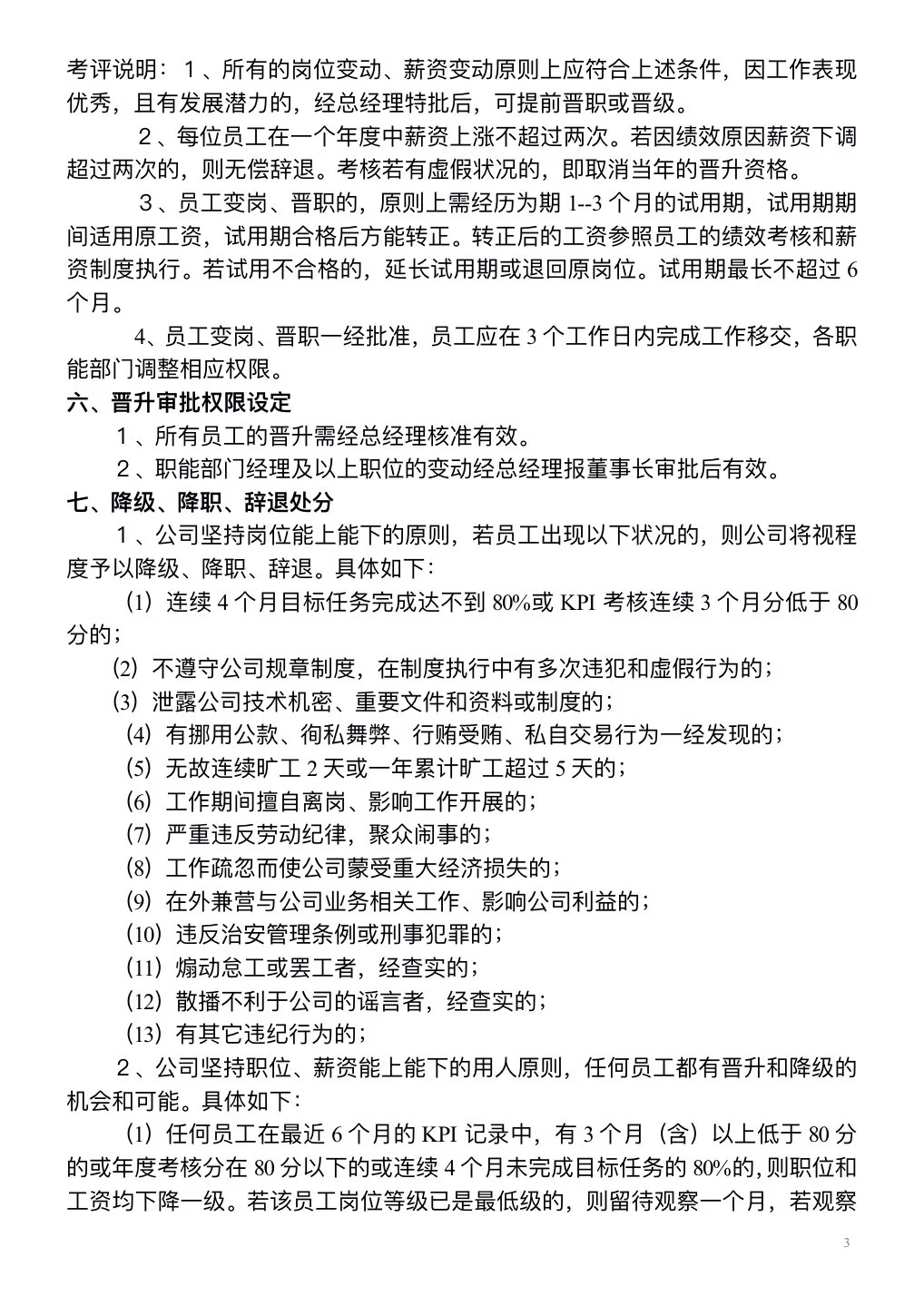
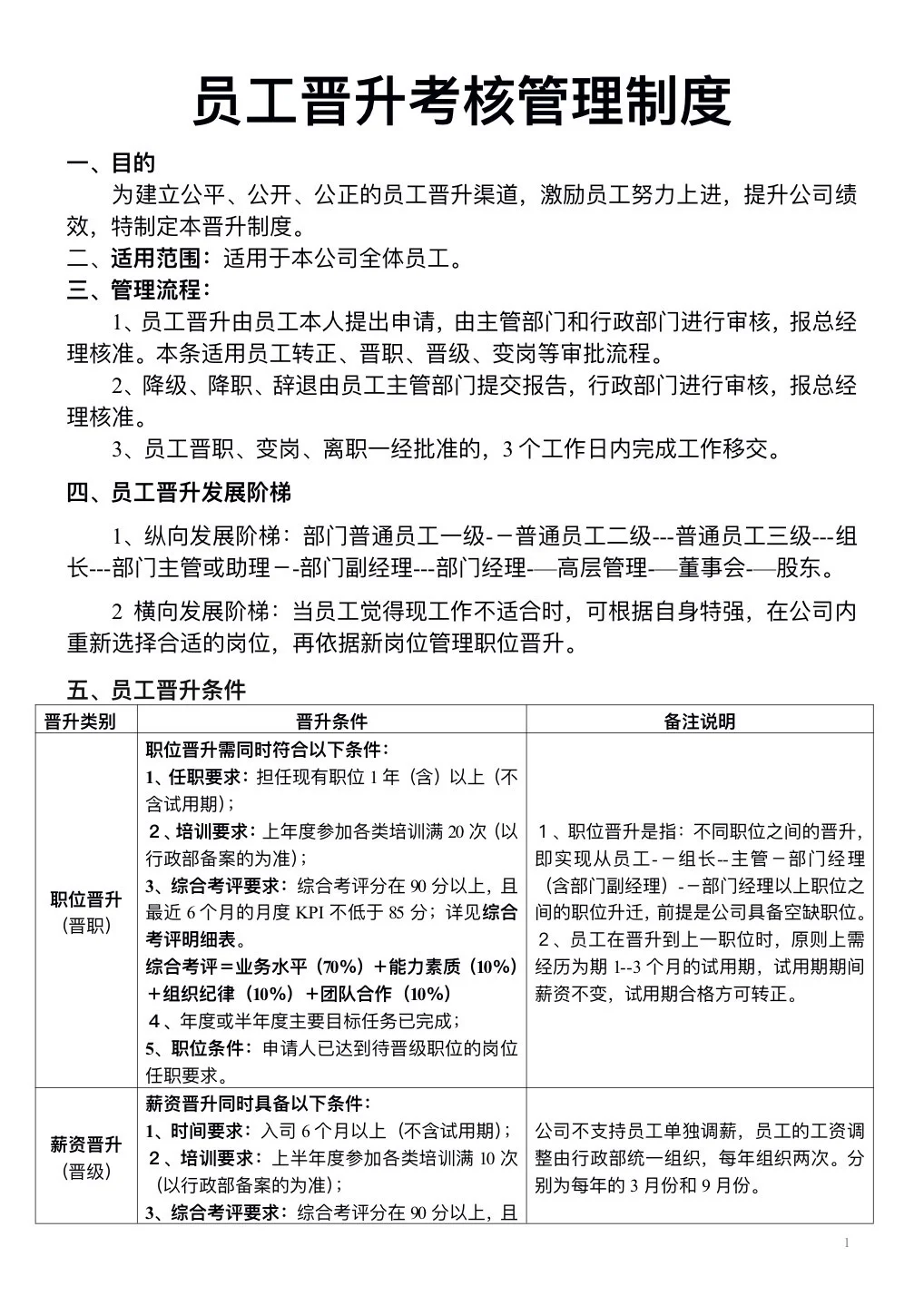
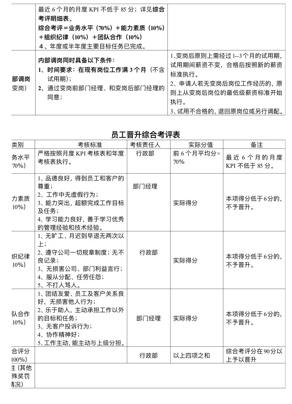
人事主管只用2天时间做完员工晋升方案!
发布时间:2025-10-21 14:37:45
人事主管只用2天时间做完员工晋升方案!
#职场
#人事管理
#人事资料
#员工管理
#管理制度
#HR人力资源
#晋升之路
#职称晋升
#人事行政
#人力资源
上一篇:
南通崇川招社区工作者112人
上一篇:
社区招聘大骗局之考证即可???
热门文章
急聘电商售后客服
浙江省农村发展集团
团队管理陷阱:别让榨干模式毁掉企业
某优质企业(准上市公司)重庆区域公司招聘:
国调省调提前批来啦!国网东北分部招聘公告
【最新公告】苏南苏中苏北,校招要爆发了
郑州初创公司招人啦~
2025人行录取名单(含进面线)——天津
果然新疆最后开的校招都是王炸🥰
|招聘公告|河南省新闻出版社学校招聘16人
最新文章
背景普通的,中小厂秋招才是你们该投的
25六安霍邱县社区工作者,能帮一个是一个‼️
越南用工合规核心:签订雇佣合同要注意什么
2025南宁兴宁区社区工作者招聘考试备考资料
周末也不要忘记投福建校招.
招聘线上线下主播,福利多多,待遇可聊,有意
中国能源建设集团招聘锅炉调试工程师
附近保安招聘
蜀山区社区工作者
香港🇭🇰秋招现在超多企业招聘
推荐阅读
稳定长期发展的五个行业
🔥企业组织架构+岗位职责全攻略!
行政部日常工作清单这也太详细了吧
互联网大厂岗位鄙视链⁉️
服装公司架构和岗位结构!
最全面的运营商岗位职责,报名前先看这篇
人事主管只用2天时间做完员工晋升方案!
要来行政人事助理这个岗位先看看这篇
月入过万的行政日常工作内容
文山州总工会考试进度为0的,直接背
6月深圳市优才人力资源有限公司招聘聘员5人
琼ICP备2025051398号-21
| QQ:888888888 | 地址:地球村88号 | 电话:1888888888 |
首页
搜索
留言
预订电话