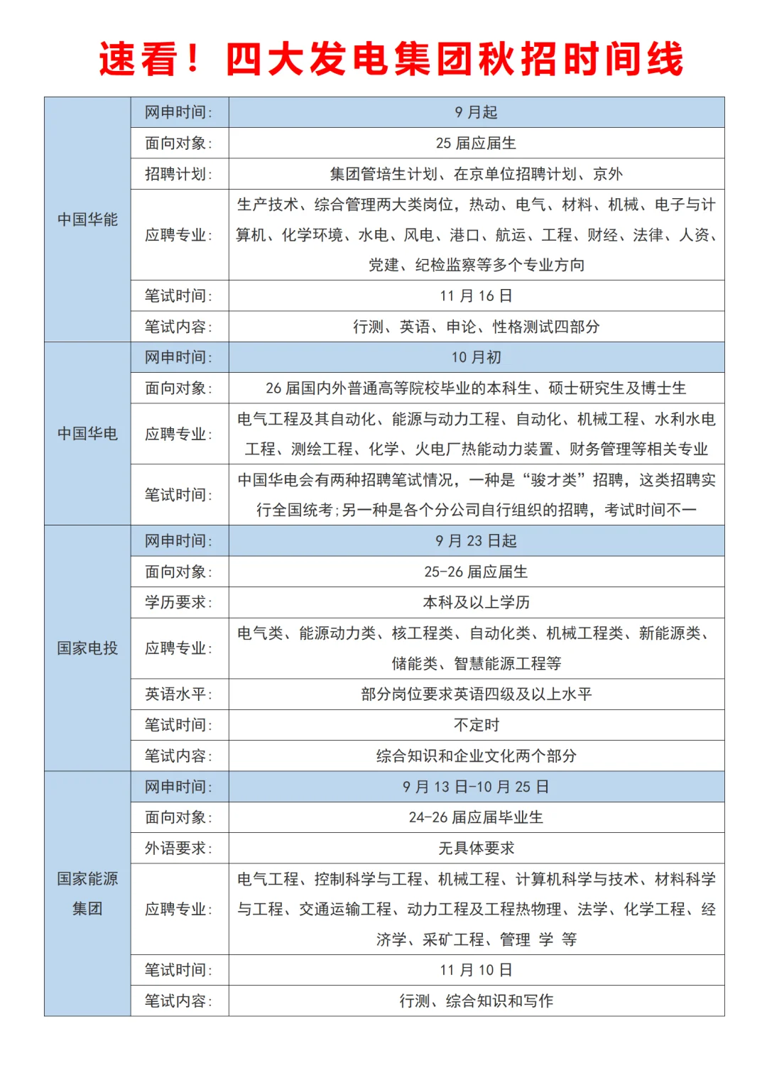
四大发电集团秋招时间线!

发布时间:2025-10-20 19:54:00   

四大发电集团秋招时间线!

四大发电集团秋招时间线!

四大发电集团秋招时间线!
中国华能

• 网申:9月起,面向25届应届生

• 招聘:含集团管培生等计划,专业覆盖生产技术、综合管理等多方向

• 笔试:11月16日,考行测、英语、申论、性格测试

中国华电

• 报名:10月初,面向26届国内外院校本、硕、博毕业生

• 笔试:“骏才类”全国统考,分公司招聘时间不一,专业涉电气、能源等多类

• 笔试内容:行测、综合知识和写作

国家电投

• 报名:9月23日起,面向25 - 26届应届生,本科及以上学历

• 专业:电气、能源动力等类,部分岗位要求英语四级

• 笔试:不定时,考综合知识和企业文化

国家能源集团

• 报名:9月13日 - 10月25日,面向24 - 26届应届生,无外语强制要求

• 专业:电气、控制等多学科,笔试11月10日,考行测、企业文化、时政

#校招 #社招 #国企 #国企招聘 #央国企 #国企央企 #国企秋招 #电力 #网申 #能源

上一篇:人民视频——招实习生继任

上一篇:携程国际事业部招HR实习生

琼ICP备2025051398号-21  |   QQ:888888888  |  地址:地球村88号  |  电话:1888888888  |