手机导航
网站首页
工作
招聘
岗位
猎头
急聘
人才
新人主播不会播怎么办?
发布时间:2025-10-20 08:53:27
新人主播不会播怎么办?
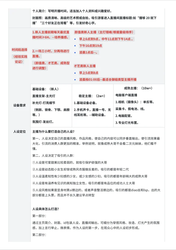
首先第一步先搭基础流程框架,先把固定流程走顺,让自己有安全感。开播前半小时可以进行暖场没有才艺的话可以讲一个好玩的事情中途可以和观众互动有没有遇到类似的情况来拉近彼此的距离!咱要观众跟着咱们的思路去走,不要被观众带偏!后期的话可以自由进行,切记pk的次数一定不要太多,太多的话会造成观众反感!pk过程中也要和观众进行互动,例如:哥哥们想让对面做什么惩罚之类的,情绪价值一定要给到位!临下播的时候一定要给观众讲,明天几点开播,下个套子比如明天再给你们讲一个有趣的事情!没点关注的记得关注一下我哦~
#直播运营
#直播技巧
#新人直播
#直播培训
#直播话术
#主播培训
#新人主播
#娱乐主播
#个播
上一篇:
行政岗丨佛山市第二人民医院工作
上一篇:
承德人事专员
热门文章
双非本九硕计算机济南就业求指教
边工作边考编现实吗?
这么多互联网大厂开放了25秋招网申!
【舜宇2025官方直招|自荐有奖】✨
异地编制怎么调理
内推|校招+社招-神仙企业
编制,深圳光明区教师招聘93人,本科起报!
[互联网大厂]字节跳动招募来袭
字节商业化团队急招26、27届客户端校招!
石湾科技园新开大厂大量招人
最新文章
华为新组成立有留学生愿意来的吗?急~
东莞寮步万荣产业园招人啦!!直招 正式工
腾讯9月急招!无偿内推!
大厂实习都投了吗?基本不限专业!高薪入职!
华为新开的海外部急捞留学生!可推!
武汉小米正式工297/天,缺口100+
留学生7月大厂实习直推秋招前最后机会!
中汽新能2026校园招聘
10.17 郑州秋招突然爆发啦,岗位真棒啊
华辉10/20招聘企业已更新
推荐阅读
中汽新能2026校园招聘
10.17 郑州秋招突然爆发啦,岗位真棒啊
华辉10/20招聘企业已更新
以下是秋招季常见的自限性思维:
人才引进面试进步最快的方式(邯郸)
为什么说Web3是大学生实现阶级跃迁最佳赛道
石家庄找工作真是没招了 咋找啊
急需一级造价师(有证)一名,有需要的朋友
姐要开始四川巡考了!!
认识GTM 02 | GTM最重要的两个能力
十月拿了药企3个offer,没人脉直接抄我的
琼ICP备2025051398号-21
| QQ:888888888 | 地址:地球村88号 | 电话:1888888888 |
首页
搜索
留言
预订电话