手机导航
网站首页
工作
招聘
岗位
猎头
急聘
人才
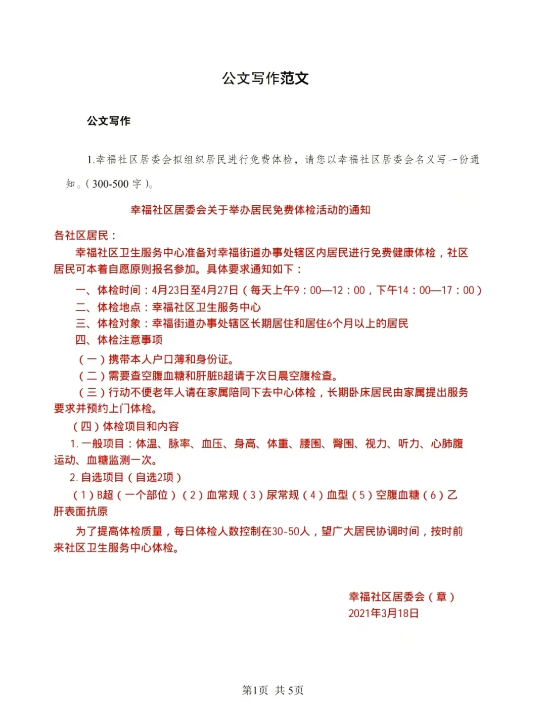
社区工作者招聘!公文写作五篇来一个帮一个
发布时间:2025-10-20 06:18:42
社区工作者招聘!公文写作五篇来一个帮一个
#日常文案
#公文写作
#社区工作者考试
#社区工作者招聘
#全国社区工作者招聘题库
#社区工作者招聘公文写作
#陕西社区工作者招聘
#河北社区工作者招聘
#北京社区工作者招聘
#辽宁社区工作者招聘
#日常文案
上一篇:
库尔勒市文化旅游发展有限公司招聘公告
上一篇:
读自己之前写的大学规划才觉得是笑话
热门文章
山东国企名录
汉语国际教育 汉硕求职的痛点 真实经验分享
北京知识产权法院审判辅助人员
📣中国电建集团河南公司26届秋季校园招聘
🐴潍坊教师编校园招聘考情汇总表
2025年下半年福州市鼓楼区国有资产集团招聘
三国我是谁之孙权
新闻学博士毕业找工作,能拿多少薪资?
🌲中林集团终于捞人了!!
潍坊玩大的!坊子区公务员要38人!
最新文章
双二物流硕秋招总结
深圳福田教招选岗,求建议
国网考试科普篇
纯小白应届生考上教师编没思路,直接看我的
2026届小米集团校园招聘
天津TOP级 企业
福建书记员定级老版输入法设置,不看后悔
滑雪俱乐部招兵了!滑雪教练急招!
备忘录:如何查询社保缴费年限
石家庄一个国企又要人了!
推荐阅读
中哈俄行政翻译招聘
应往届生必看!邮政银行秋招启动,速投!
明代后妃·选秀
华为财经思享会|从孟晚舟口中了解华财
汉语国际教育 就业建议 当老师应该准备什么
屎一样的服务
河北高速集团2026秋季校园招聘上岸指南!
放射医学研究所刘伦涛团队2026级博士招生
中国航空集团招聘,内推详情
北京招聘信息
华电集团,有想来的吗?
琼ICP备2025051398号-21
| QQ:888888888 | 地址:地球村88号 | 电话:1888888888 |
首页
搜索
留言
预订电话