手机导航
网站首页
工作
招聘
岗位
猎头
急聘
人才
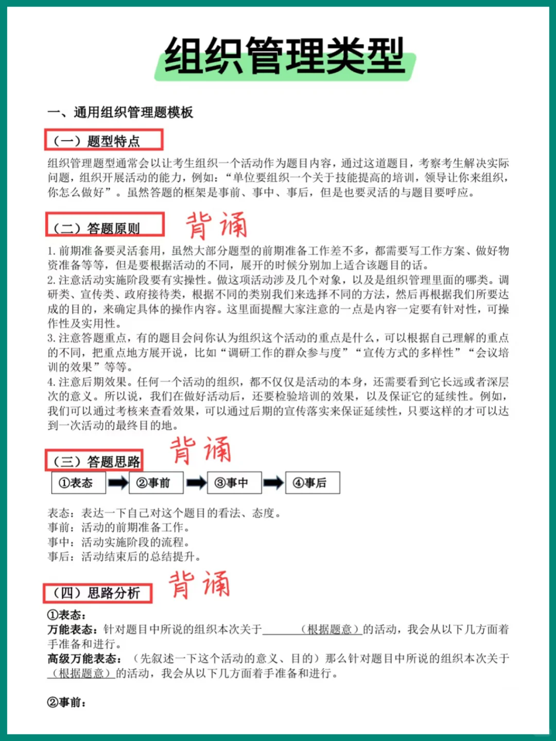
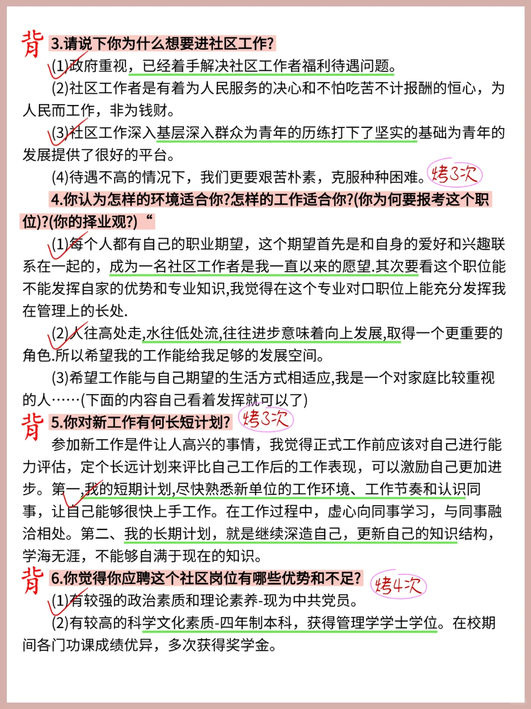
社区面试,反反复复就这30道,熬夜背啊啊啊
发布时间:2025-10-20 04:04:51
社区面试,反反复复就这30道,熬夜背啊啊啊
#社区工作者面试
#面试真题
#社工面试
#面试技巧
#社区招聘面试
#面试
#结构化面试
#面试题
#社区招聘面试
上一篇:
北京建筑设计研究院招聘
上一篇:
新建百业招人,来了你就是元老
热门文章
这是一条答疑贴
地理面试不管抽到啥内容,记住一个话术原则
东莞市技师学院公开招聘事业编制教职工
招科研助理2名
2026省考公告首发!广东省招录11779人
河北省✕✕检测研究院招聘
有想来山东高速的吗?月薪7500+
🔥广东省公务员招考公告!招聘11779人!
广东又招120名看护辅警,听说薪资蕞少7000-8
不是姐们儿,这波金融秋招太快了吧?!
最新文章
国考报名需警惕的13个易错点!
26国考备考小白全攻略|一篇搞定所有疑问!
蹲一个实验组!
2026年余姚第一批教师招聘模拟题及历年真题
朋友说:你不要妄自菲薄
9月开始投简历 至今0面试
「回魂计」欣怡是勇者 真真是智者 而安琪…
11.30国考🔥已经有人报名失败了
麦手,对接主播
新建百业招人,来了你就是元老
推荐阅读
麦手,对接主播
新建百业招人,来了你就是元老
社区面试,反反复复就这30道,熬夜背啊啊啊
北京建筑设计研究院招聘
Zhao ~服装直播运营
Whiskey光遇剧组招人啦
高校公文拆解|反诈宣传教育通知写作套路
一小时60块钱的主播岗位
邢台亿德隆富安娜招聘~
谁懂这一帧的含金量!!!还不来做主播吗!
终于知道为什么税务每年都招那么多人了
琼ICP备2025051398号-21
| QQ:888888888 | 地址:地球村88号 | 电话:1888888888 |
首页
搜索
留言
预订电话