手机导航
网站首页
工作
招聘
岗位
猎头
急聘
人才
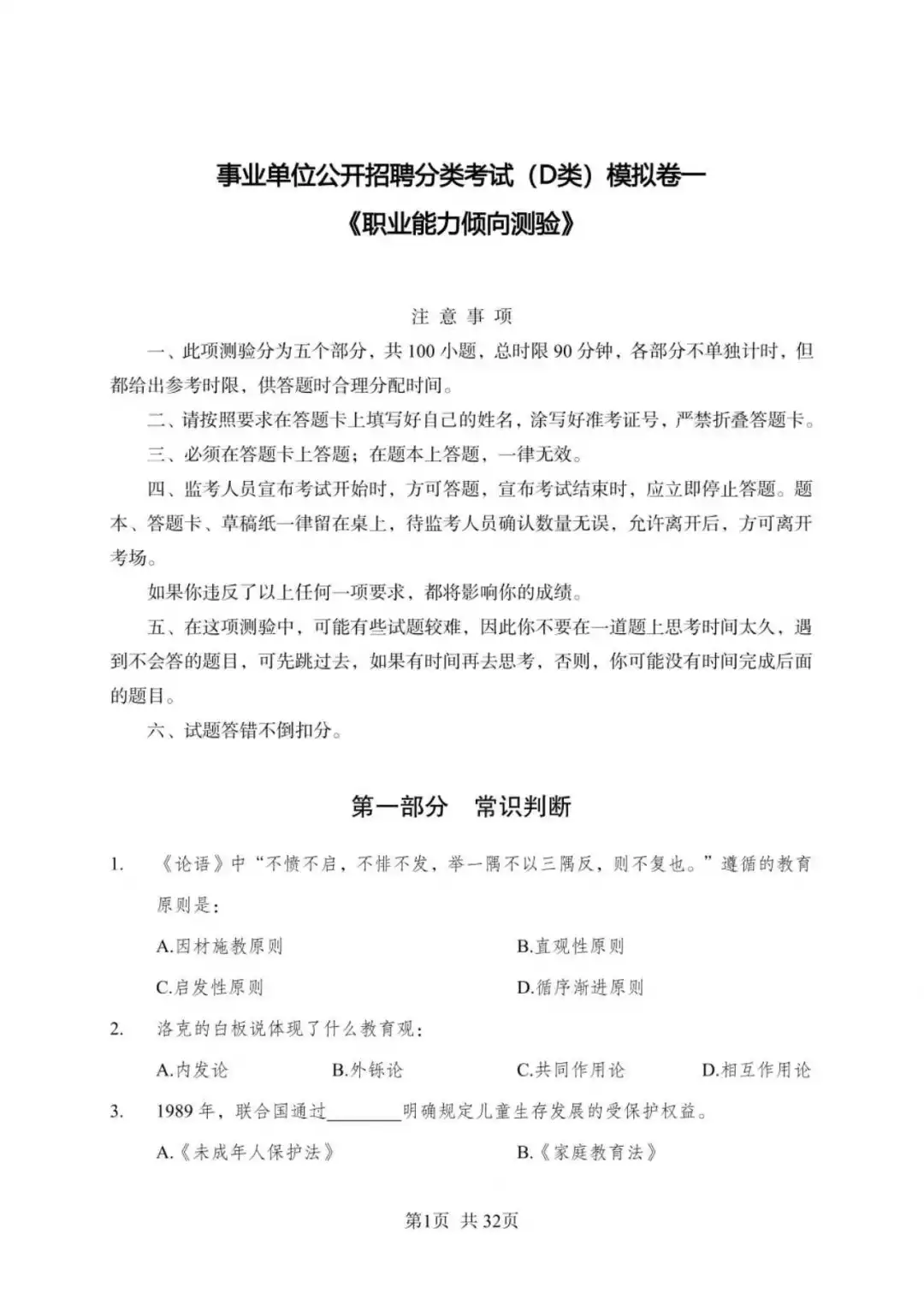
全国事业单位d类联考模拟卷一
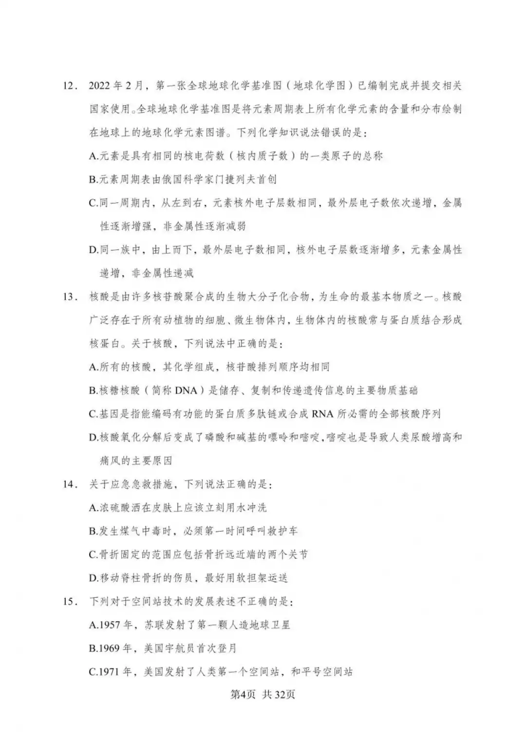
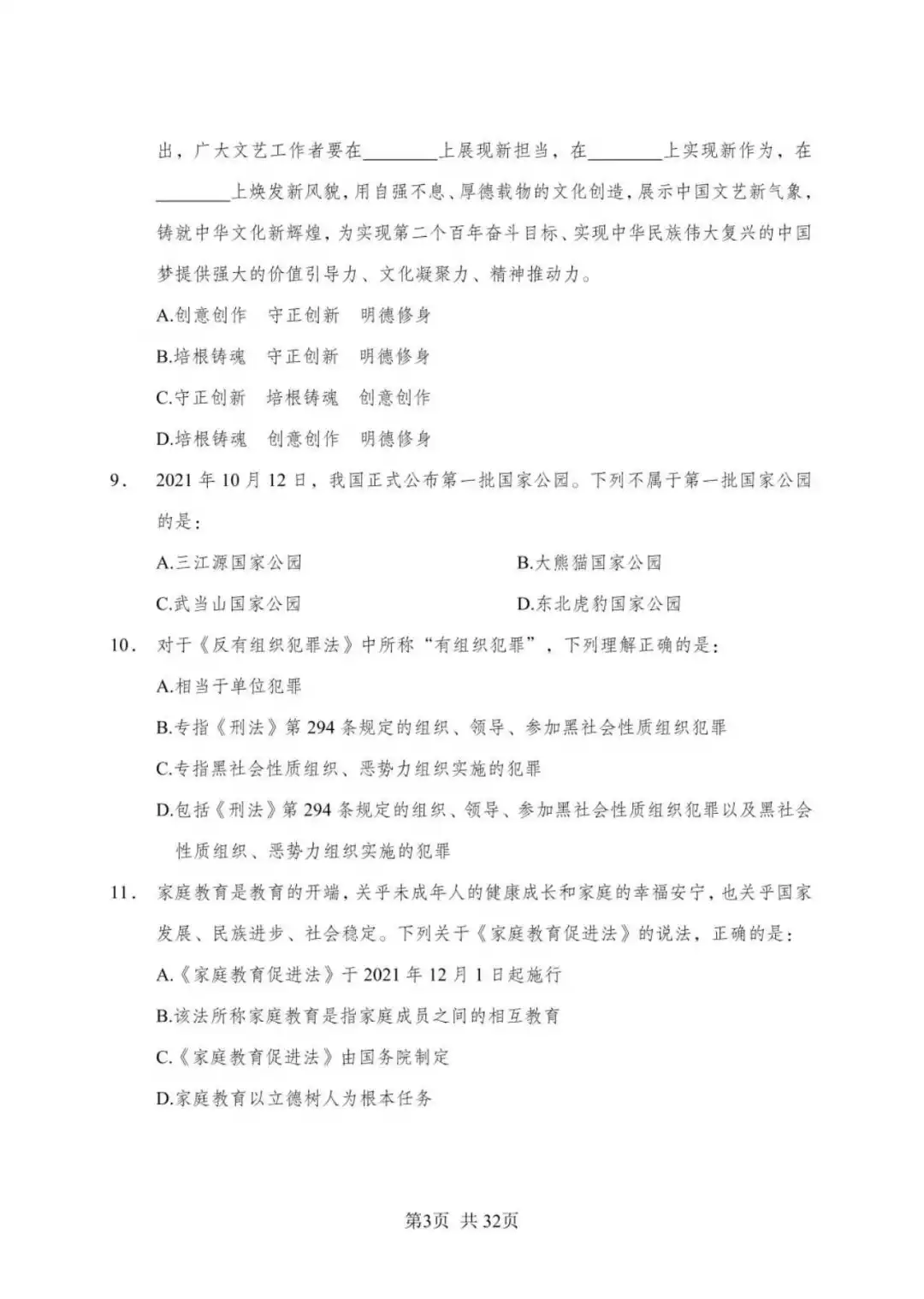
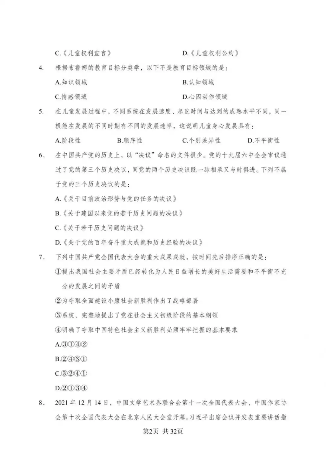
发布时间:2025-10-17 14:00:28
全国事业单位d类联考模拟卷一
备考事业单位d类考试的小伙伴们可以做一下职测的模拟卷哦~
因为上传内容有限,\"用手机端小红书\"打开这个笔记在最下边🧷曲别针标识的地方可以下载pdf版题和解析
希望大家备考顺利,喜欢的小伙伴可以点点关注爱你们
#事业单位考试
#事业单位联考
#事业单位招聘
#事业单位笔试
#职测
#职测D
#事业单位d类
#综合应用能力
#事业单位模拟卷
#教师招聘考试
上一篇:
招募线上招聘专员(居家代理)
上一篇:
姐妹兄弟们要想进立讯直招可加我wx
热门文章
网络推广笔试真题35套
别裸考!下周四恒丰银行3H足矣(ps保本90)
10.11-12中国电信笔试哒案已出,无脑背吧
招聘专员笔试真题46套
报外交部第一就是报名就有门槛
珍藏!25 年秋招银行上岸秘籍来啦
26工行秋招笔试其实挺水的,就这个App!
别买书,银行招聘死磕这个app考试赢麻了!
#重庆辅警#南岸辅警
26邮政秋招笔试,无非就这6页,背完96芬
最新文章
✨ 昆明招聘店员 ✨
北京旺旺厂开始招聘日结!!!
蹲一个笔试通知……
Shein组内缺人,有想来的吗?join us!!!
为啥高管空降创业公司总失败?
不算泄题吧😭10.16恒丰银行大放水,背吧
邯郸道历史文化街区招聘
好消息进建行笔试了,坏消息不在笔试地点
深圳光明社区笔试真题及答案!
距离你0.5km重庆药厂坐班招聘啦
推荐阅读
河北高速公路集团有限公司2026校园招181人
秋招笔试真的很多人作弊吗
金九银十应届生请不择手段投这些小众国企!
中国电信笔试公告来啦!!!
滁州招聘人事专员~
全国事业单位d类联考模拟卷一
招募线上招聘专员(居家代理)
裸考提醒,10.16恒丰笔试,背完保底90分
联通面试了3次,我准备的8道题全被问到了
建行笔试 纠结要去不去
快手‖行政专员面真题拆解分析
琼ICP备2025051398号-21
| QQ:888888888 | 地址:地球村88号 | 电话:1888888888 |
首页
搜索
留言
预订电话