手机导航
网站首页
工作
招聘
岗位
猎头
急聘
人才
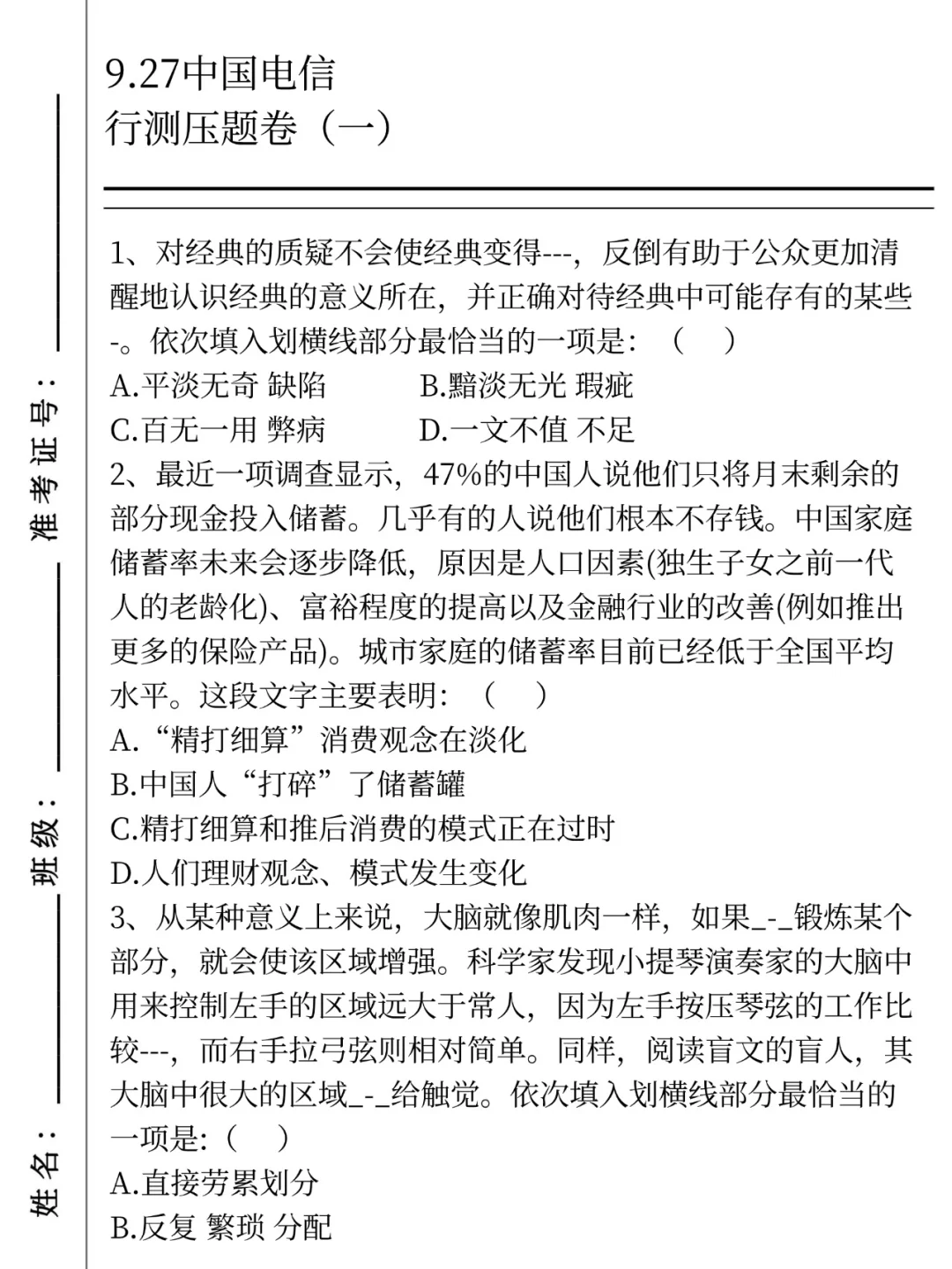
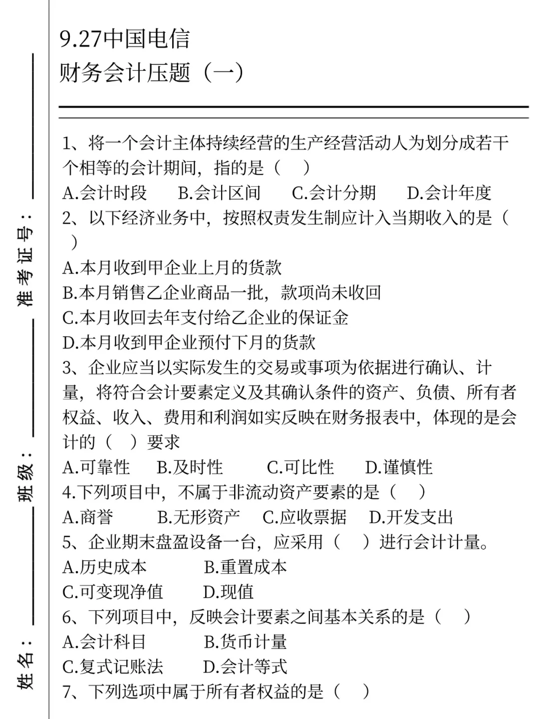
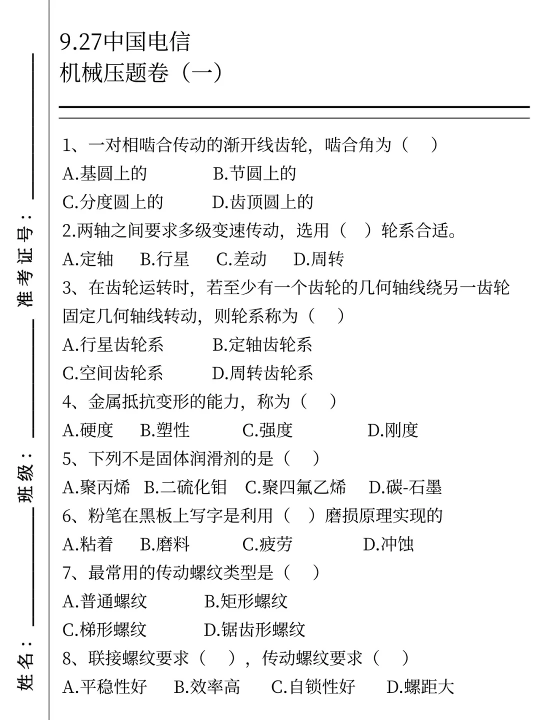
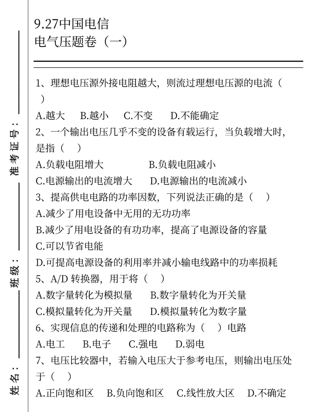
10.11-12中国电信笔试哒案已出,无脑背吧
发布时间:2025-10-17 14:11:54
10.11-12中国电信笔试哒案已出,无脑背吧
#中国电信
#中国电信笔试
#中国电信笔试题
#中国电信笔试资料
#中国电信秋招
#中国电信笔试真题
#国企秋招
#国企招聘
#秋招笔试
上一篇:
招聘专员笔试真题46套
上一篇:
别裸考!下周四恒丰银行3H足矣(ps保本90)
热门文章
网络推广笔试真题35套
别裸考!下周四恒丰银行3H足矣(ps保本90)
10.11-12中国电信笔试哒案已出,无脑背吧
招聘专员笔试真题46套
报外交部第一就是报名就有门槛
珍藏!25 年秋招银行上岸秘籍来啦
26工行秋招笔试其实挺水的,就这个App!
别买书,银行招聘死磕这个app考试赢麻了!
#重庆辅警#南岸辅警
26邮政秋招笔试,无非就这6页,背完96芬
最新文章
✨ 昆明招聘店员 ✨
北京旺旺厂开始招聘日结!!!
蹲一个笔试通知……
Shein组内缺人,有想来的吗?join us!!!
为啥高管空降创业公司总失败?
不算泄题吧😭10.16恒丰银行大放水,背吧
邯郸道历史文化街区招聘
好消息进建行笔试了,坏消息不在笔试地点
深圳光明社区笔试真题及答案!
距离你0.5km重庆药厂坐班招聘啦
推荐阅读
中行第一批笔试结束
网站推广笔试真题30套
不是,上海的同学,你们在迷茫啥劲啊
系统解析“魔法部”考情(Q&A)
网络推广笔试真题35套
别裸考!下周四恒丰银行3H足矣(ps保本90)
10.11-12中国电信笔试哒案已出,无脑背吧
招聘专员笔试真题46套
报外交部第一就是报名就有门槛
珍藏!25 年秋招银行上岸秘籍来啦
26工行秋招笔试其实挺水的,就这个App!
琼ICP备2025051398号-21
| QQ:888888888 | 地址:地球村88号 | 电话:1888888888 |
首页
搜索
留言
预订电话