手机导航
网站首页
工作
招聘
岗位
猎头
急聘
人才
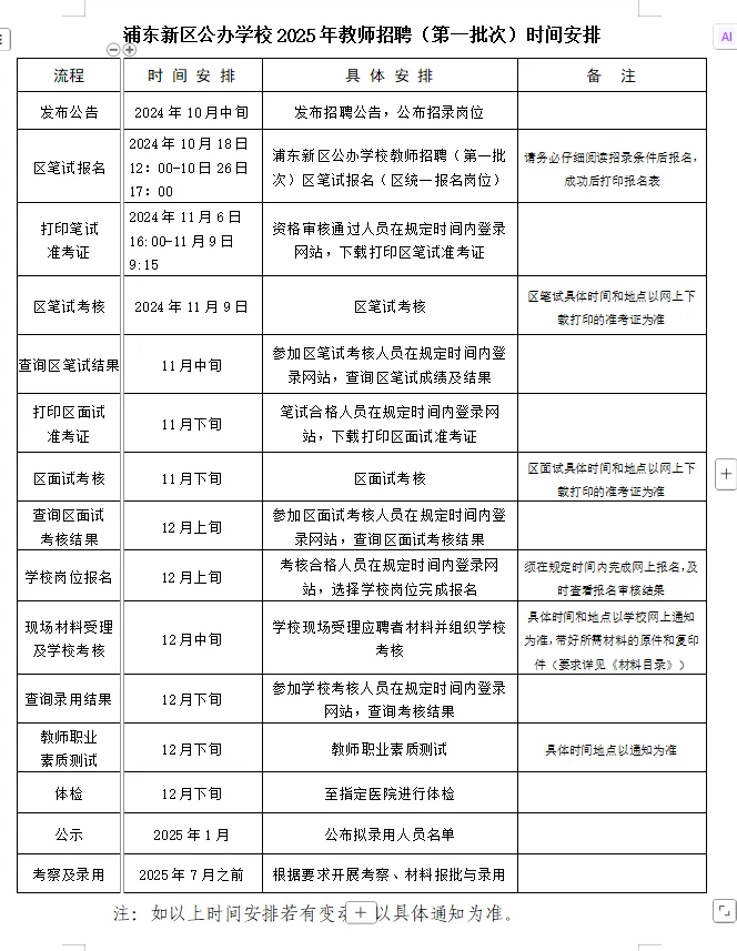
浦东新区公办学校2025年教师招聘(第一批次
发布时间:2025-10-17 06:51:30
浦东新区公办学校2025年教师招聘(第一批次
浦东新区公办学校2025年教师招聘(第一批次)时间安排
#上海教师编制
#教师招聘考试
#上海教师招聘
#教师考编
#上海教师编制培训
#上海各区教师编制要求
#硕士考编
#上海户籍考教师编制
#上海教师编制真题
#浦东新区教师招聘
上一篇:
蠡县2025年公开招聘教师拟聘用人员公示
上一篇:
行政专业大学生行政助理求职简历模板分享
热门文章
简历模板|3 分钟简历急救,手机也能做哦🔥
护士长一眼看中的护士求职简历模板长这样!
面试官超喜欢的万能通用求职简历模板~
事业单位报名模板,需要自取!
简历模板又来啦【📎可下载可编辑】
通用简历模板,Word文档格式,手机可编辑
HR喜欢的简历模板,纯分享!
原来这就是面试官喜欢的简历😍
HR 喜欢的高分通用简历,手机电脑均可编辑
人力资源大学生行政人事求职简历模板分享
最新文章
简历开挂5件套,HR追着要面试!
急聘:海外商务管培生$月入2000刀
鸡西聘用制书记员专项小班课开始报名啦
农业硕士 为什么说它是潜力股?
🌾新农人宝子们!记住这些税收优惠
最容易上岸的硕士!农业硕士闭眼冲!
遴选学习打卡第20天——现代“新农人”培育行动
🧑🌾农民们,请交出你们野生、绿色、🈚️科技
从田间到“云端”,扎根农村也能发光!
后悔没早考🔥农业技术员证书报考通知
推荐阅读
2026年上海浦东公办学校教师招聘11月8笔试
2024下半年福州事业单位录用公示名单
太牛了👍被校长夸爆的教师简历原来长这样
天津私立学校招聘!!!
40岁以下 北京大学招聘6人 含图书馆
行政专业大学生行政助理求职简历模板分享
浦东新区公办学校2025年教师招聘(第一批次
蠡县2025年公开招聘教师拟聘用人员公示
35+岁财务经理,年薪30万以上的参考这份~
讨厌这个世界🌎
天津中医药一附属第一批人事代理拟录用公示
琼ICP备2025051398号-21
| QQ:888888888 | 地址:地球村88号 | 电话:1888888888 |
首页
搜索
留言
预订电话