手机导航
网站首页
工作
招聘
岗位
猎头
急聘
人才
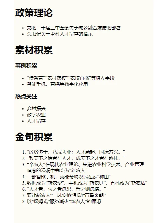
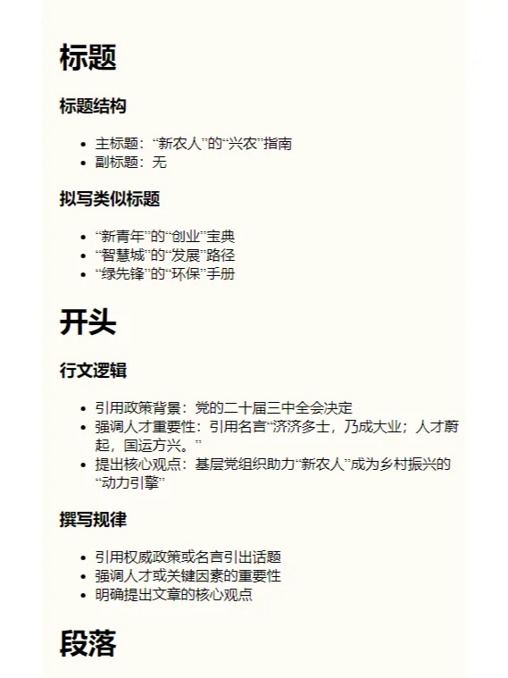
《“新农人”的“兴农”指南》
发布时间:2025-10-17 05:52:15
《“新农人”的“兴农”指南》
#申论素材
#AI总结
#乡村振兴
#新农人
上一篇:
综合分析,态度观点
上一篇:
厂区招聘的一天
热门文章
上海徐汇区金融上市企业直招应届生
避雷沈阳工作
人民日报每日精读打卡|10月13日【乡村振兴】
2025 乌鲁木齐人才引进笔试资料
成都黑中介避雷🤐
企业直招普工男女不限
湖北农发集团工作有人愿意来吗?双休6000+
范文56-以科技人才创新之力 筑民生幸福之基
一招教你识别入职外包工还是正式工
政务信息:人才兴村
最新文章
山西大同出了
淮北国企招聘
数字经济如何助推农业腾飞?
有愿意来成都郫都区某学校做行政或者辅导员
云南医药健康职业学院新生群
厂区招聘的一天
《“新农人”的“兴农”指南》
综合分析,态度观点
友意丝我
这个证书有听说的吗
推荐阅读
女孩们,一定要了解农业农村局工作
电信笔试不怎么刷人,因为…
农业管理、农村发展专业到底值不值得考?
一天介绍一个电厂;国能安徽铜陵电厂
牧原人才嘉年华,高薪机会+丰厚好礼双重暴
【急招!电子厂直聘,无中介费】 想找稳定工作
湖南人才引进农业博士
天通开放户籍大家看一下有合适的来!
农产品质量安全检测员,实操考试检测项目
一天介绍一个电厂:国能河南商丘电厂
农学真的要比园艺累!
琼ICP备2025051398号-21
| QQ:888888888 | 地址:地球村88号 | 电话:1888888888 |
首页
搜索
留言
预订电话